探秘北交所時代首家精選層過會公司_風聞
锦缎-锦缎官方账号-为上市公司提供知识产权解决方案2021-09-16 11:03
本文系基於公開資料撰寫,僅作為信息交流之用,不構成任何投資建議。
2009年10月,創業板迎來了第一家上市公司——特鋭德,股票代碼:300001。此後十多年間,許多主業突出、技術獨特、產品市場潛力大的公司掀起了轟轟烈烈的上市浪潮。
如果説創業板設立的目的是為了扶持中小企業,尤其是高成長性、創新性企業;那麼,於2021年9月3日註冊成立的北京證券交易所,對“專精特新”和“小巨人”等急需解決“融資貴、融資難”問題的中小企業而言,可謂久旱逢甘霖。
9月10日,全國中小企業股份轉讓系統掛牌委員會發布的審議結果公告,**錦好醫療順利過會,成為北京證券交易所成立後第一家精選層過會的企業。**與此同時,錦好醫療還獲評入選國家工業和信息化部第三批專精特新“小巨人”企業名單。

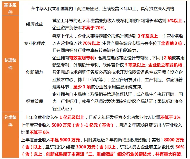
專精特新“小巨人”企業申報條件 資料來源:工信部,Wind,天風證券研究所
加入精選層陣營併入選專精特新“小巨人”企業,意味着錦好醫療是一家專注於細分市場、創新能力強、掌握關鍵核心技術的企業,值得深入解讀。
01
與外資巨頭激戰助聽器賽場
錦好醫療成立於2011年,十年間一直專注於康復醫療器械和家用醫療器械業務,主要產品包括助聽器、霧化器、防褥瘡氣墊等。
任何行業的發展,都需要產品的不斷迭代,更何況是資金、技術密集型行業。助聽器發展始於20世紀初,至今已有100多年的歷史,共經歷了四代技術更新:
第一代:以應用晶體管電路方案為代表的第一代助聽器
第二代:以MCU+Amplifer技術方案代表的第二代助聽器
第三代:以DSP數字信號處理技術方案為代表的第三代數字助聽器
第四代:以DSP數字信號處理技術+藍牙技術方案的第四代數字助聽器
經過10年的發展,錦好醫療的助聽器產品已經全部覆蓋第一代至第四代低端、中端、中高端和高端產品,擁有多達90餘種助聽器產品型號,可以滿足不同類型的消費者的差異化需求。

錦好醫療助聽器產品分類 來源:公開發行説明書
從行業分析角度看,目前全球助聽器行業是一個高度壟斷的市場格局,全球五大助聽器集團(WS聽力集團、索諾瓦聽力集團、W.D.H聽力集團、瑞聲達聽力集團、斯達克聽力集團)佔據全球市場接近90%以上的市場份額,並掌握了助聽器最領先的核心技術。
相比於歐美發達國家,我國助聽器產品的市場滲透率低,存在較大提升空間。據EuroTrak數據顯示,2018年大部分歐洲國家助聽器產品的滲透率超過20%,其中英國、法國等地均超過40%;日本地區的助聽器產品滲透率也達到14.4%,而中國助聽器產品的滲透率不超過5%。
這意味着,助聽器的市場空間會非常大。根據中國產業調研網發佈的報告《2019-2025年中國助聽器行業發展深度調研與未來趨勢預測》,預計2020年全球助聽器的市場規模為64.7億美元,到2025年有望達到83.3億美元,預計5年間市場規模增加28.75%,年平均複合增長率為5.18%。
相較之下,隨着國外各大品牌的進入和市場推廣,國內助聽器市場需求逐步被激發,增長速度更快。2015-2019年,中國助聽器行業市場規模從28.4億元增長到55.1億元,市場規模增加近一倍,在此期間年平均複合增長率為18.02%。
正是基於中國市場的發展空間,全球六大聽力品牌近年來紛紛在中國設立生產基地、研發中心或營銷公司。
由此不難看到,錦好醫療正處於一個寬廣的國產替代賽道之中,主營業務直面的均為國際巨頭。

2015年-2025年中國助聽器市場規模及預測 來源:中國產業調研網
除此以外,錦好醫療另一項業務——霧化器,也處於高速增長的天時之中。得益於醫學科技的發展,呼吸道疾病的治療手段越來越豐富,霧化吸入成為主流治療方式。
根據智研諮詢發佈的報告《2018-2024年中國霧化吸入器行業分析與投資決策諮詢報告》,中國霧化器的消費量從2013年的5.5萬台陡增至2019年的480萬台,霧化器市場呈現爆發式增長的發展態勢。
尤其在新冠肺炎疫情爆發以來,國家衞生健康委員會先後印發了八版《新型冠狀病毒感染的肺炎診療方案》,其中都將“α-干擾素霧化吸入”列為推薦的抗病毒治療的方式之一,體現了霧化治療法在新冠肺炎治療中的作用及價值。
02
基本財務數據一覽
重新覆盤錦好醫療過去五年的業績,可以明顯觀察到:總營收從2016年的4639.97萬元增長至2020年的2.11億元,年均複合增速達到35.38%;同期,淨利潤從859.34萬元增長至4138.85萬元,CAGR達到36.94%,增速較快。

錦好醫療歷年業績情況 來源:同花順
但如果看扣非淨利潤增速,2018-2020年分別為148.24%、45.92%、35.13%,卻一直處於下滑態勢。
歸其原因,在於錦好醫療一直堅持“以助聽器作為第一大產品、霧化器作為第二大產品”、並逐步弱化氣墊牀產品的經營戰略。
近年來,錦好醫療助聽器業務保持快速增長態勢,總營收佔比從2018年的63%提升至2021年1-6月的80.5%,一直是公司的主要收入來源,而霧化器業務佔比則處於下降態勢。

主營業務收入主要構成,單位為萬元。 來源:公開發行説明書
這種產品結構的巨大變化,一方面是由於公司助聽器產品的型號逐漸豐富,中高端機型的銷售數量逐步增長,加之助聽器技術含量高,對應的毛利率也更高;另一方面,公司通過參加國內外展會、阿里巴巴國際站等渠道拓展了新客户,使得銷售規模擴大。
但如果深入來看,由於模擬助聽器的市場需求逐步被數字助聽器所取代,公司模擬助聽器的銷售佔比近年來持續下滑。
2018-2021年上半年,錦好醫療模擬助聽器的營業收入分別為6407.8萬元、8607.8萬元、1.36億元和5823.3萬元,佔公司助聽器營業收入的比例分別為96.9%、87%和 87.8%和72.6%。
雖然錦好醫療在不斷加大數字助聽器的銷售佔比,由2018年的3.11%提升至2021年上半年的27.45%,但佔比仍然較低。

錦好醫療助聽器產品中數字機及模擬機的銷售及佔比情況 來源:公開發行説明書
霧化器是呼吸系統疾病治療方法中一種重要和有效的治療方法**,也是錦好醫療的拳頭產品之一**,與巴基斯坦、印度等知名客户達成合作,市場增長機遇好。
在新冠疫情爆發後,國家衞健委印發的八版《新型冠狀病毒感染的肺炎診療方案》,都將霧化治療列為推薦的抗病毒治療的方式之一。但是,在這個關鍵節點下,錦好醫療2020年霧化器業務實現4585萬元,相比2019年的3957萬元,同比增長僅15.8%,銷售佔比同比減少4.86個百分點。
實際上,錦好醫療的海外銷售佔比非常高,但主要是助聽器業務佔據絕對份額,遍及歐洲、亞洲、美洲等90餘個國家和地區,2020年公司助聽器出口銷售數量佔全國境內助聽器出口銷售數量的比例達到12.26%。
相對而言,2018年公司霧化器的出口數量佔中國出口數量的比例為3.51%,出口金額佔中國出口金額的比例為2.87%。
2018-2020年及2021年上半年,錦好醫療境外營收分別為1.03億元、1.4億元、1.8億元、8461.33萬元,外銷佔比分別為97.64%、94.16%、85.00%、84.85%,相當高。
雖然在國內分級診療政策的影響,以及助聽器市場滲透率的持續提升下,近年來內銷市場的佔比不斷擴大,由2018年的2.36%增長至2021年上半年的15.15%,但佔比仍然較低。
數字背後隱含危機。這種極其不平衡的產品結構和市場結構,很容易直接影響到公司的整體業績。
例如,今年上半年受美元兑人民幣匯率下降、主要原材料價格上漲以及海外疫情仍在發酵等因素影響,公司毛利率較上年同期下滑,從而導致淨利潤僅實現1103萬元,同比大幅下滑38.85%。
面對海外市場遭遇的諸多不確定性因素,如何更好地調整產品結構、拓展國內市場,必然是錦好醫療下一步的戰略重點。
除此以外,錦好醫療此次募資還受到了爭議。
據公開發行説明書顯示,此次公司計劃公開發行不超過1250萬股,募資2.5億元,用於智慧醫療產品生產基地建設項目、智能助聽器設計研究中心項目和補充流動資金。其中,本次募集資金投資項目中的“智慧醫療產品生產基地建設項目”將新增約405萬台助聽器、129萬台霧化器產能。

本次公開發行新股的募集資金用途 來源:公開發行招股書
事實上,錦好醫療助聽器產品產能一直處於飽和的狀態,近兩年產能利用率分別為98.68%、116.01%,而霧化器產品由於場地受限,以委外加工的方式完成生產。
此前,錦好醫療還在回覆問詢函中提到,將所處位置相對偏僻且已經驗收竣工程的平潭廠房出租,這就與公司募資重新建生產基地產生了矛盾,也引發了市場爭議。
03
競爭優勢何在?
如前所述,雖然有着多款產品聯合作戰,但主要是助聽器業務貢獻絕大部分業績,而隨着2021年上半年業績“失速”後,究竟錦好醫療的競爭優勢如何,成為市場關注焦點。
從商業模式看,錦好醫療的產品銷售主要以ODM模式為主、自有品牌為輔,並存在少量貿易經營銷售。自2018年至2021年上半年,公司ODM模式的銷售收入佔比分別為97.03%、92.47%、90.17%和87.58%,各期佔比均在85%以上,而自有品牌的銷售佔比較少。

銷售模式收入構成 來源:公開發行説明書
所謂OEM模式,是指公司自行完成產品的研發設計和生產,生產出來的產品銷售給品牌運營商或其代理商和少量貿易商,並根據客户指定的品牌或語言設計產品外包裝。
之所以實行OEM模式,主要是基於公司當前的資金實力、資源稟賦和技術水平,結合同行業公司的發展經驗(魚躍醫療、九安醫療、鹿得醫療等均採用ODM模式經營),以及公司的戰略佈局(先拓展海外業務後,再開拓國內市場)有關。
過去,錦好醫療的助聽器產品包括ODM產品及自有品牌產品,霧化器及防褥瘡氣墊則主要為ODM模式。但當下,隨着公司規模和品牌效應的不斷擴大後,自有品牌的銷售更加關乎公司的市場競爭力。
在新的戰略定位之下,錦好醫療近年來一直在加大自有品牌的銷售。一方面,通過電商平台(在京東、天貓、亞馬遜等第三方B2C平台開設自營店)、新型互聯網社交工具、傳統廣告推廣等,提升品牌的曝光度和影響力;另一方面,將ODM模式下的助聽器產品和自有品牌模式下的產品進行區分,高端產品往自有品牌模式傾斜。
可以看到,錦好醫療自有品牌收入金額和佔比呈現逐年增長,銷售佔比由2018年的1.95%提升至2021年上半年的12.03%,但佔比仍然較低。
橫向對比看,除了全球五大聽力集團以外,與公司業務具備可比性的國內上市公司及新三板掛牌企業有魚躍醫療、九安醫療、樂心醫療、鹿得醫療、福建太爾五家企業。

同行業可比公司的經營情況及主要經營指標比較(2020年)來源:公開發行説明書
在產品優勢方面,錦好醫療擁有多達90餘種助聽器產品型號,可以覆蓋高中低端不同類型的消費者的差異化需求。
雖然全球五大聽力集團能通過傳統的線下驗配渠道銷售高端助聽器,但錦好醫療在成本和產品性價比上具有十分明顯的優勢,能將戰略重點轉向市場滲透率不斷提升的國內市場。同時,還能憑藉線上電商和線下非驗配零售的渠道優勢,主打中端和中低端產品,與外資巨頭形成錯位競爭的格局。
另外,與鹿得醫療相比,雖然公司的霧化器出口數量略低於鹿得醫療,但出口金額較鹿得醫療差距較大。2018年,公司霧化器的出口數量佔中國出口數量的比例為3.51%,出口金額佔中國出口金額的比例為2.87%。
除此以外,為了保持在助聽器領域的技術優勢和核心競爭力,錦好醫療一直持續加大研發投入。
2018-2020年,公司研發投入分別為470.67萬元、816.51萬元、1066.50萬元,呈現逐年增長的趨勢,研發投入佔營業收入的比例分別為4.48%、5.48%、5.04%。

歷年研發投入情況 來源:公開發行説明書
更重要的是,為了擺脱對芯片供應商的依賴(公司數字機芯片均為外部採購,全球領先的助聽器品牌商均自主進行助聽器芯片的研發設計),錦好醫療在2020年8月設立子公司芯海聆,用於開發助聽器數字芯片及相關算法研究。
目前,公司在研項目主要圍繞藍牙技術、快充技術、數字芯片算法技術及AI技術展開,與公司向中端和中高端助聽器、數字助聽器轉型的戰略方向一致。同時,公司目前共擁有107項專利,其中3項發明專利、66項外觀設計專利、38項實用新型專利;另有8項軟件著作權。
04
結語:問題要在發展中解決
回顧錦好醫療的歷程可以發現,不僅搭上了醫療器械時代發展的快車道,還在利用自身的競爭優勢,努力打造國內助聽器龍頭。
但與此同時,助聽器業務佔比過高、自有品牌和國內市場佔比過低等經營問題,也的確客觀存在。
未來如何將戰略重點轉向市場滲透率不斷提升、發展空間更為廣闊的國內市場,又能否解決產品結構不平衡等問題,是決定錦好醫療能否長期立足於這個賽道的關鍵。