PNAS:濕疹,可能與你的性激素分泌異常有關..._風聞
中国生物技术网-中国生物技术网官方账号-2021-09-22 15:09

濕疹,在臨牀上稱為特應性皮炎(AD)。它是一種反覆發作的慢性炎症性皮膚病,影響全球13%的成年人和10%的兒童。濕疹的臨牀特徵是反覆劇烈瘙癢和表皮屏障缺陷。因此,給患者的生活質量造成嚴重影響,在天氣乾燥的季節病情尤為嚴重。
2021年9月21日,發表在《美國國家科學院院刊(PNAS)》上的一項最新研究中,來自美國德克薩斯大學西南醫學中心(UTSW)的研究人員發現,濕疹可能是由性激素調節紊亂引起的。該研究結果為對抗濕疹這一頑疾提供了一個意想不到的新靶點。

通常,濕疹被認為是一種皮膚乾燥引發的皮膚病,因此在臨牀上用保濕劑治療輕度濕疹。在這項新研究中,研究人員發現一種在生成性激素中發揮重要作用的基因似乎也在皮膚為自己製造的保濕劑中發揮了作用。因此,如果能改變這個基因的活性,就有可能幫助皮膚分泌更多的保濕劑(油脂和脂質),一旦皮膚保持滋潤,就可以緩解濕疹症狀。
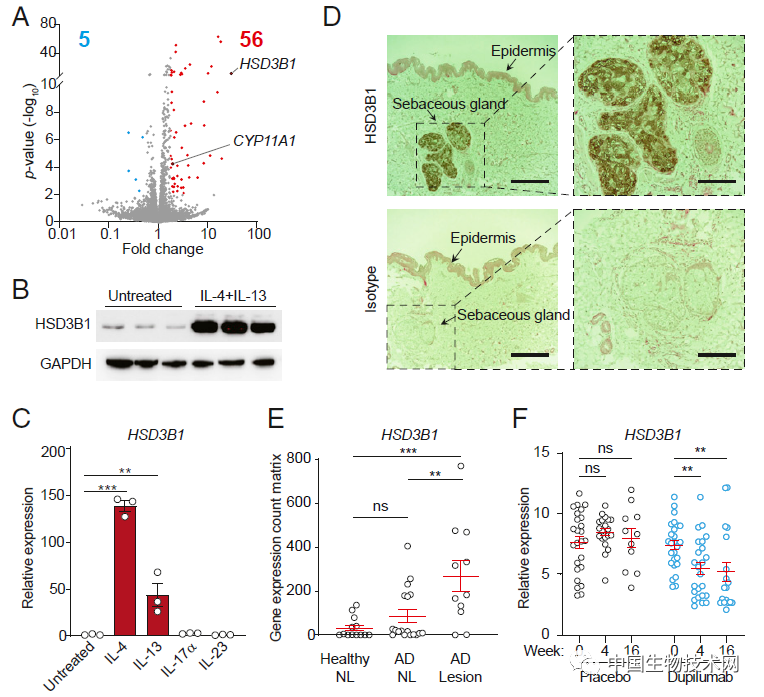
此前的研究已經發現濕疹的一個主要特徵是免疫細胞因子白細胞介素4和13(IL-4和IL-13)明顯升高。IL-4和IL-13會導致濕疹患者的皮膚屏障破壞和脂質分泌異常,但研究人員對其潛在機制仍然不清楚。
為了研究這個問題,研究人員把重點放在了皮脂腺上。皮脂腺是專門產生皮脂的上皮細胞,通過向皮膚表面釋放脂質和抗菌蛋白來促進皮膚屏障功能。
研究人員給在培養皿中生長的人皮脂細胞注入了IL-4和IL-13,然後使用RNA測序來讀取整個基因組的基因活性,並將其與未使用這些免疫分子處理過的皮脂細胞進行比較。
他們發現,IL-4和IL-13刺激3β-羥類固醇脱氫酶1(HSD3B1)的表達,HSD3B1是一種性激素合成的關鍵限速酶,主要由人類皮膚的皮脂腺表達。HSD3B1增強了皮脂細胞中雄性激素的產生,而IL-4和IL-13通過HSD3B1驅動了人類皮脂細胞和角質細胞的脂質異常。

隨後,研究人員發現HSD3B1在濕疹患者的皮膚中表達明顯上調,與在細胞中發現的情況一致。
為了確定這個基因如何影響皮脂分泌,研究人員操縱了在培養皿中生長的皮脂細胞中HSD3B1的活性。他們發現,當降低這個基因的活性時,性激素的水平就會下降,皮膚脂質分泌隨之增加。反之亦然,更多的基因活動導致更多的性激素和更少的皮脂分泌。
最後,在濕疹小鼠模型中,研究人員同樣發現了雄性激素的分泌會減少皮膚脂質的分泌,但他們表示,針對小鼠的這一機制還不清楚。
總之,這項新研究闡明瞭皮膚中性類固醇激素合成異常可能是濕疹患者皮膚屏障破壞的基礎。因此,靶向性激素的合成途徑可能是恢復濕疹患者正常皮膚屏障功能的治療途徑。
論文鏈接:
https://www.pnas.org/content/118/38/e2100749118