連虧3年,賣房續命!最能作死的老字號,高圓圓也救不了_風聞
金错刀-金错刀官方合作-科技商业观察家,爆品战略理论提出者2021-09-23 15:04

文/ 金錯刀頻道
你有多久沒喝維維豆奶了?
真實情況應該是:你不僅很久沒喝過,甚至很久沒聽到過它的消息了。
維維豆奶最近一次出現在大眾面前,還是由於7月份的“維他奶事件”。當時維他奶遭抵制,殃及到了維維豆奶。

曾經的豆奶霸主,現在連上個熱搜都得蹭別人的熱度。
90年代,維維豆奶就已經是行業中絕對的老大,2000年登陸A股時,市值高達66億。
而現在,其市值不到60億,還不如21年前。
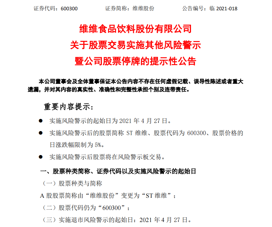
今年4月,它還戴上了“ST”的帽子,股票變為“ST維維”。稍有不慎,就有退市的風險。

這麼多年來,維維豆奶唯一的好消息是:今年7月它賣身給了徐州市國資委,變成了國企。
為什麼説這是好消息呢?
因為身為國企,維維豆奶應該不會再隨便瞎折騰了。
曾經獨孤求敗,如今賣房續命
在維維豆奶開始瞎折騰之前,它在行業裏一直處於獨孤求敗的狀態。
它的輝煌歷史,曾經是一代人的回憶。
1992年,國產電視劇《渴望》在徐州播出時,徐州豆奶粉廠廠長崔桂亮拿出自己和維維豆奶的全部家底,總計10萬元,買斷了特約播映權。

一句“維維豆奶,歡樂開懷”的廣告詞,響徹大江南北。
這次孤注一擲,讓維維豆奶的銷售額在兩年後達到了5個億!
嚐到甜頭的崔桂亮,1994年又找到了央視,在黃金時段打廣告,這次的廣告費是1億!

此後維維豆奶一發不可收拾,市場份額一度超過70%。
在當時,維維豆奶每年上繳的税款,佔到了徐州市銅山區總體税收的一半。如果維維不繳税,當地政府甚至無法維持正常的開支。
相比過去的輝煌,如今的維維豆奶實在是過於不爭氣。
先説主業豆奶,和當年相比就是一個天上一個地下。
1997年,維維豆奶的年產量就有18萬噸,沒想到20多年過去了,國內豆奶市場規模擴大了數倍,維維豆奶的年銷量卻退步到了不足10萬噸,市場佔有率不到10%。

再看業績,更是一言難盡。
2010年,維維的年營收就有47.6億,而現在它的收入仍停留在50億上下,淨利潤還跌跌不休。
尤其是在2017到2019年之間,維維連虧3年,動輒虧損上億。
2020年,維維的淨利潤高達4.36億,同比增幅近5倍!
人們以為它翻身了,結果大失所望。
仔細一扒財報才發現,這些利潤中有很大一部分來自政府補貼,以及變賣公司資產得來的錢,和主業沒什麼關係。

更打擊人的事還在後頭。2020年年度報告剛發出來兩天,維維就被實施風險警示,維維股份就變成了“ST維維”。
僅僅兩天,利好變暴雷,維維的10萬股民哭暈在廁所…

而之所以會暴雷,是因為維維被發現其原控股股東,違規佔用維維的資金——從2017年到2020年,共計違規佔用金額30.74億!
維維的那點家底,差點被掏空了。
當時維維還甩鍋説這是“大股東的個人行為”,但是很快就被證監會打臉了。
證監會經過調查表示:違規佔用資金的事,維維的董事長、總經理等人都一清二楚,還親自簽了字,財務負責人更是參與策劃了此事。

不過,像這樣的荒唐事發生在維維身上,卻又並不荒唐。

豆奶霸主,竟痴迷於賣酒賣茶挖煤礦
關於維維,有這樣一個笑話:
甲:你們還記得維維豆奶嗎?
乙:啥?維維不是賣酒的?
丙:放屁,維維是賣茶的,我一直在喝維維的茶葉。
丁:我擦,不敢買維維蓋的樓了。
其實這些人的記憶都沒問題。
自從上市後,維維就像八爪魚一樣,把觸角伸向各個領域,包括牛奶、白酒、煤礦、金融、房地產、茶葉、奶茶。哪裏有錢賺,哪裏就有它的身影。
維維會這麼做,也是事出有因。1998年的金融危機,讓維維豆奶的營收下跌幅度高達30%,把它嚇了一跳。當時管理層就認為,依賴於豆奶這種單一品類、單一領域,太不保險了。

從此,維維開始了轟轟烈烈又悽悽慘慘的多元化之路,用十幾年的時間證明了自己幹啥啥不行,虧錢第一名。
剛開始,維維還比較謹慎,選擇進軍乳業。
豆奶和牛奶,只一字之差,看起來很靠譜。但等到真做起來,維維傻眼了。
為了做大牛奶業務,維維在2002年投資2億成立了乳業公司,建立和收購養牛場、奶牛場。然而,這些奶源都集中在了西北地區,因為當時內蒙古好的奶源基本被伊利和蒙牛所佔據。

這直接就拉高了運輸成本,因為當時的西北地區不僅物流不發達,距離東部沿海的牛奶主要消費羣體還更遠。
所以伊利和蒙牛稍一發力,維維乳業就差點賠到了姥姥家。
2005年,維維不得不尷尬地宣佈:今後的重點,還是集中在豆奶領域。
可是安分沒多久,維維又給自己挖了另一個大坑。
2006年下半年,維維宣佈進軍酒業,投入1.16億控股了雙溝酒業。3年後,因為地方政府要做大做強雙溝酒業,維維就把股份以3.98億的價格轉手賣了出去,賺了2億多,信心爆棚。
於是它又花5.9億收購了枝江酒業71%的股權,出資3.6億收購了貴州醇酒廠。

結果維維再次暴露了自己的外行水平。
當時白酒行業正在消費升級,茅台等醬香型高度白酒逐漸吃香,然而維維堅持主打低度濃香型白酒,還把全線產品都定位在中低端,愣是錯過了大風口。
維維還天真地沿用了豆奶的渠道去銷售白酒,想來個“渠道複用”,卻沒想到賣豆奶的地方並不一定適合賣白酒。
所以尷尬的歷史重演:買的時候,這些酒廠都是外界眼中的優質企業,但在維維的手裏,它們很快變得一蹶不振。尤其是貴州醇,2014年到2017年,每年的虧損都在5000萬元左右。

如果説牛奶、酒類和豆奶一樣都還算食品行業,那麼維維去挖煤、做藥、玩金融,就相當不靠譜了。
例如2011年,維維收購了一家煤化工企業,這次只堅持了一年。一年之後,該企業鉅虧2000多萬,維維的雄心壯志煙消雲散,灰溜溜地收場,還發了公告向投資者道歉。
老本再厚,也經不起這麼敗。白折騰十幾年的維維,如果還是行業霸主,那才是沒天理了。

真正害慘維維豆奶的,不是多元化
如今,維維已經把一大堆不相干的業務賣了個乾淨,重新花精力在豆奶上面。
2015年,維維豆奶升級換代推出了液態豆奶;2017年,推出了一款“逗”系列罐裝豆奶;2019年,還請來了高圓圓擔任維維豆奶的形象代言人等等。

去年維維更是在年報裏寫道,將“踏踏實實聚焦主業發展,繼續擴大在豆奶行業的領先優勢”。
但你以為它真的學乖了?
對於維維而言,生命不息折騰不止。
這些年,維維提出了“大農業、大糧食、大食品”戰略,希望聚焦在大農業領域。
很明顯,維維還想搞多元化。只是這次的多元化維度,由之前的橫向變成了縱向,是全產業鏈模式。
不過,即便維維不再折騰,把精力都放在豆奶上面,也很難改變現狀了。
在它放飛自我的十幾年裏,其他對手早已崛起,把它當年的市場瓜分殆盡。
露露、六個核桃、唯怡…這些植物蛋白飲料行業的對手,一個比一個生猛。
1998年,承德露露的營收5.57億,還不到維維豆奶的一半。時移世易,一直死磕植物蛋白飲料的承德露露,營收已經超越維維的豆奶業務,淨利潤方面更是吊打。

看到昔日的“小弟們”如此風光,維維大概會後悔:當初如果不多元化,而是專注在和豆奶更相關的植物蛋白飲料業務,自己或許還是老大。
實際上,多元化的思路沒錯。放眼全球,很少有公司能靠單一飲品走過幾十年,多元化才是普遍的選擇。
所以當初在維維走上多元化之路時,喝彩聲遠大於唱衰聲。
2009年,維維花了3.76億元投資煤炭公司,市值飆升了幾十億;後來花幾億投資白酒,市值又從約80億元飆升到160億元。
工作人員在接受採訪時也自信地説:“維維發展工業就三大主營業務:豆奶粉、酒還有煤。戰略更大,那肯定效益會更好啊。”

誰也沒想到,維維的副業不僅沒玩起來,還快把主業拖垮了。
要怪就怪,維維一直只向錢看齊,打一槍就換一個地方,什麼都想幹,什麼都幹不好。
跨界搞多元化不是原罪,不用心經營、沉迷於投機才是。