利用幹細胞製造出胚胎樣結構!人類以後可以“無性繁衍”了?_風聞
推医汇-汇聚健康行业资讯,推动学术交流。2021-09-28 13:23
人類的生命始於受精卵。這種獨特的全能細胞在不增加體積的情況下進行連續的卵裂分裂,在受精四天後形成一個叫做桑葚胚的球體。進一步的分裂和細胞分化在發育的第5天產生一箇中空的結構,稱為囊胚。

人類胚胎的發育是在母親體內進行的,因此很難進行研究。捐獻用於研究的剩餘人類胚胎很少,而且它們的使用受到相當大的倫理和法律限制。由於這些原因,關於胚泡期胚胎形成的關鍵發育步驟及其植入後早期的重塑的知識仍然很大程度上不為人知。

近日,一篇發表在國際雜誌Nature Communications上的研究報告中,來自加州理工學院等機構的科學家們利用人類幹細胞創造出了胚胎樣的結構,與由精子和卵子結合形成的自然胚胎不同,這種結構是由所謂的多能幹細胞結合所形成。儘管這些胚胎樣結構與真正的胚胎存在一些關鍵差異,但創造它們的技術對於回答有關人類發育的公開問題至關重要,而這並不需要所捐贈的胚胎。

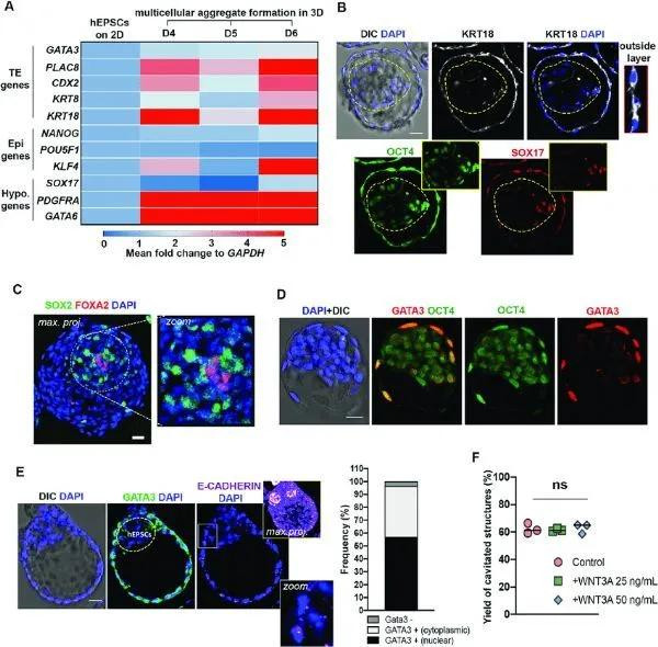
圖片來源:https://www.nature.com/articles/s41467-021-25853-4
這些結構由一類特殊的多能幹細胞所形成,這些幹細胞能產生不同類型的細胞,隨後自組裝形成一種形態明顯讓人聯想到胚胎形態的特殊結構,胚胎有着不同胚胎組織和胚胎外組織。這些多能幹細胞最初是由其他研究人員從一個真正的人類胚胎中分離出來的,此後一直在實驗室環境中保存着,值得注意的是,當合適的環境條件支持時,這些細胞仍然能夠“記住”如何組裝成為胚胎。
在研究人員能夠讓人類幹細胞達到與其相當的小鼠幹細胞對應的發育精確度之前,他們仍有進一步的工作需要去完成。培養的多能幹細胞能展現出多能狀態的動態譜,並能反映在體內植入前到植入後的發展階段,目前的研究中,研究人員旨在通過開發一系列措施,使得他們能夠重建人類早期發育的時空譜系分化以及自我組裝,從而就能利用所報道的hEPSCs(人類擴大多能幹細胞)的雙能性。
研究人員在3D培養基平台中評估了hEPSCs模擬早期胚胎細胞命運的多分化潛能。結果表明,研究人員所建立的基於hEPSC的系統能促進hEPSCs自組裝為在形態上與人類囊胚和植入期周圍胚胎有一些相似之處的結構,並在一定程度上具有譜系規範。然而他們也發現,其細胞譜系組成並不是完善的,這些細胞主要會採用一種中間的轉錄狀態。

囊胚譜系的説明
圖片來源:Sozen, B., et al. Nat Commun 12, 5550 (2021). doi:10.1038/s41467-021-25853-4
本文研究在hEPSC衍生結構的分子和表觀遺傳可塑性方面還存在一定的侷限性,從而就會導致重要基因(比如GATA3、SOX2和SOX17基因)的弱激活,進而導致無效的譜系規範。
最近研究人員描述了多種可替代的方法來使用原始或誘導多能幹細胞產生人類囊胚樣的結構,在這些報告中,研究人員所得到的結構再現了囊胚的整體形態,同時其還具有內部的細胞團和囊腔,且與本文中研究人員所描述的結構相似。同樣具有適當的結構形成,且具有一定的空腔和內部細胞團,人類原始囊胚樣結構的形成率為9.4%-12.8%,而人類誘導多能幹細胞所產生的結構的形成率則為5.8%-18%。
儘管誘導多能幹細胞所衍生的結構似乎具有形態學和轉錄組織,但科學家們對於滋養外胚層樣細胞的身份提出了疑問,因為其似乎與報道的羊膜樣細胞更為相似。
這一研究發現結合本文中的研究結果,研究者提出,在幹細胞衍生的人類胚胎髮育的模型中,有潛力的形態和細胞行為或與轉錄細胞身份之間存在一定的脱節現象。本文研究中,研究人員展示了產生形態相似結構但基因表達模式卻大相徑庭的能力,這突出了這些模型中形態和基因表達的非耦合性,當然了,這些都有待於後期研究人員進一步探索研究。
從幹細胞產生胚胎樣結構的能力意味着並不需要額外捐贈的胚胎了,此外,這類結構還能被研究人員大量創建,因此,該模型系統能夠幫助深入理解早期胚胎的發育過程,而不受人類胚胎有限可用性的限制。比如,其將可能會干擾特定的基因表達,並研究由此對發育過程所產生的影響,此外,該系統還能用來理解不同的細胞組分如何在非常早期的階段來協調其發展,以及這種細胞串擾對後期發育階段的影響效應。
研究者提出,hEPSCs並不等同於全能的胚胎細胞,其只能部分指定胚胎細胞的後代,這或許反映了不同的分子軌跡以及這些細胞所採用的中間狀態,這就導致了本研究中研究者所觀察到的不適當分化的細胞的產生;儘管如此,這些細胞也能夠產生多細胞結構,從而展現出一些關鍵的形態特徵以及類似於早期人類自然胚胎的模式。
因此,研究人員所提出的系統或許可能提供一種可替代的途徑,從而就有可能被應用於體外的全功能胚胎樣平台中。綜上,本文研究結果表明,研究人員所開發的這種新型幹細胞平台或許對於理解胚胎髮育的幹細胞模型提供了新的線索和深入的見解。
原始出處:
Sozen, B., Jorgensen, V., Weatherbee, B.A.T. et al. Reconstructing aspects of human embryogenesis with pluripotent stem cells. Nat Commun 12, 5550 (2021). doi:10.1038/s41467-021-25853-4