微信“斷腕”,誰的福音_風聞
零态LT-零态LT官方账号-最独到的商业洞察2021-09-29 11:02

作者 | 江城子
編輯 | 胡展嘉
**題圖 |**微信官微
出品 | 零態 LT(ID:LingTai_LT)
在潺潺流水和慢慢船歌中,烏鎮迎來了2021年世界互聯網大會。這裏雲集了國內外的大咖嘉賓,匯聚着最尖端的科學技術,交織着最前沿的信息理念,真正意義上將互聯網精神落到了實處。
什麼是互聯網精神?中外典籍中很難查到對它的解釋,但根據互聯網創造者和一些極客們的總結,大致可以提煉為四個詞:開放、平等、協作、分享。
從1994年中國實現與國際互聯網的第一條TCP/IP全功能鏈接至今,互聯網在中國已經發展了近30年,經歷了從PC互聯網時代到移動互聯網時代的轉型升級。但在資本裹挾下,互聯網巨頭們近十年裏不斷髮起“圈地運動”,在各自業務生態裏建起了一座座“柏林牆”,讓互聯網精神越來越背離初衷,所倡導的首要特徵“開放”也不斷遭受挑戰。
直到2021年9月17日——騰訊公佈日活近11億超級APP微信的外鏈階段性調整聲明,表示會以安全為底線推進互聯互通,“柏林牆”才被撕開一道裂縫。這天也被看作可以寫入國內互聯網史冊的日子。自此以後,互聯互通在電商、短視頻、支付等領域逐步蔓延,令不少企業受益匪淺。
開放大勢無法阻擋,在這場變革中,誰將成為互聯網流量的新主宰?互聯網格局又將如何變化?
01
互聯網互不聯網往事
開放是長久以來互聯網行業共識,也是不可逆的趨勢。
9月9日,工信部有關業務部門召開了“屏蔽網址鏈接問題行政指導會”,並在會上提出有關即時通信軟件的合規標準,要求限期內各平台須按標準解除屏蔽,否則將依法採取處置措施。並將“解除屏蔽”的限期明確定在8天后的9月17日。隨後,包括騰訊、阿里、字節跳動、百度等在內的互聯網公司先後發佈回應,稱將擁護並落實這一決策。
但很顯然,在這場互聯互通中,最大的壓力落在了騰訊身上,畢竟手握QQ和微信兩大超級APP。
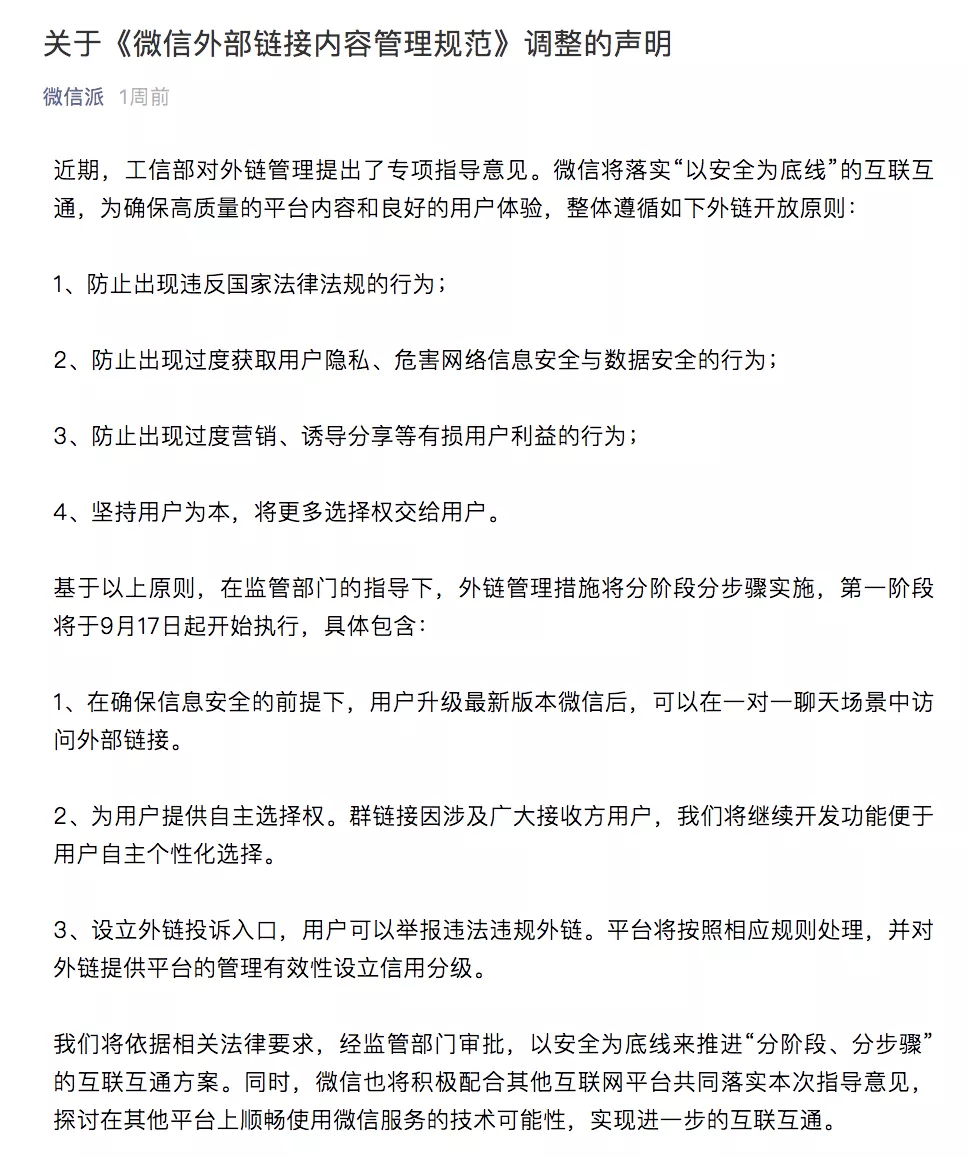
眼見互聯網“解除屏蔽”大限降至,9月17日,騰訊發佈關於《微信外部鏈接內容管理規範》調整聲明,表示將在“安全為底線”前提下,以“四項原則三條措施”實施第一階段的互聯互通。具體包含三項舉措:用户可以在一對一聊天場景中訪問外部鏈接、開發功能便於用户自主選擇接收羣鏈接,以及設立外鏈投訴入口。

▲圖:關於《微信外部鏈接內容管理規範》調整的説明
從騰訊這套調整措施來看,目前微信的開放並非無底線亮出“底牌”,而是一種有條件的開放。所以,9月17日只能説是中國互聯網史上的重要轉折點,不能算作完全“開放日”。但就過去十餘年的發展來看,這一小步已經行之不易。
互聯網“圈地運動”可以追溯到新舊世紀交匯的“門户之戰”。彼時中國互聯網行業,被新浪、搜狐、網易幾大門户網站牢牢壟斷。它們或因為社交,或憑藉搜索,或依賴郵箱,收割了第一波互聯網流量,也壟斷了中國互聯網廣告市場過半份額。
在那個網絡尚未完全普及、信息相對閉塞、流量嚴重過剩的年代,門户網站掌握着絕對話語權。憑藉這些優勢,它們強勢加入各領域的競爭,對其它網站直接構成生存威脅。如果將“門户之戰”看成是一場大魚吃小魚的遊戲,那麼後來的“搜索之戰”則是真正意義上的戰鬥,是一場關乎流量和轉化的“圈地運動”。
把時間撥回到2008年,百度藉着搜索成為當時BAT中最大的流量平台。
一切變革發生在當年10月,百度上線自營電商平台“有啊”之後。或許是感受到了來自流量鉅子的威脅,憑藉百度流量賺得盆滿缽滿的淘寶以“為杜絕不良商家欺詐”為由,率先屏蔽了部分搜索引擎,百度就是其中之一。但有相關人士指出,百度在該問題上遭受了與其它搜索引擎不完全一樣的對待,這和百度要推與淘寶競爭的C2C業務有關。
在這場非正常競爭中,“有啊”猶如曇花一現,迅速被市場淘汰;淘寶則乘着互聯網時代的東風快速壯大,甚至在之後多個外部競爭中反覆使用這招,樂此不疲。
2013年8月,淘寶發佈公告稱,一個月內全面屏蔽外鏈二維碼圖片;同年11月,微信所有淘寶鏈接都被強行進入手淘APP下載安裝頁;至此,淘寶徹底屏蔽所有微信訪問,並強勢表態“微信一天不安全,我們一天不開放。我們只對安全開放。”

▲圖:淘寶官微
受到威脅的微信並沒有像百度一般忍氣吞聲,而是低調反擊——停止將淘寶鏈接導向手淘APP,取而代之的是提示用户該網址“已經被淘寶屏蔽”。繼淘寶微信互相屏蔽之後,微信又屏蔽了抖音,抖音又不支持直播間商品跳轉第三方鏈接。
**這場阿里和騰訊的流量爭奪戰正式打響,併為更多後來者效仿。**京東、美團弱化支付寶付款等案例層出不窮,各大APP宛若一座座信息“孤島”,徹底隔絕了聯繫,讓互聯網“開放”徹底淪為一紙空談,彼此之間建起一堵堵互聯網“柏林牆”。
這種局面直到2021年,才終於重新實現,各行各業才獲得了打破壟斷,創造更多可能的機會。
02
互聯互通下的巨頭
有人歡喜,有人憂。
在一些企業或將通過“互聯互通”尋找到新的增長曲線時,騰訊卻因微信開放外鏈陷入利空。9月9日,騰訊控股下跌8.48%,從509港元降至480港元;之後又連續四天持續走低,截至9月15日收盤,股價報453.4港元,較9月9日開盤(509港元)下降10.92%。

▲騰訊控股股價走勢(圖:東方財富)
但商業世界從來不是簡單線性發展,商業邏輯也並非一成不變。在錯綜複雜的二級市場,任何一個外部因素都可能導致股價波動。不過,可以確定的是,目前微信也不會毫無保留地開放生態。畢竟其生態的商業價值有目共睹。
在2021年初舉行的微信公開課活動上,騰訊高級副總裁,微信事業羣總裁張小龍透露:每天有10.9億用户打開微信,3.3億用户進行了視頻通話;有7.8億用户進入朋友圈,1.2億用户發表朋友圈,其中照片6.7億張,短視頻1億條;有3.6億用户讀公眾號文章,4億用户使用小程序。
這樣一組數據,無疑再次證明了微信生態的價值,用户多、黏性高、覆蓋廣,其中任何一個數據拉出來都可以輕鬆吊打一批同類應用。

▲張小龍2020#微信公開課pro#現場(圖:微信官微)
各家都期待着微信開放,能夠從中挖掘新的流量,這是巨頭間的一場生死時速比拼,博弈關鍵看用户在微信養成看視頻、購物、娛樂、社交的習慣快,還是外部平台從微信搶流量更迅捷。
事實上,微信也並非完全躺平任嘲的姿態,而是採取了一定防禦措施,即所謂“分階段分步驟”的做法。
當前,用户轉發一條鏈接到微信,往往會遇到以下幾種情況:
【1】以開放API的H5頁面呈現。用户可以使用微信賬號瀏覽頁面、選購商品,無需跳轉。這也是微信當前可給予的最優待遇,京東、拼多多、快手等騰訊系應用均享受這類服務。
【2】以小程序方式呈現。用户點擊鏈接後直接進入小程序,不跳轉第三方平台,如美團外賣、餓了麼等均屬此類。
【3】以非開放的API頁面呈現。用户點擊鏈接後僅能瀏覽網頁,如需實現更多功能則需跳轉第三方平台。
【4】因涉嫌違規,鏈接被禁止使用,無法打開。
據悉,未來淘寶、抖音等平台都將享受第三種呈現方式。但根據微信公佈的規則,這類操作僅支持一對一單點分享,涉及到多人的情況依然受限。
以淘寶鏈接為例,調整後,微信用户如要點開相關鏈接,微信會彈出中轉頁,並提示“該網站可能不是由微信提供,微信無法確保內容的安全性,如果要繼續訪問,請注意保護好個人信息”。只有當用户選擇“繼續訪問”後,才會跳轉到淘寶頁面。
單從使用體驗上來講,雖然相較此前使用“淘口令”“抖音口令”時,用户少了“複製鏈接—跳轉第三方瀏覽器打開網頁”這個步驟,但這類打開方式依然不如騰訊系產品體驗佳,特別是對於交易類、視頻類等產品友好程度較低。所以,最終外部平台能從微信獲取的流量規模仍然存疑。
不過,零態LT(ID:LingTai_LT)嘗試後則發現,目前尚有部分用户在微信一對一對話框點擊淘寶鏈接,仍然顯示“如需瀏覽,請長按網址複製後使用瀏覽器訪問”;而從抖音、淘寶等平台分享鏈接到微信,仍然還是口令形式為主,視頻也可以先保存下載再分享,顯然還沒有準備好“開放”。
眼下來看,目前為止,所有平台並沒有完全張開雙手,真正意義上的互聯互通也還沒有實現。

▲圖:部分用户外部鏈接微信內尚無法直接打開
03
誰將成為新的流量主宰
説到底,“互聯互通”的本質,就是反流量壟斷。
當超級APP們被互聯網“柏林牆”隔絕成信息孤島,用户相當於被平台完全所有,接觸到的只有平台內部資源或同企業關聯產品的信息。此時,流量壟斷為企業帶來的經濟收益充滿想象。
據新鋭商業與營銷媒體平台TopMarketing統計的數據顯示,2021年二季度,阿里巴巴、騰訊分別以810億元(含佣金和廣告收入)和228億元,分列國內互聯網企業廣告營收前兩位,佔總營收的比重分別為39%和16%。

▲TopMarketing統計的2021Q2國內互聯網公司廣告營收Top12
作為近兩年流量增長最快的平台之一,抖音的吞金力自然不俗,但由於母公司字節跳動並未上市,所以無法估量其廣告收入。不過,有媒體此前曝光,2019年淘寶與抖音簽署的廣告框架協議為70億元,到了2020年這一數字漲至200億元。
無論是哪一家的哪個數字,廣告收入都是百億級,足見流量生意的潛力。據36氪獲悉,阿里旗下餓了麼、優酷、大麥、考拉海購、書旗等應用均已接入微信支付。日前,淘特、閒魚、盒馬等APP也已申請接入微信支付,正在等待微信審核。
隨着互聯互通推倒企業間築起的高牆,可以預見,在各家重新掌握自己的流量密碼之前,將會有一個相對持續混亂的階段。
對於牆外的那些企業而言,微信開放外鏈或將是一把雙刃劍。
以淘寶為例,微信開放的短期作用可能比較積極,能夠帶來一定GMV。長期來看,淘寶能否將微信用户轉移到其自有平台,能力存疑;一旦用户在微信生態系統形成購物習慣,淘寶或有淪落為“貨架”的風險,反而得不償失。
而微信生態開放必然會吸引眾多平台和企業爭相入駐,最終可能又會反哺微信平台,增加其用户停留時間、用户活躍度、用户黏性,進而推高廣告收入。
至少從市場反應來看,投資市場對微信開放外鏈似乎持積極態度。9月17日,騰訊股價張2.39%,收報461.8港元,總市值4.43萬億港元。
當互聯互通推到互聯網巨頭間的“柏林牆”,最終受益人除了這些掌握大把流量的企業,千千萬萬個擁有優質產品與過硬實力、具備用户思維和經營能力、尊重互聯網公平與開放的中小企業,也可能從中獲益。

一位從事抖音大V運營的業內人士向零態LT(ID:LingTai_LT)透露,不少品牌和KOL都在想辦法將平台的公域流量轉化為私域流量,特別是轉到微信羣的做法比較普遍。具體方式可能包含:私信粉絲提醒加微信羣、免費/低價授課通過微信羣領取資料、向消費者留微信客服提供售後服務等。
同樣的情況在淘寶也很普遍,私信粉絲加微信羣提供售後服務、隨貨品附贈微信號獎勵現金等流量遷移方式大同小異,但無一例外都是將流量沉澱到品牌或商家的微信私域。
從大趨勢來看,越來越多的傳統企業正在進行數字化轉型升級,線上經營能力不斷增強;疫情更讓它們意識到線上線下一體化經營的重要性,私域流量才是支撐企業長久持續發展的基石。
對於各平台成熟的品牌商家、達人、服務商而言,儘可能沉澱私域流量才是王道。
過去經年,因錯綜複雜的資本、業務關係,互聯網行業一直存在AT兩大陣營。藉助老大哥騰訊在即時通訊領域的絕對流量優勢,騰訊系長出了京東、拼多多等一批新興企業;但在短視頻和直播風口之下,字節跳動又以一己之力單挑各家,將流量生意玩得風生水起。
如今,隨着一場互聯互通大運動,行業或將重新洗牌,但有一點不容置喙,互聯網發展的未來,開放終將對抗封閉。
—END—
本文為零態 LT 原創,未經允許,請勿轉載
原文鏈接:https://mp.weixin.qq.com/s/suiOXy5qUB3_7si7DuOwfA