萬科內部發文:倡議節衣縮食過冬,要花小錢辦大事_風聞
柒财经-汇集新鲜资讯。关注金融创新报道。2021-11-18 18:05
據網傳,萬科集團總部於日前發佈了《關於萬科集團總部“節衣縮食”和打造“戰時氛圍”的倡議》(下稱《倡議》)。公開報道顯示,該《倡議》得到萬科內部人士證實。
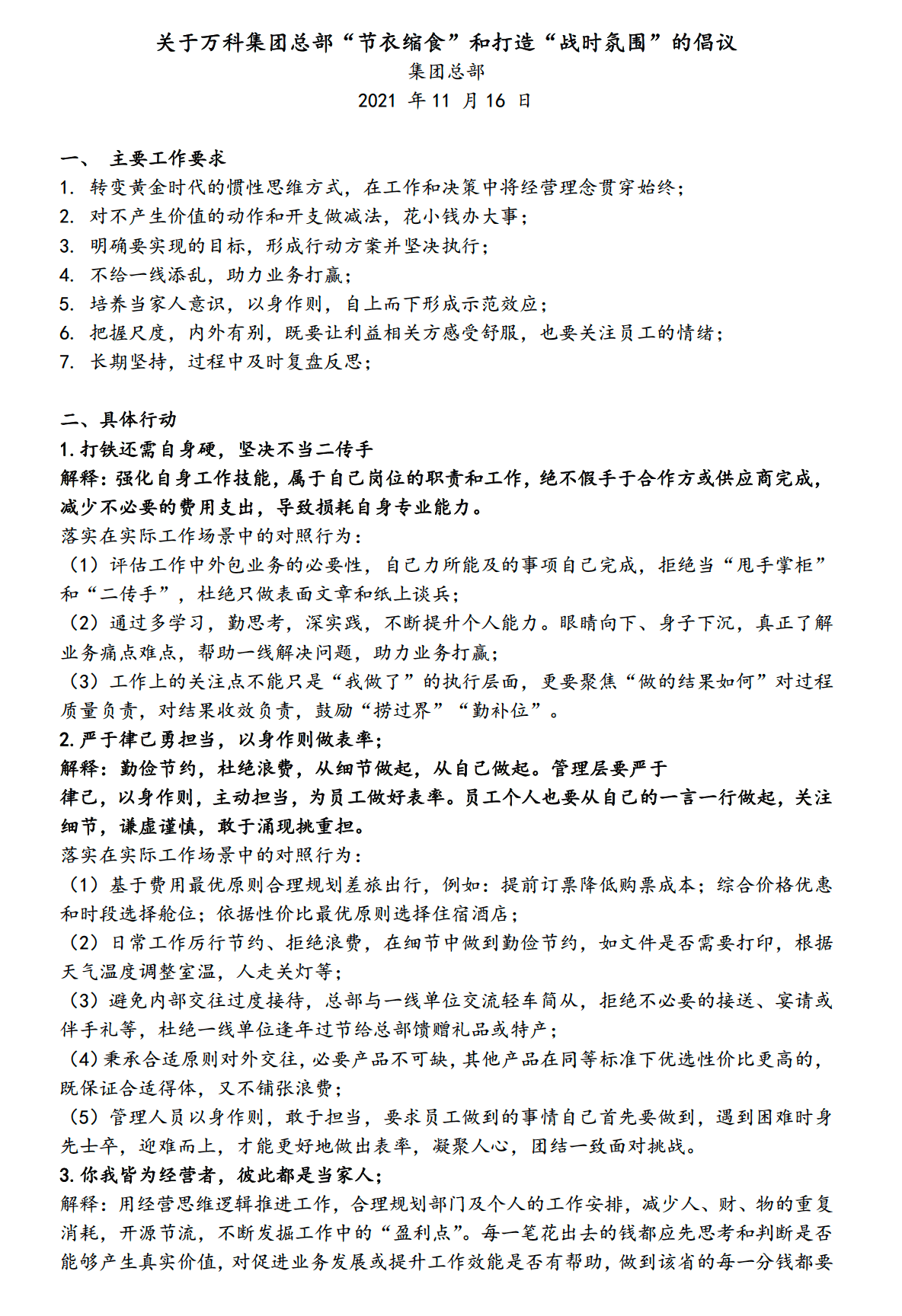
萬科集團總部在《倡議》中指出,轉變黃金時代的慣性思維方式,在工作和決策中將經營理念貫穿始終;對不產生價值的動作和開支做減法,花小錢辦大事;明確要實現的目標,形成行動方案並堅決執行;不給一線添亂,助力業務打贏;培養當家人意識,以身作則,自上而下形成示範效應;把握尺度,內外有別,既要讓利益相關方感受舒服,也要關注員工的情緒;長期堅持,過程中及時覆盤反思。
在落實具體行動方面,《倡議》提到八大點:第一,打鐵還需自身硬,堅決不當二傳手。
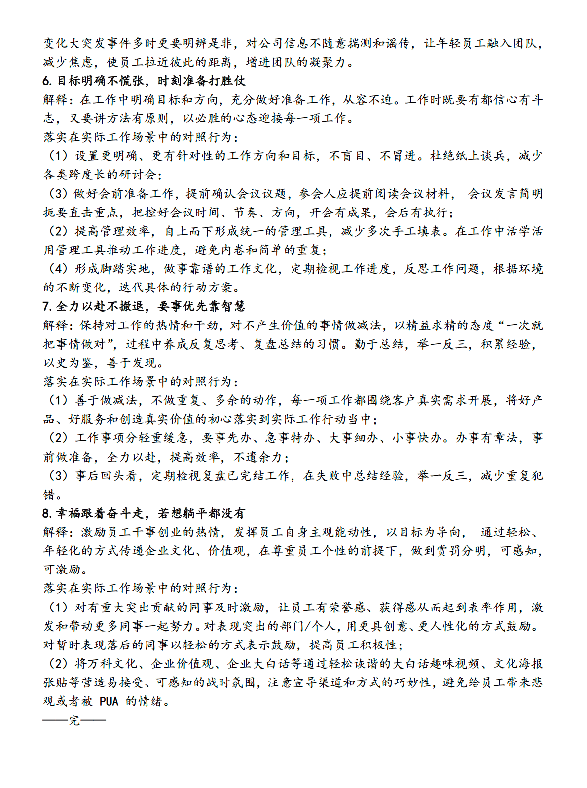
第二,嚴於律己勇擔當,以身作則做表率。第三,你我皆為經營者,彼此都是當家人。第四,廣泛交圈不遮掩,資源共享不浪費。第五,船長水手一條心,同心同路向前行。第六,目標明確不慌張,時刻準備打勝仗。第七,全力以赴不撤退,要事優先靠智慧。第八,幸福跟着奮鬥走,若想躺平都沒有。
柒財經旗下柒聞網瞭解到,早在2018年,萬科集團董事會主席鬱亮高喊“活下去”。如今,萬科集團又在倡議“節衣縮食”,打造“戰時氛圍”,體現目前房地產行業正深陷於寒冬之中。
今年前三季度,萬科錄得營業收入2714.8億元,同比增長12.42%,歸屬於上市公司股東的淨利潤166.9億元,較上年同期下降16%。
11月3日,萬科發佈銷售數據顯示,今年10月,其實現合同銷售面積 258.1 萬平方米,合同銷售金額419.5億元。1—10月,萬科累計實現合同銷售面積 3,204.5 萬平方米,合同銷售金額5210.7億元。


