日本經濟失去的30年,中國會重蹈覆轍麼?_風聞
星海情报局-星海情报局官方账号-关注“中国制造”的星辰大海2021-11-18 09:10


局長最近網上衝浪時,看到一種觀點,大概是説:今天的日本就是10/20/30/年後的中國,總之説多少年的都有。


內容一般大致都差不多,指出中國與日本的發展有哪些相似之處,最終下定結論,今天的日本就是未來的中國。
可歷史總會驚人的相似嗎?
作為一衣帶水的鄰邦,日本經濟確實和中國有着很多相似之處。
而日本的興盛到衰落對中國的經濟發展也有很多借鑑與參考的意義。
首先,從人均GDP來看,中國2020年人均GPD為1.13萬美元,大致相當於日本80年代1.16萬美元的水平。

從城鎮化率來看,中國一線城市高於日本80年代水平,而低線城市則低於日本80年代水平,整體約相當於日本60年代水平。

再從產業結構上來看,2018年的中國也與70年代的日本相當。

當然,這些數字可能説明只是中國湊巧走在這個發展階段而已,但可能在其他的一些地方,中國正與日本有着出奇的一致。
日本是世界出名的老齡化社會,2018年老年人社會佔比達27%,65歲以上老人佔比24.48%,幾乎是平均四個人之中就有一個老年人。
而中國儘管人口老齡化不及日本一半,2018年數據為11%,根據聯合國數據預測,中國在2050年社會老齡化將超過日本,看似很遠,但是應該各位和局長一樣應該都有幸見證這一天。
而低生育率也讓日本成為了出名的低慾望社會,年輕人不願生育,這又加劇了社會的老齡化。而是中國目前生育率已經跌倒了1.3,聯合國給出的可能跌入低生育率陷阱的標準則是1.5。
文化上,日本有個詞叫“平成廢宅”,這個詞其實用中文也很好解釋,正是近幾年來大熱的“佛系青年”、“躺平文化”。

不論從產業發展還是從文化延伸來講,今天的中國都與80年代的日本有些許神似。
那麼網絡上“今天日本是xx年後的中國”這種論調真的會成立嗎?

戰後日本與中國
日本作為二戰戰敗國,在經濟上可以説是一窮二白,很多發展由美國把控,而日本由於獨特的地理位置,以及完全不受蘇聯控制,一下子就成了美國在亞洲的親兒子。
二戰結束後的日本企業根本不在乎人權,開始對日本勞動者進行了肆意的壓榨。日本人也普遍剛剛從貧窮與愚昧中走出來,只要有口飯吃,隨便你怎麼壓榨。當時的美國工人月薪380美元還經常到工會鬧事,而日本的勞動月薪不到30美元,還願意無償加班,為公司奉獻一切。

日本重點發展煤炭、鋼鐵、造船、汽車的產業,並依靠大量出口紡織等勞動密集型產品,以此來賺取外匯,換取用於本國建設的資金。
恰好當時美國參與了朝鮮戰爭與越南戰爭,需要大量後備資源,日本在當時就成了美國的子彈庫。
美國有需求
日本大力發展工業
再加上大量低成本勞動力
日本經濟增速堪比火箭。
上個世紀50年代,日本在經歷“神武景氣”與“巖户景氣”的高速增長期後,經濟大幅增長。60年代,日本開始修建新幹線,並且申奧成功,一副經濟繁榮向好的繁華景象,而此時距離日本戰敗不過20年。

在當時,日本的日元便宜且匯率穩定,日本央行對日元總量擁有絕對的控制權,加上政府對產業的扶持,三菱、松下、東芝、日立等企業漸漸成為了出口世界的品牌。
日本經濟本就依賴出口,加上產品物美價廉一下子就成為那個年代的“世界工廠”。而最愛買買買的國家則是美國。
而這個時間則與中國發展的90年代相對應。

在當時,日本也隨着經濟發展陷入了一些問題當中,就比如貧富不均。
日本大力發展勞動密集型產業的一個重要基礎在於勞動力成本低,而勞動力成本過低則會導致大量社會財富被企業主分走,民眾沒有錢,國內需求就跟不上,日本出現了產能過剩的現象。
1960年,以池田勇人為代表的內閣制定了“國民收入倍增計劃”。

池田湧人
池田湧人認為如果勞動者的工資水平沒有隨着GDP的增長比例而增長,社會生產力與消費水平的巨大反差會阻礙經濟的可持續發展,反之只有工人和農民收入倍增才能解決國家經濟中內需不足、產能過剩問題。
在“國民收入倍增計劃”的順利推動下,日本不斷提高最低工資標準,完善社會保障制度,讓更多社會財富能分配到日本普通民眾手中。
有錢了,人們也自然開始消費,拉動內需增長,1968年日本一躍成為僅次於美國的第二大經濟強國。
而勞動力成本的提升加上美國對日本的出口制裁,日本迅速在國際出口貿易商敗下陣來,尤其是低端製造領域。
而此時恰逢中國迎來了改革開放,大量低成本勞動力與亞洲位置迅速取代日本,成為新一代的世界工廠,併成功通過製造業迎來了飛速發展的十年。


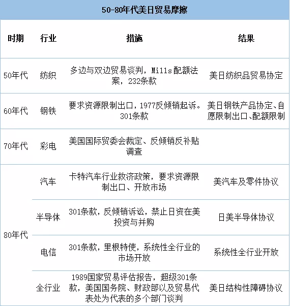
美國壓力下的日本與中國
日本作為美國在亞洲的唯一親兒子,早就在上個世紀被美國製裁了一通。
日本早期經濟發展其實最主要的依賴就是美國。畢竟日本地窄人少,即便經歷了戰後嬰兒潮迎來了一波人口增長,但畢竟面積就這麼大,美國依舊是日本的頭號客户。
隨着美日貿易的不斷加深,美國開始逐漸發現問題有些不對勁了,日本的對美國的貿易出口遠遠大於從美國的進口,形成了巨大的貿易順差。

美國的貿易赤字三分之一來自日本。
各大美國企業一時間被日本製造打得滿地找牙。
美國挖掘機廠商卡特皮勒時任總裁李·摩根發佈了《美元與日元不匹配問題原因及解決方案》的“摩根報告”,指責日本通過日元優勢向美國賺取大量外匯,從而降低美國人民收入。
報告發出後,經過媒體的發酵,迅速引起了全美反日高潮。
無處宣泄的怒火,讓日本汽車成了美國民眾攻擊的目標。美國民眾開始跑到大街上,瘋狂砸毀日本車。

美國政府也針對日本的出口出台了一系列制裁政策。
日本最後只能“自願”妥協,限制出口。

並將貿易立國的發展戰略調整為科技振國的發展思路。
簡單來説就是降低密集型製造的產業比重,提升高精尖製造的產業比重。
大量低端製造業被取代,中高端製造逐漸佔領高地。

來源:東興證券
80年代的日本開始了首次產業結構升級。石油、鋼鐵、造船等部門縮減的規模約達20%,而計算機、半導體、航天、生物工程、新材料等則成為日本大力發展的高精尖技術產業。
搞科技嘛,最缺的就是人才,以此為契機,日本教育也開始了深入改革,開始了“寬鬆教育”時代:具體內容為削減教學內容、授課時間、降低授課難度,設置沒有教學活動的“寬鬆時間”,鼓勵學生主動學習、自由發展等。
而此前日本所實行的教育模式是被教育界熟知的填鴨式教育。
當然,教育的改革也給日本帶來了顯著的成績,2001年日本提出了50年30個諾貝爾獎的口號,而隨着接受寬鬆教育的那一代學者逐漸走入學界,日本近20年獲得諾獎計劃已經完成了2/3,和原本的計劃相比,時間一半都沒到。

日裔美籍科學家真鍋淑郎(左)、德國科學家克勞斯·哈塞爾曼(中)和意大利理論物理學家喬治·帕裏西(右)
80、90後的人也應該在兩千零幾年的電視新聞中經常看到央視對日本機器人產業發展作出的報道。
在政策鼓勵以及廉價勞動力的加持下,日本半導體產業也是十分給力,直接佔據了飛速登頂,佔據了世界60%的市場份額。

後來隨着日本在美國的威逼利誘之下籤訂《廣場協議》,日元開始升值,出口成本上升,日本出口不再享有優勢,時代的浪潮陷入了一股危險的曖昧之中,也就是我們説的泡沫經濟。
日本從半導體賺到的錢,最後以一種很另類的方式變成了過眼雲煙。

日本瘋狂的80年代
或許是日本民族性格的原因,做事情總很極端,哪怕是經濟發展也是如此。
日本為了優化產業結構,首先想到的辦法就是拉動內需。
假設內需足夠旺盛,哪怕不依賴進口,產業發展也能玩得起飛。
可日本人口有限,最快地拉動內需方案就是增加單個居民的消費能力。
於是,在80年代,日本政府為了促進消費可以説是想了一系列騷操作。
調整税收、促進消費
日本人口與土地註定了市場規模有限,那麼為了擴大內需,就需要提升每個人的消費能力,於是日本政府採用降低個税、增加利息税的税制改革方案,增加個人收入,降低居民收入,從而達到促進消費的目的。
據數據顯示在80年代税制改革中,日本個人所得税最高税率從70%降低至50%,税率劃分檔次也從原來的15個降低為6個交税檔次,甚至擁有配偶者可以額外減免15萬日元的個税。
而利息税方面,日本則廢除了小額儲蓄與郵政儲蓄利息免税的制度,所有儲蓄需要徵收20%的利息税,免税政策僅為老年人與單親家庭提供。
舉債基建,加大槓桿
另一方面,除了基礎的居民消費之外,日本政府還發行了大量國債。其中改善住宅和生活環境是日本公共事業投資主要項目,特別是公共住宅項目(相當於保障房),單1987年日本就新建住宅共165萬套,1988年新建住宅140萬套,創歷史紀錄。而當時日本人口是1.23億,按三口之家來計算,日本兩年建房能直接滿足了7%的家庭住房需求。
但大量發行國債,且銀行承銷國債卻帶來了新的隱患——政府花錢上癮。
國際通常用資產負債規模/本國GDP來表達國家印錢的狂熱程度,當時的日本一達到了驚人的1.03,而對比之下,美國是0.19,中國是0.37.
日本槓桿來到了驚人的200%,可以説是前無古人了。

而至於高槓杆引發了最後怎樣的雪球,這個放到後面再説。
高薪、高保障、多假期
為了提高居民消費能力,日本政府多次提高居民最低收入,80年代日本薪資增速甚至長期高於GDP增速。日本政府想法也很簡單,通過收入刺激經濟,拉動製造業飛速發展,再創GDP新高。
除了不斷提升的收入之外,日本政府還加強了社會保障,提高養老保險和失業保險。
可以説是民眾放心飛,政府永相隨。
哪怕你被失業、退休的時候一分錢積蓄都沒有照樣能靠保險活得很滋潤。
僅有錢多還不夠,還得有時間去花,日本出台政策增加國民休假天數、推行帶薪休假。
而且日本沒有調休的説法,反而有補假,就比如某個節假日剛好是週日,那麼順延的下一個工作日則變為休息日。

2020年,日本的休息日高達120天(含週六日)。
放鬆金融管制,鼓勵消費信貸
受美國方面的壓力,日元逐漸從本國流通貨幣變為了一種國際貨幣。大量外資得以進入日本市場,而外資的進入讓日本央行失去了對日元的絕對控制,各自銀行也擺脱了央行的束縛獲得了利率自主權,借貸這件事對於普通銀行來講成本變得很低。
個人消費信貸由此盛行,曾經的日本首富武井保雄就是靠着消費貸起家。

武井保雄
當時日本出現了一系列奇怪的現象:求着你借貸款。
甚至會有多家貸款公司為了求你貸款而大打出手,只為了借給你錢。百年貸都是毛毛雨,日本金融機構甚至推出了“祖孫三貸”,爺爺借錢孫子還,就怕你不來借錢。
政府理想很美好,人民有錢去消費,大幅度刺激製造業發展,GDP再上一個台階簡直輕而易舉。
可如果事實真的和日本政府設想的一樣,那日本早就發展到宇宙第一超級大國了。
大量資金並沒有流向製造業,反倒流向了房地產和金融、奢侈品。
在低利息與肆意擴張的個人消費信貸的雙重推動之下,日本社會陷入了一種前所未有的瘋狂。
黃金是財富的象徵,日本人就在食物裏大量的加金箔,金箔壽司,金箔拉麪,並不是金箔有着特殊的口感或者味道,金箔入菜只是單純的炫富。

出行上,日本人當時首選是開車、還得是開豪車,打的都顯得沒面子,要是坐公交,地鐵這些公共交通,就好比和你心愛的女生約會卻拉着她來到煎餅果子攤點了倆煎餅,還不肯加個蛋。
日本街頭經常能看到公交車空空如也,打的站台卻排起長龍的反常景象。
日本的錢多到像是天上掉下來一樣,怎麼花都花不完。
這時日本又迎來了一股炒房熱。
日本東京最核心地段一平方米房價炒到3650萬日元,買一塊100美元大小的土地,需要花60張100美元。

以當時日本東京的房價來計算,一個東京能買下世界第二大面積國家加拿大。而東京市區面積約等於1/3個深圳,1/2個香港。
原本應該流入製造業的現金卻流入了房地產、投資、奢侈品,日本製造業企業受到了打擊嗎?
不僅沒有,反而企業營收也一度再創新高,那就是因為製造業開始搞起了投資,炒期貨、炒外匯。
製造都是過家家,真賺錢還得靠投資。
部分製造業企業甚至投資帶來的營收直接超越了製造收入的兩倍。
而以阪和興業為代表的6家企業衝進金融市場搞投資則被人們稱為“六鬼鬧東京”。
阪和興業的社長北茂在接受記者採訪時被問到,一天大約能賺多少時,北茂輕描淡寫地説道:“一天一億日元很輕鬆,一天五億也有過。”

阪和興業在投資上賺到了錢,其他日本製造企業也開始紛紛效仿,都去玩起了投資,製造業空心化嚴重,日本的泡沫經濟已經逼近頂點。
1989年12月號稱“平成之鬼”的三重野康接替澄田智,出任第26任日本央行行長。而三重野康上任的第一件事就是加息,並嚴格限制貸款,特別是向房地產領域的貸款。
收緊的銀行政策直接讓股市、樓市相繼暴跌。
日本人曾經花高價買到手的房地產,瞬間暴跌70%。
賣了房子也還/不起貸款,大量的壞賬最終導致銀行相繼倒閉,普通人的存摺變成了一張張廢紙。

20世紀90年代日本申請自我破產的件數迅速增加,到1992年已達到前所未有的水平(僅1年內就多達4萬件以上),消費者無法償還銀行消費貸款的信用事故1年內多達27萬件。
日本又是一個很極端的民族,自殺率直接漲了30%。

1991-2001也被人們稱為日本失去的十年,從今天來看,日本經濟似乎已經失去了30年。
當慾望過度膨脹過後,日本陷入了漫長的低慾望社會,人們消費意願變得極低。
通常情況下,銀行降息可以有效促進消費,但在低慾望社會下,日本政府即便把利率調到負的,日本民眾仍然熱衷於存錢,而非消費。
任憑日本最頂尖的經濟學家數十年用盡渾身解數刺激經濟,日本經濟都有着自己的態度,一動不動。


中國會不會是下個日本
回頭看中國與日本的經濟發展確實有很多相似之處,從中小製造業起家,一路發展到世界第二。
今天的中國生育率也陷入了潛在的低生育率陷阱標準之下。
越來越多的躺平文化在年輕人之間盛行。
看着日本經濟接近停滯的30年,中國的未來會是下一個日本嗎?
答案肯定是不會的。
事實上,中國的今天已經和日本走上了完全不同的道路。
中國有着全世界最大的人口基數。
也就意味着我們有着世界上最大的工業需求,內需直接拉滿。對外的進出口貿易也沒有像上個世紀的日本那樣如此依賴美國,最終成也出口,敗也出口。
其實從近幾年的中美貿易摩擦也可以很簡單的看出,幾十年過去了,美國用的還是那麼幾招。,不同的是我們與日本對美國的態度。

2021年初,美國政府將23家中國公司列入經濟黑名單,其中包括14家虛構參與中國在新疆實施的強迫勞動項目的公司。
美國的制裁手段很簡單,就是要切你供應鏈,斷你市場,逼你妥協。
孟晚舟事件中,加拿大政府給出的理由是“涉嫌金融詐騙”。而美國政府卻要求加拿大政府向美國引渡孟晚舟。哪怕孟晚舟真的有罪,美國大可不必向加拿大引渡孟晚舟,想通過孟晚舟來噁心華為的小算盤可以説是司馬昭之心了。
畢竟世界500強榜單上,中國的半導體公司只有華為一家,這也就是為什麼一直有人説華為在以一己之力,對抗整個西方半導體產業。美國想要限制其他國家的手段就是這麼粗暴。
1957年,日本發生了震驚世界的東芝事件,日本東芝機械公司鑄造部部長林隆二和機牀事業部部長谷村弘明,在日本被日本警視廳逮捕,理由是違規向蘇聯輸送五軸五聯動機牀。

日本和蘇聯當然沒有什麼深仇大恨,在當時,日本甚至是蘇聯主要的工業設備提供者。
日本向蘇聯輸送技術與設備,美國怎麼可能咽得下這口氣。東芝的部長在日本自己的東芝大樓裏,被日本警察帶走了。
面對來自美國的壓力,鄰邦日本一次又一次地發揮着“躬醬”精神,滑鏟式賠禮道歉。

沒有哪個公司那麼想不開,頂着隨着被本國警察帶走的風險,日本的科技企業與政府之間像是叛逆的孩子與父親,給了孩子一巴掌之後,政府依舊希望國內科技企業能蒸蒸日上,企業們卻畏首畏尾,對政府失去了信心。
面對美國的制裁,日本、中國完全展現出了兩種不同的態度,前者妥協,後者則由自己的堅持與底線。
事實上,在步入互聯網社會階段之後,中國已經有了全世界最發達的電商系統,2019年,中國電商的銷售額幾乎是美國、英國、德國、日本和韓國總和的兩倍,並且增長還在提速。

與此同時,中國的製造業也早早開始了從製造大國向製造強國的轉變、開始了教育的改革、推行了一系列的政策促進生育、對房地產進行調配,對P2P加強管控。
作為後發國家的我們,在發展路上,可以更好地借鑑前人的教訓,走出屬於我們自己的道路。
讀後台留言時,許多讀者想讓局長談談我們的導彈有多麼先進、談談飛機有多麼快的速度等等,這類軍事類話題,而非經濟話題。

其實,很多時候像日本今天陷入低慾望、老齡化社會的例子來談,並不是導彈射程夠遠夠精準、飛機速度快就能解決的問題,日本更像是被一枚“經濟原子彈”轟炸過的島國,陷入了動力的困境。
局長專注於產業經濟話題也是如此,大國博弈之間,我們和和日本採取了完全不同的態度,不妥協、守住自己的經濟低線,未來的結局也會截然不同。
參考資料:《以史為鑑,日本的產業升級之路》東興證券
《日本“雙循環”經濟對我國啓示》民生證券
《日本是怎麼把經濟玩死的》十五喵金融