Nature:這種病毒一“吻”定終生!它已經進化出驚人的入侵機制_風聞
中国生物技术网-中国生物技术网官方账号-2021-11-19 14:25

唇皰疹
比起目前還在全球肆虐的新冠病毒,以及艾滋病毒、乙肝病毒等耳熟能詳的病毒,皰疹病毒似乎略顯低調。然而,它們的行為可一點兒都不低調,可以説是科學界已知的最成功的病原體。
皰疹病毒是一種DNA病毒,它的家族中有8種可以引起人類疾病,其中以單純皰疹病毒1型(HSV-1)和2型(HSV-2)為典型代表。人是單純皰疹病毒的天然宿主,人羣中感染極為普遍,初次感染中的80%至90%為隱性感染,大多無明顯症狀,只有少數為顯性感染,常見的臨牀表現為黏膜或皮膚局部的皰疹。初次感染後多轉為潛伏感染,受到外界刺激後可引起復發。

單純皰疹病毒
據世界衞生組織數據顯示, HSV-1已經潛伏在了全球近70%的人體內,50歲以下人羣感染者在2016年就達到了37億。

HSV-1和HSV-2
令人無奈的是,皰疹病毒會在宿主外周神經系統中終身潛伏,永遠無法根除。所以説它是“一吻定終生”:一旦攜帶,終身擁有。
因此,迫切需要深入瞭解皰疹病毒是如何入侵神經系統的,以使開發預防策略成為可能。
北京時間11月18日,發表在**《Nature》上的一項最新研究中,來自美國西北大學領導的研究團隊發現了皰疹病毒感染神經系統的狡猾策略,進一步揭示了該病毒進化出的分子機制,為開發預防針對單純皰疹病毒1型(HSV-1)和2型(HSV-2)的疫苗開闢了道路。**同時,這一發現或對許多病毒產生廣泛的影響,包括新冠病毒和艾滋病毒。

在整個生命週期中,一些皰疹病毒攜帶者可能永遠不會出現顯性感染;但對於另一些人來説,他們的外周神經系統偶爾會出現複發性感染,嚴重時,病毒還可能會入侵中樞神經系統,這種情況將可能導致失明或危及生命的腦炎。越來越多的證據表明,皰疹病毒還可能驅動痴呆症的發生。
單純皰疹病毒2型(HSV-2)的原發感染主要通過性傳播,引起生殖器皰疹,表現為生殖器部位出現水皰,破裂後形成潰瘍,併發症包括生殖器外損傷和無菌性腦膜炎。少數原發感染也可由HSV-1引起。HSV-2也可以在分娩過程中作為新生兒皰疹從母親傳給新生兒,表現為嬰兒全身病變。大多數嬰兒都能康復,但在最糟糕的情況下,它可以造成大腦損傷或通過所有器官傳播,並最終導致死亡。
研究通訊作者、西北大學範伯格醫學院微生物學和免疫學教授Greg Smith説:“因此,我們迫切需要一種疫苗來防止皰疹病毒侵入神經系統。”
在這項新研究中,Smith團隊發現了皰疹病毒是如何從上皮細胞中劫持一種蛋白質,並將其“策反”,以幫助它進入外周神經系統的過程。他們把這一過程稱為 “同化"。

病毒生存需要將其遺傳密碼注入細胞核,這樣它就可以開始製造出更多的皰疹病毒。它們對細胞進行重新編程以使其成為病毒工廠。但最大的問題是它們是如何到達的神經元的細胞核?
像許多病毒一樣,皰疹病毒也利用了微管。微管是細胞中存在的纖維結構,連接着不同區域,負責維持細胞形態和輸送物質。皰疹病毒在微管的軌道上跳躍,並使用動力蛋白和驅動蛋白作為其引擎沿微管移動。

我們可以把細胞想象成一個火車站。所有軌道都通向稱為中心體的樞紐,動力蛋白和驅動蛋白是兩種火車的引擎。它們一輛通向樞紐(中心體),另一輛則遠離中心開往郊區。
當流感等典型病毒感染粘膜上皮細胞時,病毒會抓住這兩個引擎並在微管束上來回移動,直到它最終到達細胞核。通過中心體從郊區到細胞核的距離很短。

然而,沿着神經旅行相當於一次跨國旅行。皰疹病毒在這次旅行中跳上了“動力火車”(動力蛋白引擎),同時它還確保了該蛋白引擎不會把它帶回“出發國”。研究人員表示,從神經元末端到中樞可能需要8個小時。
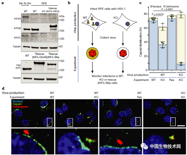
但是動力蛋白引擎並不能把它帶到比中心體更遠的地方,而皰疹病毒對到達細胞核“志在必得”。此時,它把手伸進了 “口袋”,拿出了它從粘膜上皮細胞中劫持的驅動蛋白引擎,並“同化”它成為其團隊的一部分。在這次背叛行為中,這個被同化的驅動蛋白把皰疹病毒直接運到了細胞核中。
值得注意的是,****皰疹病毒(HSV-1)使用的驅動蛋白並不是神經元內源性的,而是來源於先前被感染的上皮細胞(病毒顆粒從中產生)。
總的來説,病毒粒子在細胞之間捕獲和攜帶驅動蛋白增加了HSV-1重新利用捕獲的驅動蛋白來感染細胞(包括神經元)的可能性。
Smith説:“通過了解病毒如何實現這一令人難以置信的操作後,我們現在可以考慮如何奪走它們入侵神經系統的能力。如果能阻止它同化驅動蛋白,我們將有一個不能感染神經系統的病毒。然後,開發預防性疫苗將成為可能。”
他補充説:"這是第一次發現病毒重新利用一種細胞蛋白,然後用它們來驅動後續的感染行為。我們很高興能進一步發現這些病毒進化出的分子機制,使它們可以説是科學界已知的最成功的病原體。”
論文鏈接:
https://www.nature.com/articles/s41586-021-04106-w