AI專家劉玉書:中美人工智能差距在縮小,有一點仍需努力_風聞
人大重阳-人大重阳官方账号-关注现实、建言国家、服务人民2021-11-29 08:41

美國人工智能軍用和民用方面各有側重,中國人工智能產業發展迅速。美國當前的人工智能發展從類別上主要分為軍用和民用兩塊。軍用方面,側重機器學習、自主性、人機交互、倫理等方面的研究。綜合目前開源的文獻看,美國軍用人工智能在實戰方面的應用研究進展迅速。美國在軍用人工智能快速發展的同時,民用人工智能也在飛速落地應用到不同項目當中。在人工智能項目的設置上,美國民用領域的研究主要是通過整合計算機、自動化、數學、統計概率、認知科學領域的成果,推動與智力有關的能力自動化。在研究範圍上,逐漸從語音識別、語言翻譯等進入到大數據分析、情報分析、基因組及醫藥、視覺與機器人學、無人駕駛與導航等各種領域。
我國人工智能在民用方面產業化發展迅速。2021年4月《人工智能核心技術產業白皮書》表明,我國企業在應用算法、開源開放平台、智能傳感等核心關鍵技術方面已取得局部突破,其中寒武紀、地平線、思必馳等神經網絡芯片實現量產並在安防、汽車、語音領域實現規模化應用;百度、阿里、華為、騰訊、曠視、科大訊飛、第四範式、京東等一批AI開放平台初步具備支撐產業快速發展的能力,其中百度AI開放平台已超260萬開發者。此外,中國部分關鍵應用技術已居世界先進水平,其中視頻圖像識別、語音識別技術全球相對領先,人工智能論文總量、高倍引用的論文數量和發明專利授權量均在世界第一梯隊。
自動駕駛領域美國全球領先,但中國步步逼近。2021年2月10日,美國加州交通管理局DMV發佈全新2020年全年自動駕駛數據(MPI)。如圖1所示,谷歌旗下的Waymo、美國通用汽車旗下的Cruise分別排名前兩名。福特旗下Argo名列第五。中國自動駕駛公司AutoX、小馬智行(Pony)分別為第三名、第四名。中國文遠知行(WeRide)位列第六名。第八名為美國自動駕駛科技公司Nuro。

美國依然是全球人工智能創業熱土,但中國緊隨其後。2020年第二季度, 美國繼續佔據AI創業公司交易份額的主導地位。根據CB Insights 的統計,2020年第二季度,全球創業公司交易 份額累計72.273億美元,其中美國佔39.5%,中國緊隨其後,佔15.5%。圖2是2020年第二季度全球人工智能領域最活躍的風險投資人排名,前10名均來自美國。美國依然是人工智能創業最活躍和最吸引相關風投的地區。

美國佔有目前全球最多的高增長人工智能企業,中國部分企業進入全球頂尖陣營。2019年全球增長最快的人工智能公司中,美國30家、佔60%;中國位居第二,14家、佔28%。在全球增長最快的前15名公司中,美國佔9家,中國3家,分別為乂學教育的松鼠AI、字節跳動和拼多多(圖3)。

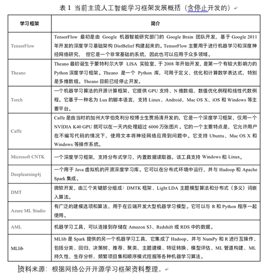
當前主流人工智能學習框架依然主要是美國的,這一點中國仍需加強。如表1所示,當前主流的人工智能機器學習和深度學習框架基本來自美國谷歌、微軟、亞馬遜、Meta(臉書)等大公司,或者主要由在美國的人開源和發起開源維護工作。人工智能的學習框架是人工智能產業的“地基”。為了進一步加強中國人工智能產業“地基”的穩定性,我國相關行業企業以及相關的產學研機構仍然需要進一步努力,積極推進相關基礎研發工作。

同時,我們需要看到的是,雖然人工智能技術發展與應用在過去20年來有一定突破,但是總體仍處於“弱人工智能”階段,即並不具備真正意義上的“智能”,也不存在“自主意識”,只是能夠在確定性規則下解決特定的問題,離“強人工智能”還差很遠。從這一維度看,在人工智能領域,中國實際上和美國是在同一條起跑線上,未來人工智能會在什麼具體方面實現奇點的突破,始終是未知的。因此,中國的人工智能發展,我們一方面要積極縮小與美國的差距,另一方面應該加大力度支持我們自己的企業、科研機構和科學家門的各類試錯嘗試。很有可能,下一個層次的人工智能飛躍,是由中國推動的。