從20個省份十四五文旅規劃,覷探未來五年文旅競爭趨勢_風聞
文化产业评论-文化产业评论官方账号-2021-12-05 08:55
思深方益遠,謀定而後動。推動文化和旅遊高質量發展,是一項長期的戰略任務,也是一項複雜的系統工程,科學規劃是實施這項系統工程的“第一道工序”。繼今年6月文化和旅遊部印發《“十四五”文化和旅遊發展規劃》後,近期有20個省(區、市)陸續發佈了地方版“十四五”文旅規劃。那麼,“十四五”時期,各地文化和旅遊如何發展?有哪些值得關注的新特點?文化產業評論(ID:whcypl)近期,將圍繞不同側面陸續推出專題解讀。
作者 | 小軍哥(文化產業評論作者團、三川匯文旅體研究院研究員)
編輯 | 王婷婷(三川匯文旅體研究院助理研究員)
來源 | 文化產業評論
正文共6408字 | 預計閲讀時間15分鐘
文化和旅遊“五年規劃”是國家和地方國民經濟和社會發展“五年規劃”的重要組織部分,也是細化分解上位規劃發展戰略和重大任務的專項子規,主要包括總體要求、發展目標、空間佈局、發展任務及保障措施等內容,對未來5年乃至15年文化和旅遊發展具有重要的目標導向作用。
據不完全統計,截至2020年12月3日,已有包括北京、天津、上海、河北等在內的20個省份發佈了省級層面的“十四五”文化和旅遊發展專項規劃(以下簡稱“文旅規劃”),對“十四五”時期文旅發展進行頂層設計和系統謀劃。
文化產業評論(ID:whcypl)研讀分析各地《文旅規劃》發現,在其“總體目標”中,出現次數最多的兩個關鍵詞就是“國際化”“世界級”,彰顯了各地國際化視野和前瞻性思維,同時也預示着,未來五年乃至十年,增強地區國際競爭力將成為新常態。****

一是戰略導向作用明確
緊扣國家發展戰略,錨定二〇三五年遠景目標,已經成為各地“十四五”文旅規劃共同的焦點。如京津冀三地的《文旅規劃》,“世界文化名城”“國際消費中心城市”“國際知名旅遊目的地”等成為支撐“總體目標”的關鍵詞。
北京作為首都城市和“雙奧之城”,被國家賦予了擔當“四個中心”和承接非首都功能紓解的戰略使命,其在《文旅規劃》提出,到2025年,文化和旅遊服務保障國家對外工作大局和重大國事活動的能力和水平顯著提升,服務首都城市戰略定位、助力全國文化中心建設的作用持續增強,世界文化名城和世界旅遊目的地城市建設取得重大進展。

△京津冀空間格局示意圖(來源:《北京城市總體規劃》)
天津作為拱衞首都的門户城市、京津冀中世界級城市羣之一,被定位為“全國先進製造研發基地、北方國際航運核心區、金融創新運營示範區、改革開放先行區”,在“十四五”《文旅規劃》中則提出,強化天津城市形象的國際化、多元化、生態化、智慧化,打造國內外知名的文化旅遊目的地和集散地、旅遊裝備製造基地、國際消費中心城市。並提出“一核一帶兩園三區六組團”文旅融合空間佈局。

同樣,河北省作為京津冀戰略拓展的腹地,是“全國現代商貿物流重要基地、產業轉型升級試驗區、新型城鎮化與城鄉統籌示範區、京津冀生態環境支撐區”,在其《文旅規劃》總體目標中明確,到2025年,文化強省和旅遊強省建設取得重大進展,文化創新發展新高地、文化和旅遊融合發展新樣板、國際知名的旅遊度假休閒目的地建設取得重大突破。

二是門户節點優勢凸顯
與北京和天津不同,上海作為長三角一體化發展龍頭,承載着服務國家戰略、建設開放型世界經濟、代表國家參與全球合作與競爭的使命。其中,文化和旅遊被賦予了重要任務。《上海市城市總體規劃(2017—2035年)》明確提出,上海將建設成為卓越的全球城市、具有世界影響力的社會主義現代化國際大都市、世界著名旅遊城市、世界一流的旅遊目的地城市。
在新發展格局背景下,上海圍繞打造“國內大循環的中心節點和國內國際雙循環的戰略鏈接”世界級城市核心樞紐功能,再次將提升文化和旅遊全球影響力和競爭力列入“十四五”時期重點規劃內容,分別以建設社會主義國際文化大都市和深化世界著名旅遊城市建設為目標制定了“兩個專項”。

△華燈初上的上海陸家嘴建築羣(來源:萬能阮少)
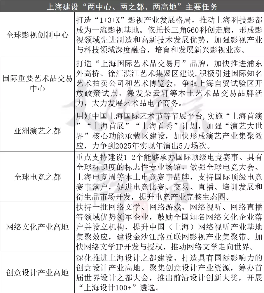
在《上海市社會主義國際文化大都市建設“十四五”規劃》中確立,到2025年,快建設成為更加開放包容、更富創新活力、更顯人文關懷、更具時代魅力、更有世界影響力的社會主義國際文化大都市”的總體目標。並圍繞總體目標,重點聚焦“兩中心、兩之都、兩高地”,加快推進全球影視創制中心、國際重要藝術品交易中心、亞洲演藝之都、全球電競之都、網絡文化產業高地、創意設計產業高地建設。

在《上海市“十四五”時期深化世界著名旅遊城市建設規劃》中將“一梁四柱”寫進總體目標,即加快形成具有全球吸引力旅遊產品體系、全球競爭力旅遊產業體系、全球配置力旅遊市場體系的高品質世界著名旅遊城市新格局,着力將上海建設成為都市旅遊首選城市、國際旅遊開放樞紐、亞太旅遊投資門户、國際數字旅遊之都。

三是區域同題競爭加劇
隨着長三角一體化發展戰略向縱深推進,滬蘇浙皖三省一市在文化事業、文旅產業逐步走向共建共享、互融互通,在全國文旅產業版圖中有着舉足輕重的地位。據相關統計,目前上海、江蘇、浙江和安徽的GDP約佔全國1/4,其中文化產業增加值超過全國1/4,在區域GDP中的佔比也超過了5%,高於全國平均水平。

△長三角一體化發展中心區城市羣(來源:新華社)
值得注意的是,“十三五”期上海都市圈乃至整個長三角區域都存在產業發展趨同且目標定位不明確等問題。因此,“十四五”期間,如何融入雙循環新發展格局,在長三角整個區域內進一步做好產業分工與功能互補,增強區域文化和旅遊國際影響力?成為滬蘇浙皖三省一市“同題競爭”的重中之重和關鍵抓手。
浙江省與上海同出一轍,分別制定了《浙江省文化改革發展“十四五”規劃》《浙江省旅遊業發展“十四五”規劃》,以“兩個專規劃”同步推動文化和旅遊高質量發展。浙江省在《文化規劃》中提出,到2025年,基本建成中國氣派、古今輝映、詩畫交融的文化強省;到2035年,全面建成文化強省,浙江成為展示社會文明進步和中華文化魅力的閃亮窗眼。

而在《旅遊規劃》中則提出,到2025年,率先基本建成現代化旅遊經濟強省,**努力成為長三角休閒度假勝地、中國最佳旅遊目的地、國際知名旅遊目的地和未來旅遊先行地。**浙江“十四五”期間的旅遊總體目標與上海確立的“世界著名旅遊城市、世界一流的旅遊目的地城市”不相上下,甚至有點“曲同詞不同”的文化意境。
與此同時,江蘇省《文旅規劃》目標定位是,到2025年優質旅遊產品成為“人們心目中最美的江蘇”重要窗口,江蘇建成文化建設高地、旅遊高質量發展示範省、文化和旅遊深度融合發展樣板區,**推動江蘇成為水韻人文魅力充分彰顯的世界著名旅遊目的地。**並設置“打造國際國內知名旅遊目的地”專章、“實施世界級旅遊目的地重點產品培育計劃”專欄。

△江蘇省《文旅規劃》世界級特色旅遊空間佈局圖(來源:江蘇省政府官網)
目前,雖然安徽省“十四五”文旅發展規劃尚未公佈,但根據上述“兩省一市”的規劃目標,順應長三角一體化發展的大勢,搶抓國際化發展的機遇,肯定是文旅規劃不可或缺的關鍵詞。
四是文旅質量發展優先
在東南沿海地區主要包括山東、江蘇、上海、浙江、福建、廣東、海南“六省一市”,無論是經濟總量還是文旅產業增加值,幾乎佔據了全國的半壁江山。接上而論,雖然滬蘇浙“兩省一市”文旅規劃總體目標呈現“同題競爭”的態勢,但“粵閩瓊魯”四省的《文旅規劃》卻顯得自信和從容,總體目標更加註重質量發展優先和固強補弱。
在東南沿海及至整個泛珠地區,廣東是無可替代的第一經濟大省和文化產業強省。2019年廣東的文化產業增加值為6227.18億元,佔全省GDP5.8%、佔全國文化產業增加值14%,連續17年居全國第一。其《文旅規劃》明確,到2025年,廣東更高水平的文化和旅遊強省建設取得重大進展,**文化和旅遊產業發展質量顯著提高,攜手港澳打造粵港澳大灣區世界級旅遊目的地。**總量之外,廣東更加關注“質”的發展。

△粵港澳大灣區9+2城市羣(來源:《粵港澳大灣區發展規劃綱要》)
海南是中國旅遊的靚麗名片,被譽為旅遊度假的天堂。但文化產業相對較弱,2020年文化產業增加值為205.48億元,佔GDP比重3.7%。對此,海南省在《文旅規劃》中明確,到2025年,將海南打造國際旅遊消費中心、國際知名度假天堂、康養天堂和會展高地,**建設成為國家文化和旅遊高質量融合發展先行區、國家對外文化貿易基地、“一帶一路”國際文化交流基地、世界文化藝術品交易基地、彰顯中國文化自信的重要窗口。**強化了文化及相關產業目標取向。

△今年6月海南國際文化藝術品交易中心交易系統正式上線運營(來源:新華社)
福建省在《文旅規劃》在中長期目標中提出,到2025年,文化強省建設和全域生態旅遊省建設取得重大成果,文化和旅遊領域高質量發展超越邁出重要步伐,文化產業和旅遊產業在全國的位次明顯提升。**福建作為我國重要的自然和文化旅遊中心、21世紀海上絲綢之路旅遊核心區、世界知名旅遊目的地的地位更加凸顯。**同樣,對文化產業爭先搶位非常關注。

山東省北接渤海,東臨黃海、處在東亞經濟圈和東亞文化圈的核心區域,是環渤海經濟帶的重要省份,地處中國最大的出遊目的地城市羣京津冀、長三角之間,文旅經濟位居全國前列。“十四五”期間,山東省《文旅規劃》提出,**大力發展精品旅遊,建設紅色文化旅遊基地、優秀傳統文化旅遊基地,打造文化旅遊融合發展新高地、國際著名文化旅遊目的地。**發展規劃彰顯了齊魯文化優勢。

△山東省紅色文化旅遊發展規劃圖(來源:本規劃文本)
五是培塑硬核特色品牌
與東南沿海省份不同,東北地區三省四季分明,地區間差異性大,資源互補性強。遼寧南臨黃海、渤海,東與朝鮮一江之隔,與日本、韓國隔海相望,是東北地區對外開放的門户;黑龍江位於東北最北端,東部和北部與俄羅斯為鄰,冰雪旅遊、生態旅遊等資源豐富;吉林位於東北中部,處於日本、俄羅斯、朝鮮、韓國、蒙古與中國東北部組成的東北亞幾何中心地帶,冰雪旅遊是其特色產業。從三省《文旅規劃》發展目標看,也契合了各自的特色。
遼寧省在《文旅規劃》中明確,到2025年,文化和旅遊業高質量發展的體制機制更加完善,治理效能顯著提升,文化事業、文化產業和旅遊業成為遼寧經濟社會發展和綜合實力競爭的強大動力、重要支撐,**初步形成東北亞休閒旅遊目的地,向世界知名生態休閒旅遊目的地邁進。**同時,還將發展休閒旅遊列入了《遼寧沿海經濟帶高質量發展規劃》。

△遼寧沿海經濟帶發展規劃示意圖(來源:大連市發改委)
黑龍江省《文旅規劃》則強調,到2025年,文化事業、文化產業和旅遊業發展水平不斷提升,文化強省建設穩步推進。**中國冰雪旅遊目的地的領先地位進一步鞏固,國際冰雪旅遊度假勝地、中國生態康養旅遊目的地、中國自駕和户外運動旅遊目的地初步建成。**同時,還配套編制了《黑龍江省冰雪旅遊產業發展規劃(2020-2030年)》。從目標上看,冰雪旅遊硬核品牌進一步強化。

△在上海市舉辦的黑龍江2021年冬季旅遊產品發佈會(來源:大京網)
同樣,作為冰雪旅遊大省的吉林,在《文旅規劃》中指出,到2025年,旅遊產業全面提升,冰雪經濟突破創新,文化產業加快發展,建設旅遊強省、冰雪經濟強省成效顯著,為建設文化強省遠景目標奠定基礎。力爭用5至10年時間,建設成為中國冰雪經濟強省和世界級冰雪旅遊目的地。也配套編制了《吉林省冰雪產業高質量發展規劃(2021-2035年)》,形成了多點同向發力的態勢。

六是規劃設計週期偏長
文化產業評論(ID:whcypl)對已公佈的20個省份進行盤點後發現,目前東部地區和東北地區已經全部發布相關規劃,中西部地區的18個省份,除中部江西、湖南及西部陝西、四川、貴州、甘肅和寧夏“6省1區”亦發佈了規劃,未發佈的11個省份(河南省、湖北省、山西省、安徽省、重慶市、雲南省、青海省等7省市及內蒙古、新疆、西藏、廣西4個自治區)均在中西部地區。

從目前中西部“6省1區”發佈的《文旅規劃》內容看,與東部地區相比較,這些省份也不甘人後,同樣有國際化和世界級的目標定位。中部地區文旅大省江西在《文旅規劃》中提出,到2025年,建設成為國家文化和旅遊產業重要基地,打造成為紅色旅遊首選地、最美生態旅遊目的地、中華優秀傳統文化體驗地,建設成為世界知名旅遊目的地。
湖南省在《文旅規劃》中明確,到2025年,文化強省和以錦繡瀟湘為品牌的全域旅遊基地建設取得重大進展,建成全國文化高地、全國文化和旅遊融合發展示範區、國內外著名旅遊目的地。此外還特別提出,到2025年,規模以上文化企業數量超過5000家,營業總收入超過5000億元,建成3家國家級文化產業園區。

△馬欄山視頻文創產業園(來源:長沙晚報)
西部地區“4省1區”資源稟賦相當,但在文旅經濟實力上呈“南強北弱”的態勢。四川省在規劃中提出,到2025年,基本建成文化強省旅遊強省,世界重要旅遊目的地建設取得突破;陝西省提出,到2025年,陝西力爭成為傳承中華文化的世界級旅遊目的地、國際文化旅遊中心、中華優秀傳統文化示範區、革命文化繼承弘揚樣板區;貴州省提出,到2025年,文化強省建設取得重大進展,打造國際一流山地旅遊目的地和國內一流度假康養目的地。

△九寨溝甲勿海(來源:四川日報)
西北地區的甘肅省《文旅規劃》中提出,到2025年,文化和旅遊強省建設取得重大進展,全力建成絲綢之路國際文化旅遊樞紐站,三大國家文化公園文旅融合示範區,中國西部自駕遊大本營;寧夏回族自治區則提出,“十四五”期間,大西北旅遊目的地、中轉站和國際旅遊目的地的旅遊功能和服務能級大幅提升;**到2035年,基本建成文化強區和國際旅遊目的地。**明顯感到,兩地目標更加具象。

△西北自駕遊傳奇路線(來源:中國旅遊新聞網 )
結語
開局關係全局,目標催生使命。從某種意義上講,各地“十四五”《文旅規劃》所確立的總體目標,決定一個地區未來文旅產業結構性改革和發展方向。
不管目標高低,難度有多大,唯有堅持“一張藍圖繪到底”,按照既定目標真刀真槍地幹、真金白銀地投,能真正讓“規劃圖”變成“實景圖”!
寫作預告:回望“十三五”期間我國文化產業和旅遊業發展歷程,截至2019年,全國文化及相關產業增加值為4.4萬億,旅遊及相關產業增加值為4.5萬億元,佔GDP比重分別達到4.5%、4.56%,成為經濟增長的重要引擎。而就上萬億的文旅經濟體量來説,幾十億、幾百億的差距也僅僅是毫釐之差。下一篇文化產業評論(ID:whcypl)將從產業層面對20個《文旅規劃》進行解讀。