精神分裂症是從何時開始的?科學家首次揭示“孃胎裏”的遺傳線索_風聞
中国生物技术网-中国生物技术网官方账号-2021-12-21 14:54

精神分裂症是一種迄今病因未知的慢性腦部疾病,典型症狀通常出現在成年早期,影響約全球1%的人口。在臨牀上,精神分裂症往往表現為症狀各異的綜合徵,涉及感知覺、思維、情感和行為等多方面的障礙以及精神活動的不協調。患者一般意識清楚,智能基本正常,但部分患者在疾病過程中會出現認知功能的損害。
有跡象表明,精神分裂症開始於早期發育階段,甚至在子宮內開始積累風險,但由於從倫理上獲取發育中的人腦組織是一個不可能完成的任務。因此,幾十年來,精神分裂症相關的病理學開始的時間表仍然只是推測性的
此前的流行病學證據表明,產前壓力、產前飢餓、早期維生素D缺乏,以及母體的免疫系統弱都可能會增加精神分裂症的風險。
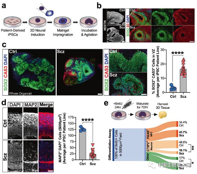
近日,發表在精神病學領域頂級期刊《Molecular Psychiatry》(IF=15.992)上的一項研究中,來自美國康奈爾大學威爾康奈爾醫學院的研究團隊通過研究人源性“迷你大腦”發現,精神分裂症的風險可能早在大腦發育的前三個月就顯現出來了。該研究為理解精神分裂症填補了一個重要的空白。

通常,精神分裂症的症狀出現在成年期,然而,研究人員此前對患者大腦的屍檢研究發現了腦室和皮層中存在明顯的差異。他們認為,這些差異可能發生在生命早期。
在這項研究中,研究人員利用21個來自精神分裂症患者和健康志願者的誘導多能幹細胞(iPSC)在實驗室裏培育出自成熟的3D大腦類器官(迷你大腦),以觀察在這一關鍵時期的神經病理學。
迷你大腦概括了胎兒發育的轉錄組和表觀基因組,大概模擬了人腦發育的前三個月。
通過單細胞RNA測序來比較21個類器官的基因表達,研究人員從患者幹細胞生成的迷你大腦中發現有兩種對大腦發育至關重要的基因表達降低,一種是名為BRN2的基因表達調控因子,另一種是多效生長因子(PTN)。由於它們的表達降低,破壞了大腦的早期發育,也導致更多的腦細胞死亡。

研究人員發現,替換掉缺失的BRN2可以恢復類器官中的腦細胞功能。添加更多的PTN有助於降低腦細胞死亡水平。他們表示,如果未來的研究證實了這種聯繫,將會帶來一種新的基因療法,以糾正腦細胞異常。

研究人員還利用迷你大腦研究了可能在精神分裂症發展中起作用的特定細胞類型的作用。他們把重點放在內皮細胞上,內皮細胞排列在血管上,釋放被稱為細胞因子的免疫分子。
他們發現,精神分裂症患者衍生的迷你大腦在早期發育階段具有大量的內皮細胞,這會導致對感染的過度炎症反應。
研究人員認為,這或許可以解釋懷孕期間母體感染與小鼠精神分裂症之間的聯繫。
該研究第一作者Michael Notaras博士説:“我們認為這項研究是在人體組織中提供的第一個證據,表明存在多種細胞特異性機制,並可能導致精神分裂症的風險。這迫使我們重新思考疾病真正開始的時間,以及我們應該如何考慮開發下一代精神分裂症治療方法。”
研究人員表示,這項技術還可以用於研究晚髮型神經精神疾病或神經退行性疾病(如阿爾茨海默病或亨廷頓病)的早期病理。
論文鏈接:
https://www.nature.com/articles/s41380-021-01316-6