別再用偏方了!真正靠譜的9種減肥方法,總有一種適合你_風聞
食栗派ChestnutMates-食栗派ChestnutMates官方账号-一群对营养有信念和追求的人,做了一个公众号。2021-12-22 08:44

👉減肥的文章,我們寫過很多:“9種流行減肥食譜詳解”、“營養師點評50種減肥食物”、“史上最全科學減重秘籍”……但是筆頭再勤快,也趕不上人類發明減肥方法的速度。

▲前些天,有人給我科普了雞牛減肥
新奇的減肥方法層出不窮,總有人被吸引:看起來很不錯呢?要不試試?但是,靠不靠譜啊……各種糾結。
朋友們,下次再看到是什麼據説效果很好的減肥方法,先去翻翻中國醫療保健國際交流促進會營養與代謝管理分會、中國營養學會臨牀營養分會等機構發佈的**《中國超重/肥胖醫學營養治療指南(2021)》**,看看是不是名單上有的、入了專家法眼的減肥方法。
如果沒有,就別輕易嘗試了。
指南在網上就能找到,如果你懶得找,來看小栗子給大家做的筆記吧——

簡單説,就是適當少吃點。經典減肥飲食法,安全性高,適用人羣廣。

比推薦攝入量減 1/3總能量,或者在目標能量攝入基礎上每日減少500~1000 kcal。
“推薦攝入量”是多少?
每個人不一樣,要考慮年齡、性別、活動情況等因素。

一般建議男性設定為1200~1400 kcal/d, 女性為1000~ 1200 kcal/d。
注意:只是減少總能量,三大營養素的比例還是遵循均衡飲食原則的:即碳水化合物佔每日總能量的55%~60%,脂肪佔每日總能量的25%~30%。


●在膳食中適當增加大豆蛋白比例,可以降低體脂率、血清總膽固醇和低密度脂蛋白膽固醇水平,
●適當增加乳製品,可減低體重和體脂含量。👉關於乳製品和體重的研究

減腰圍效果好。
怕餓的朋友可以嘗試,但要注意監測腎功能,尤其是某些特殊人羣,比如肥胖的2型糖尿病患者。

每日蛋白質攝入量超過每日總能量的20%或1.5g/(kg·d),但一般不超過每日總能量的30%或>2.0 g/(kg·d)。👉蛋白質,你吃過量了嗎?

比如,目標體重是50kg,那麼每天蛋白質的攝入量在75~100g之間。

●高蛋白膳食(HPD)能減輕飢餓感,增加飽腹感、提高靜息代謝。
●與常規蛋白質膳食相比,HPD更能顯著減輕體重、縮小腰圍。
● 保持以乳製品為主的優質蛋白來源更有助於維持骨量。

容易導致多種營養素缺乏,不建議長期(>1年)使用。
兒童、青少年不要自行嘗試!

要求碳水化合物供能比≤ 40%,脂肪供能比≥ 30%,蛋白質攝入量相對增加,限制或不限制總能量攝入的一類飲食。

●會導致部分營養素攝入減少,尤其是維生素A、E、B1、葉酸、鎂、鈣、 鐵和碘的攝入量均減少,應注意額外補充。
●兒童、青少年一定要在臨牀牀營養師嚴格指導下短期進行,可以適當增加膳食補充劑,儘量避免微量元素缺乏。
●不建議把👉生酮飲食作為首選。

生酮飲食屬於碳水比例<20%的極低碳水飲食。建議在嘗試其他減重飲食無效後,在臨牀營養師指導下進行短期生酮飲食管理。生酮飲食期間,除監測血酮體外,還應監測肝腎功能、體成分的變化,並密切關注血脂水平。

就是俗稱的“輕斷食”,比較安全。

IER種類很多,有隔日禁食、4:3或5:2(在連續/非連續日每週禁食2~3天)等。禁食期間,能量供給通常在正常需求的0~ 25%。


●可以減輕體重、改善代謝指標
●對健康人羣減重是安全的。與CER(連續限制能量)相比,對糖尿病患者也是相對安全的,但需關注降糖藥物的調整,避免出現低血糖。

可以短期使用,能減輕體重;但長期效果不好説,可能易造成肌肉流失。

屬於👉間歇性進食的一種,限制吃飯的時間,不限定食物種類和數量。常見有4h、6h、8h進食3種限制類型。


●可能改善空腹血糖,但對胰島素抵抗、血脂代謝的影響,研究結果尚不一致。

DASH是Dietary Approaches to Stop Hypertension的首字母縮寫,字面意思就是**“利用飲食方式來防止高血壓”**的飲食。

對熱量和不同種類食物的攝入量,都有一定的要求。重點是:多吃蔬果、選擇全穀物、(低脂)乳製品、瘦肉。


●與常規飲食相比,DASH飲食可有效降低肥胖者的體重、BMI和體脂含量。

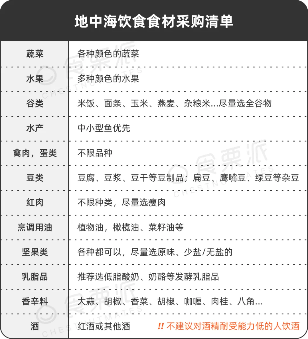
地中海周圍國家(西班牙、意大利、希臘)等的傳統飲食。除了吃哪些食物,也強調生活形態,強調規律運動、與人們建立良好的關係。

以植物性食物為主的一種飲食方法:推薦吃水果、蔬菜、全穀物、豆類,堅果等,並且保證一週至少吃1-2次魚/海鮮。
●每天都要吃:全穀類、水果、蔬菜、豆類、香辛料、堅果以及健康油脂
●每週至少2次魚蝦貝類
●每週適量吃:乳製品、蛋或者白肉
●少吃紅肉和甜食
●喝足夠的水
●適量飲酒,紅酒是一般常喝的酒


●與常規飲食相比,地中海飲食可有效降低超重/肥胖者、糖尿病和代謝綜合徵患者及產後女性的體重。

對糖尿病人和一般人羣都有意義;和限能量飲食搭配使用,減重效果更佳。

用高膳食纖維、相對低能量的低 GI 食物替換高GI的食物。
比如主食增加全穀物、雜豆;三餐都有足夠的蔬菜,先吃菜後吃主食的進餐順序等。👉減肥控糖必知的『GI值』

●低GI飲食不僅可以增加飽腹感,還能降低餐後血糖峯值,減少血糖波動,改善胰島素抵抗改善胰島素抵抗。

雖然方便有效,但暫不建議長期使用。
要學會自己走路(掌握健康飲食的方法),而不是拄一輩子的枴杖。

最好提前諮詢營養師。
選擇符合標準的代餐食品,在減肥期間代替一餐或者兩餐。

中國營養學會在2019年發佈了**《代餐食品》的團體標準**,自己選購產品時可以參考這份標準,看一下能量是否夠、營養素是否齊全。

●長期應用的有效性並不確定,許多指南並未提及或不建議將代餐食品用於超重/肥胖者的日常管理。
●短期應用代餐食品是安全的,嚴重不良反應少,長期安全性仍待進一步研究。
如果你對某種減肥方法感興趣,不妨去查查權威資料,避免做出傷害自己身體和錢包的舉動。點點**「在看」****,科普科學減肥**
參考資料
中國超重/肥胖醫學營養治療指南(2021)

編輯 | 山楂
設計 | 柚子
❝
以上信息僅為科普,不應視為診療建議
不能取代醫生對特定患者的個體化判斷
❞