被批“從未見過如此厚顏無恥之書” 中華書局回應_風聞
心之龙城飞将-2021-12-31 10:44
來源:中華書局
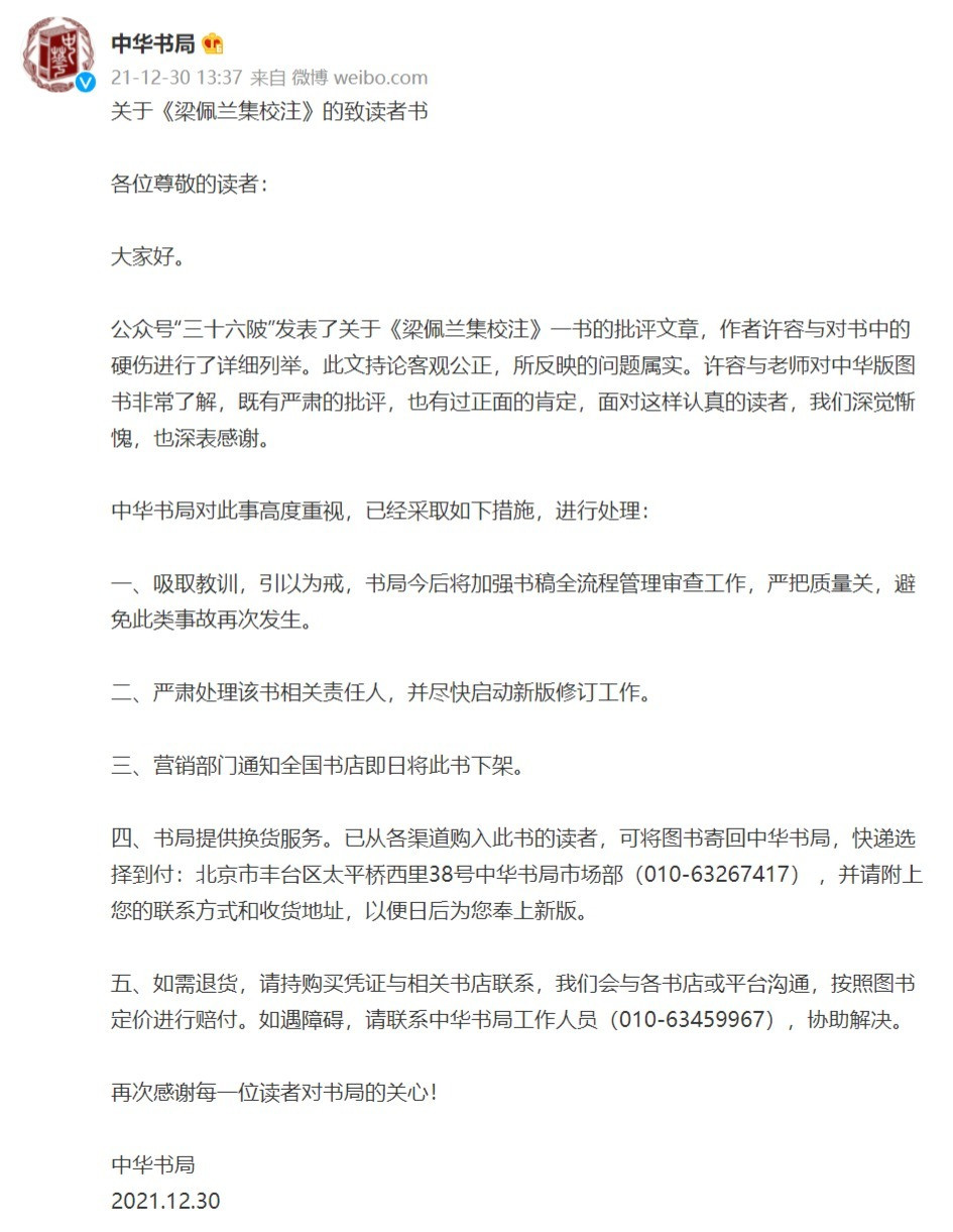
4620人蔘與712評論12月30日中午,中華書局在微博上發表“致讀者書”,就《梁佩蘭集校注》出現的錯誤向公眾道歉。12月29日晚9時,公號“三十六陂”發表了《我從未見過如此厚顏無恥之書》(作者許容與),對《梁佩蘭集校注》的校注質量提出了尖鋭的批評。
中華書局在道歉中承認,許容與的文章“持論客觀公正,所反映的問題屬實”。除了道歉,中華書局還提出了補救辦法。讀者可以選擇換貨,等新版校注出來後換新版,也可以直接選擇退款。

微信公眾號“三十六陂”12月29日發佈了《我從未見過如此厚顏無恥之書》一文,稱“這書(《梁佩蘭集校注》)整理得一塌糊塗,全書充滿了各種匪夷所思的問題。這些問題大致可以分為三類,一是錯字、漏字、斷句錯誤這類硬傷;二是註釋質量嚴重注水,一些本來就明白如話的句子,還要注出來一堆廢話;三是生搬硬套,胡亂發明,整理者水平有限,遇到讀不懂的典故、詩句,經常自行發明一個別開生面的解釋,糊弄了事。”以下為全文:
我從未見過如此厚顏無恥之書
作者:許容與
陂主最近看了套書,看完後,亮瞎了自己的鈦合金狗眼。
書的名字叫《梁佩蘭集校注》,這裏先簡單介紹一下作者:
梁佩蘭(1630-1705),字芝五,號藥亭,廣東南海人。康熙二十七年中進士,授翰林院庶吉士,旋即辭官而歸。康熙四十一年再度入京赴選,以不習滿文放歸,此後優遊鄉里終老。梁佩蘭是清初詩壇名家,與屈大均、陳恭尹並稱“嶺南三大家”,著有《六瑩堂集》。

書長這樣
《梁佩蘭集校注》(以下簡稱《校注》)由中華書局出版,隸屬於“中國古典文學基本叢書”,這是中華書局的排面之一,根據書內的信息,這套書還得到了“國家古籍整理出版專項經費”的資助。社是名社,叢書是經典叢書,甚至還得到了這麼高級別的經費資助,從這些信息來看,這套書的規格不可謂不高。

那麼,一套規格這麼高的書,其整理質量如何呢?
只能用四個字來形容——不堪入目!

簡單點説,這書整理得一塌糊塗,全書充滿了各種匪夷所思的問題。這些問題大致可以分為三類,一是錯字、漏字、斷句錯誤這類硬傷;二是註釋質量嚴重注水,一些本來就明白如話的句子,還要注出來一堆廢話;三是生搬硬套,胡亂發明,整理者水平有限,遇到讀不懂的典故、詩句,經常自行發明一個別開生面的解釋,糊弄了事。
先看硬傷問題,陂主才讀到第三首就發現有錯字:

《校注》,第18、19頁
這個“九荃”的解釋非常牽強,陂主沒法接受,於是找了九十年代由中山大學出版社出版的《六瑩堂集》(以下簡稱中大版),一看,是“九莖”。

《六瑩堂集》,第9頁
(中山大學出版社,1992年)
陂主怕這個版本還不靠譜,又去找了《校注》的底本、康熙四十七年所刊《六瑩堂集》刻本(以下簡稱底本),一看,果然是“九莖”。

《六瑩堂集》,卷一(康熙四十七年刻本)
《史記》:“甘泉防生芝九莖。”詩的首句説“齋房產芝”,又説“連踡九莖”,明顯用的《史記》的這個典故。
事實上,整理者在題解裏也引到了《漢書》“甘泉宮內中產芝,九莖連葉”的記載,但是後面又望文生義,生搬硬套,活生生給“九荃”發明了一個意思,這等操作實在讓人迷惑,陂主只能懷疑前面的題解是一個人寫的,後面的註釋是另一個人寫的。
再往下翻,沒幾首又出問題了。
“河流嘶嘶”,有點奇怪,一翻底本,果然不對,應該是“河流澌澌”,再一看,好傢伙,前面還直接漏掉一句“公渡河”。

左《校注》,右底本
再往下看,這首直接連押韻都弄錯了:

《校注》,第44頁
這首詩是很明顯的三句一轉韻,“橋下屋,龍所築,水之族”這三句同一韻部,下面的“車且舟,人騎牛,沙路頭”換成另一韻部,“族”後面應該用句號,“築”、“舟”後面應該用句號。翻中大版,果然無誤。

《六瑩堂集》,第13頁
(中山大學出版社,1992年)
翻了兩頁,又遇到這:

左《校注》,右底本
“拔”錯成了“撥”,“雜”錯成了“染”。
看到這裏,陂主似乎明白了問題所在。
整理者在凡例裏説“本書以《清代詩文集彙編》中所收刊於刊於康熙四十七年之《六瑩堂集》為底本”,陂主懷疑整理者偷懶了,他應該是直接用中大版《六瑩堂集》,通過OCR軟件識別成文本,再把簡體轉為繁體,最後沒有參照底本就直接進入出版環節了。
因為“拔”和“撥”、“雜”和“染”,字形差距如此之大,不存在認錯的可能。而中大版的《六瑩堂集》,因為是簡體字版,“撥”作“撥”、“雜”作“雜”,然後“撥”與“拔”、“雜”與“染”字形相近,被軟件誤識為“撥”和“染”,再經過簡體轉繁體的步驟,所以有了“撥蒲”、“染風雨”,好笑的是,整理者還一本正經地將“染”字解釋為“帶來、牽連”。
支持這一結論的,還有多條證據,如下圖:

左校注,右底本(康熙本)

左道光本,右中大版
《校注》第38頁《燕歌行》中有“夢寤不得飛在旁”一句,“夢寤”,底本作“夢寐”,查中大版《六瑩堂集》也作“夢寤”,而中大版之所以與底本不同,是因為參校了道光二十五年詩雪軒校刊本。《校注》對“夢寤”一詞沒作説明,足見整理者並不是根據底本錄入的,而是直接從中大版抄過來的。推究句意,“夢寤”比較合理,寤,醒也,夢寤即夢醒,這句的意思是,夢裏可以飛到丈夫身旁,夢醒後則不能了。整理者對“夢寤”的解釋也錯了,註釋裏説“夢寤,夢時及醒時”,不通。
又如“並序”的“並”字:

左《校注》,右底本
《校注》中,詩前有序的,一律用“並序”,而底本都用的“並序”,如果整理者真的對照了底本,自然應該用正確的“並”,而不是用錯誤的“並”。很明顯,整理者沒看底本,直接在簡體轉繁體的時候,把“並序”都轉成了“並序”。
這種行為其實就是抄學霸作業嘛,你真抄得好別人也不好説啥,關鍵是抄都抄不好,像下圖這樣的錯誤,足見抄作業的是多麼不用心。

左《校注》,右中大版
害得我真去數了一遍,確實是189首,中大版《六瑩堂集》不錯,《校注》照着抄卻抄錯了,就這態度怎麼能做好事情?
像上面這類低級錯誤,陂主才看了二十來篇,就發現了十來處,好好的讀書,已經變成了來找茬的小遊戲。
很快啊,陂主就對來找茬失去了興趣,因為陂主發現,跟後面的脱漏相比,區區幾個錯別字完全不值一提。
不時有整段內容的脱漏:

你猜註釋〔二〕跑哪裏去了,沒錯,被吞樓了。
這樣的脱漏不是個別現象:

詩中標了5處註釋,詩後只有4項,“酒間時舞蔗”這句的註釋是被誰吃了嗎?
甚至不止註釋脱漏,連詩也能直接沒收:

左《校注》,右底本
看底本可知,“仙官專欲顯神通”和“仙女飄飄字婉羅”之間,還有一首“神皇天酒賜天廚”,《校注》中這一首直接被沒收了。註釋減負,正文也減負,看來古籍整理也要響應國家號召,實行“雙減”政策。
以上類似的硬傷問題在本書中層出不窮,當陂主以為這就是本書下限的時候,事後發現,整理者的表演才剛剛開始…我還是太年輕了!

這裏先説點題外話,這年頭的古籍註釋,有一個很有意思的現象,用一句總結,那就是“大家都不懂的我不注,因為我也不懂;大家都懂的我使勁注,因為……”尤其是“大家都懂的我使勁注”這一現象很常見,一般把這種行為稱之為注水,典型的例子是同屬“中國古典文學基本叢書”系列的《松陵集校注》,陂主印象最深的是“芭蕉”“五更”兩個詞,整理者不惜連篇累牘,注了三百多字。

《松陵集校注》,第509頁
我想,只要讀者完成了九年義務教育,應該不至於不認識“芭蕉”“五更”這樣的常見詞組,那麼這三百多字是給誰看的呢?肯定不是用來騙經費的,對吧?
咱們的《梁佩蘭集校注》,在這方面比《松陵集校注》也不遑多讓,先來看一個名場面:

《校注》,第23頁
有網友聲稱,因為看到這個註釋立馬取消訂單了。**看了全書之後,我覺得這位網友還是見識少了,像這樣的注水式註釋,在本書中實在太多。**由於例子舉不勝舉,陂主選了其中最經典的幾個代表作,發出來讓大家鼎嘗一臠,好領略本書的風格。
第85頁
“寧上小姑山”條:“寧願上小姑山。”
這個“願”字可謂畫龍點睛(手動狗頭)。
第575頁
“紅葉蓑”條:“紅葉,秋天,楓、槭、黃櫨等樹的葉子都變成紅色,統稱紅葉。”
陂主表示學廢了,媽媽再也不用擔心我不會湊字數了,什麼綠葉黃葉甚至五彩斑斕的黑葉我都可以註釋一遍!
第1233頁
“上弦月”條:“農曆每月的初七或初八,在地球上看到月亮呈月牙形,其弧在右側。此種月相稱為‘上弦月’。”
且不説注水的問題,“月亮呈月牙形”,這個説法整理者不覺得彆扭嗎?
有上弦月,自然就有下弦月
第1234頁
“下弦月”條:“農曆每月二十二日或二十三日,太陽跟地球的連線和地球跟月亮的連線成直角時,在地球上看到月亮呈反「D」字形,此種月相稱為下弦月。”
不給整理者頒個科普小能手的勳章都説不過去。
第1429頁
第1963頁
“桕樹”條:“一種落葉喬木,葉子互生,略呈菱形,秋天變紅,花單性,雌雄同株,種子的外面有白蠟層,用來製造蠟燭。”
“柿葉”條:“柿樹的葉子,經霜即紅。”
憑什麼只注桕樹和柿葉?我松樹桂樹梧桐樹、柳葉桑葉紅薯(誤)葉這麼沒排面的嗎?種族歧視?樹和葉注了,花要不要出注釋?枝和根呢?
顯然,這樣的註釋對理解詩意半毛錢用處都沒有,純粹就是來水字數的。
如果光是水字數也就罷了,過濾一下,去掉水份,還是能剩點乾貨。可惜這本書不同,乾貨不能説沒有,但也約等於沙裏淘金了。
經常有一些並不生僻的字句、典故,整理者看不出來還要強作解人,給出一堆啼笑皆非的解釋;尤其值得一説的是,整理者喜歡講繹詩句,力求通透曉暢,這本來是好事,但他又缺乏必要的文本解讀能力,很多解釋腦洞大開,匪夷所思,看得我是目瞪狗呆。

廢話不多説,直接進入主題。
第87頁
“暮春黑黍”條:“春末啄食黑色的黃米。”
“舂”寫成了“春”。
“朝拾白橡,暮舂黑黍”,朝拾、暮舂相對。另外黑黍是黍之一種,不能翻譯成“黑色的黃米”。
第94頁
“願言税歸鞅”條:“你父母希望兒子能將歸車的馬從車前解下,使它休息。願言,思念殷切貌。”
詩是寫給屈大均的,可是屈大均的父母為什麼要關心他的馬休不休息???我不理解。其實,願言不只有思念殷切的意思,還有希望的意思,如張九齡詩“願言從所好,初服返林丘”、孟浩然詩“願言解纓紱,從此去煩惱”等等。税歸鞅,歸家解駕。“願言税歸鞅”,(我)希望你能解駕歸家,跟他父母沒關係。

第294頁
“妃子擎進胡為來”條:“酒由貴妃捧持進來,後來胡人就來。妃子,指楊貴妃。胡,指安祿山。”
簡直缺乏基本的文言常識。胡,文言文中常見的疑問詞,相當於現代漢語的什麼、為什麼,**這可是中學的基礎知識點啊喂!**陶淵明《歸去來兮辭》“田園將蕪胡不歸”即是其例。照整理者這邏輯,李白在《蜀道難》中説“嗟爾遠道之人胡為乎來哉”,看來早就看破了安祿山要造反,不愧是寫預言詩的鼻祖。
第308頁
“講律通猺獞,拈花接峒民”條:“上人你講宣佛教戒律,連猺和獞這些動物也能悟通;你如釋迦牟尼般拈花傳法,使邊遠的峒族人民也能承接。二句謂上人佛法無邊。猺,獸名。哺乳動物,毛皮可製衣服。如‘黃猺’、‘青猺’。獞,一種狗。”
這都哪跟哪啊!以前只知道對牛彈琴的典故,現在又見到了對狗説法的場景,真是大開眼界。這裏猺、獞指猺人、獞人,二者都是南方少數民族。古人説到少數民族,往往加上“犭”以示蔑視。當然,這是古人陋習,不足為法。
第523頁
“柏台”條:“柏梁台的省稱。故址在今陝西省西安市長安區西北。”
這首詩的題目叫《贈王兵憲》,兵憲掌軍中監察之事,詩中又有“神羊正奪奸回氣”的句子,則“柏台”明顯指御史台,而非柏梁台。
第605頁
第1294頁
“贈成容若侍中”條:“成容若,即納蘭性德(一六五五——一六八五),滿洲正黃旗人,納喇氏。為大學士明珠之子。以避廢太子名改成德,字容若,別號楞伽山人。”
“挽成容若”條:“成容若,即納蘭性德,滿洲正黃旗人,納喇氏。大學士明珠子。原名成德,以避廢太子名改成德,字容若,號楞伽山人。”
啊,我死了!**這是找了個九漏魚來整理的嗎???****到底啥是原來的名字、啥是改後的名字,您自己能不能捋清楚…**真相是納蘭容若原名成德,因避諱改名性德。這樣的錯誤實在不該出現。

第639頁
“擊汰吊紅鄂”條:“以船槳拍擊水波,惋惜着落在水中的花萼…鄂,通‘萼’。花托。”
看到這裏實在哭笑不得。《史記》:“(熊渠)乃立其長子康為句亶王,中子紅為鄂王。”《世本》:“熊渠封其中子紅為鄂王。”紅鄂指此。明明是自己沒讀懂,偏偏要創造一個完全沒有根據的通假字,陂主實在不知道該怎麼評價整理者的這種做法,不懂的地方你直接不注都行,還要來一手“沃茲基·碩德”,真當這是中學生作文呢?
第847頁
“牂牁水涸見石穴”條:“牂牁河水乾後見到端硯坑。牂牁,即牂牁江,又名北盤江,主要指北盤江上游一帶,得名於貴州古代有名的牂柯國。”
端硯因產於端州(今屬肇慶)而得名,貴州的江水乾了,如何能見到開採端硯的石坑?其實流經肇慶的西江也有牂牁江之名,屈大均《上端州作》雲“一峽牂牁束,千家鬱水浮”,可證。
第857頁
第858頁
“今時琅琊樹旗幟,祭酒司勳萬夫避”條:“謂現在琅琊山一帶豎起旗幟,詩壇祭酒和司勳的稱號眾人避之不及。二句謂當時山東詩壇紛亂,各據山頭。”
“使君夾轂同齊盟,江人黃人不敢爭”條:“謂使者帶着親兵與同盟軍,江國和黃國的人不敢和使者抗爭。使君,尊稱奉命出使的人。此指於氏。夾轂,南朝諸王親兵。諸王出則夾車作衞隊,故名…齊盟,同盟、諸國合盟。江人,江國人民。江國,周朝諸侯國,故都在今河南省息縣西南。後為楚國所滅。黃人,黃國人民。周朝諸侯國,故都在河南省潢川縣隆古鄉。後為楚國所滅。此以江人黃人指當時文壇各派。”
這兩條註釋一塌糊塗。“祭酒司勳”,指王士祿、王士禛兄弟,當時王士祿為吏部考功員外郎,有《司勳五種集》,王士禛為國子監祭酒。二王是山東人,為詩壇名家。這兩句是説二王領袖詩壇,無人能與爭鋒。“當時山東詩壇紛亂,各據山頭”云云,無憑無據説這話也不怕閃了腰。
接下來的“使君夾轂同齊盟,江人黃人不敢爭”,用了《左傳》中的典故。《左傳》:“秋,九月,齊侯、宋公、江人、黃人盟於貫。”這首詩題為《贈於子先學使》,於子先即於覺世,這兩句是恭維於覺世,説他與王氏兄弟在詩壇並駕齊驅,其他各派不敢與他們抗衡。
這裏“使君”指於覺世不錯,但卻不是什麼“尊稱奉命出使的人”,使君就是一種尊稱,曹操劉備煮酒論英雄,曹操對劉備説“今天下英雄,唯使君與操耳”,如果使君是“奉命出使的人”,那劉備又是誰的使者?至於説“夾轂”是“南朝諸王親兵”,也是同樣可笑,要知道,“齊侯、宋公、江人、黃人盟於貫”,這是春秋時候的事,帶着南北朝時代的兵,參加春秋時代的盟會?周星馳電影説拿前朝的劍斬本朝的官,已經夠荒誕了,**帶着千年後的衞隊,去參加千年前的盟會,不知道會是怎樣一個場景。**其實“夾轂”同樣出自春秋諸侯會盟的故事,《春秋感精符》:“黃池之盟重吳子,滕、薛夾轂,魯、衞驂乘。”而“同齊盟”,則是以王氏兄弟比齊國、於覺世比宋國,恭維於覺世咖位與王氏兄弟相當。“使君夾轂同齊盟”,這一句三個詞組,沒一個字解對的。
第859頁
“昔在西曹法星冷,太白秋高擊鷹隼”條:“謂你以前在刑部時,是天上清冷的熒惑星;你又如太白星在高爽的秋日擊射鷹鵰。二句謂於氏在刑部執法嚴明。”
又是望文生義、似是而非的解釋。“二句謂於氏在刑部執法嚴明”這個理解大抵不錯,但是“如太白星在高爽的秋日擊射鷹鵰”就不知所云了,不管你看懂沒看懂,反正陂主是看不懂。《春秋感精符》:“季秋霜始降,鷹隼擊,王者順天行誅,以成肅殺之威。”“擊鷹隼”不是説“擊射鷹鵰”,而是説於氏在刑部任職,有肅殺之威。
陂主彷彿聽到了整理者的心聲,梁佩蘭你幹嘛用這麼多典故,我看你就是在刁難我胖虎!

第940頁
“東皋關壯繆廟新鑄大鐘歌”條:“關壯繆,指三國蜀關羽。壯繆是宋高宗建炎二年追贈給他的封號。”
《三國志·關羽傳》:“追諡羽曰壯繆侯。”壯繆是後主劉禪給關羽的追諡,其事在景耀三年(260),比建炎二年(1128)早了800多年。**《三國志》也算僻書?百度會不會???**順便説下,建炎二年宋高宗給關羽追加的封號是“壯繆義勇武安王”。
以前的我:這是用百度注書?辣雞!
現在的我:能不能百度一下?求你了!
第953頁
“送方葆羽歸桐城,兼柬其尊公依巖”條:“據《呂譜》,康熙三十一年(一六〇二),‘冬,以詩送方正玉歸桐城’,當指此詩。”
燙知識,明朝亡於1644年,1602年怎麼也不可能是康熙三十一年。事實上,這首詩寫於康熙四十一年(1702),兩個年份都沒寫對,不知道整理者在搞什麼幺蛾子。

第957頁
第958頁
“度嶺松看翠蓋垂,當關驛指紅梅笑”條:“謂你就要爬攀梅嶺,看到松樹的翠蔭下垂;對着梅關,在驛站笑指着紅梅。”
“匡廬峯下水連雲,直至樅陽路始分”條:“謂你會看到廬山山下水連着雲;直到樅陽,才分清楚返鄉之路。”
以上兩條都屬於《送方葆羽歸桐城,兼柬其尊公依巖》一詩,方葆羽即方正玉(方以智之孫),桐城人,當時在嶺南為人當幕客。康熙四十一年,方葆羽從嶺南返桐城,梁佩蘭也應詔入京,兩人一路同行。上面的紅梅指紅梅驛,為二人度嶺經過之所。“直至樅陽路始分”,是説兩人同行到樅陽分手,這能理解成“直到樅陽,才分清楚返鄉之路”,嚴重懷疑整理者是否讀得懂詩句的意思。
第1067頁
“花朝招姚東膠、陳元孝、王蒲衣、陳獻孟、林祝萬、姚非漁、侄王顧暨兒靈鞠,雅集六瑩堂,即席分韻檢體,送東膠歸樅陽”條:“靈鞠,梁無技(即詩題中的侄王顧)子。”
石錘了,整理者閲讀理解能力實在有限,根據句意,明顯靈鞠是梁佩蘭自己的兒子,而非梁無技的兒子。在這首詩的後面兩卷,有一首《初秋偕諸子過遠公、心公薝蔔精舍分韻》,整理者自己所作校勘記裏也説到了“兒孝穉、靈鞠、射洪”,這是整理者健忘呢?還是説根本不是同一個人整理的?
第1218頁
“君山姚君”條:“君山,山名。在湖南洞庭湖口,又名湘山…姚君,湖南君山人,其他資料待考。”
emm…人家叫姚君山,桐城人。君山是洞庭湖中的島嶼,又不是行政區劃,哪裏來的君山人一説?

第1235頁
“帶鍾分斷壑”條:“謂泉水帶着鐘聲將斷裂的溝谷分開。”
這閲讀理解水平屬實讓人捉急。離,分、別。這句直譯過來是説,泉聲帶着鐘聲離開山谷。
第1241頁
“綏州”條:“古州名。唐武德四年以長州改,治所在長城縣(今浙江長興)。”
這裏綏州應當指南綏州,今廣東四會一帶。《舊唐書》:“(武德五年)置南綏州,領四會、化蒙、新招、化穆、化注五縣。”這首詩題為《柑》,四會是著名的柑橘產地,又此詩前後篇目都是詠廣東物產,沒理由中間插入一種浙江的物產。
第1242頁
“只應人面子,得共汝成仁”條:“謂應只有人的臉,才能與你配成最佳效果。成仁,成就仁德。此借指配成最佳效果。董按,烏欖貌似人的面;同時它製成染料,可作胭脂塗面。故有此二句。”
啊…這…這個註釋怎麼看怎麼覺得詭異恐怖!
人面子是一種嶺南特產的果子,以果核酷似人面得名。晉代嵇含的 《南方草木狀》就有記載:“人面子,樹似含桃,結子如桃實,無味,其核正如人面,故以為名。”那麼“只應人面子,得共汝成仁”這兩句詩是什麼意思呢?這首詩的題目叫《烏欖》,屈大均《廣東新語》:“有詠烏欖者雲‘只應人面子,與爾共成仁。’蓋粵中惟此二果以仁重。”仁,本意指果仁,解釋得相當清楚。
不得不説,整理者這望文生義、自圓其説的技能已經到達了爐火純青的境界。

第1247頁
“丈室”條:“謂方丈之室,即寺主的房間。”
陂主笑出豬叫,丈室指方丈之室不錯,但這個方丈是一丈見方的意思,不是指寺主呀!
第1262頁
“一公”條:“名籍資料待考。”
笑死,這個“一公”就是你在序言、註釋裏提過無數次的屈大均。屈大均出家時法名今種,字一靈。李繩遠有《懷一公客山陰》,祁班孫有《月夜喜一公渡江同客湖樓》,曹溶有《送一公還羅浮》,都是其例。

第1274頁
“漁板”條:“唱漁歌時的一種伴奏樂器。以繩串連的兩塊竹板。”
終於知道百度了,可惜抄錯了……抄也要帶上腦子啊。詩的首聯説“求魚那易得,一板候中宵”,半夜唱漁歌還帶伴奏,給落水鬼聽嗎?這裏的漁板是一種漁具,屈大均《廣東新語》:“別有船六七十艘佐之,皆擊板以驚魚。”又:“乘暮入焉,乃張二白板於船旁,而鳴其榔。魚見白板,輒驚眩入網。”

百度百科“漁板”詞條
第1319頁
“金城”條:“堅固的城。泛指邊疆之城。”
詩題叫《邊柳》,顯然用桓温的典故。《晉書·桓温傳》:“温自江陵北伐,行經金城,見少為琅邪時所種柳皆已十圍,慨然曰:‘木猶如此,人何以堪。’攀枝執條,泫然流涕。”這算是爛熟的典故了吧。
第1336頁
“幾曲種魚湖”條:“引來養魚湖中幾隻曲行的鴨子。曲,曲行。鴨浮於水,使水紋成彎,故稱曲。”
您這什麼腦洞啊啊啊...“一聲呼鴨鼓,幾曲種魚湖”,誰説鴨子就得曲行?我直行斜行,或者乾脆飛過來不行嗎?水灣處用曲的例子實在太多了,王維詩“青溪幾曲到雲林”,李白詩“湘水回九曲”,杜甫詩“清江一曲抱村流”,人家都沒叫鴨子!
第1337頁
“一拳沙上雪”條:“謂它有時如一個沙上的拳狀雪球。”
拳狀雪球?我還球狀閃電呢!詩題為《鷺鷥》,拳為蜷縮、屈曲之意,這句説鷺鷥蜷卧沙上如雪。鷺鷥和拳搭配的例子不要太多。

第1364頁
“簟牀移檉柳,區豆付魚菱”條:“謂以檉柳作牀,以豆飼魚。檉柳,木名。也稱觀音柳、西河柳、三春柳、紅柳等。落葉小喬木,赤皮,枝細長,多下垂。分佈於中國黃河、長江流域以及廣東、廣西、雲南等地平原、沙地及鹽鹼地。區,田地。”
懶得吐槽了。《左傳》:“齊舊四量,豆、區、釜、鍾。”區、豆都是古代容量單位,四升為豆,四豆為區。
第1366頁
“老衲雙磨鏡,高人半賣漿”條:“年老的我寫詩慢得如磨治一雙銅鏡;諸位高人一半已寫完,賣酒去了。後句意謂高人寫詩甚快,不用罰飲,所餘酒多,故能賣酒。老衲,佩蘭自稱。磨鏡,磨治銅鏡。古用銅鏡,須常磨光方能照影。高人,指詩題中的諸子。”
看到這裏,陂主心中彷彿有一萬頭草泥馬狂奔而過,**求求了,不要糟踐梁佩蘭了好嗎!**詩題為《湖嶼夜坐遲吳山帶不至,同諸子賦限韻》,後半首説“老衲雙磨鏡,高人半賣漿。《北征》君獨賦,燈下理儒裝”,大意是説,座中諸子都是磨鏡賣漿等市井之流,只有吳山帶你準備北上進取功名,(我們在這等你,你卻不來)莫非這會兒正在燈下準備行李?神特麼“所餘酒多,故能賣酒”,怎麼不拿着這腦洞去寫網文啊?

不讓你出個鏡都説不過去
第1382頁
“石鍾”條:“指石鐘乳,即鐘乳石。”
詩題叫《長江入湖》,詩句是“石鍾蟠水府,匡嶽敞山庭”,石鍾當然是指湖口的石鐘山。且“石鍾”“匡嶽”相對,用膝蓋想都知道石鍾是地名。
第1384頁
“夜次珠璣港作”條:“珠璣巷,唐代已有此名。位於廣東韶關南雄市北的沙水村,原名敬宗巷。”
這注的啥啊,一個是港,一個是巷,能是一回事嗎?這裏的珠璣港是贛江上的地名,而且前後的詩都在寫江西行程,中間這首突然到了韶關,飛過去的?
第1396頁
“土淺隨沾屐,籬疏不得筇”條:“謂泥土淺薄,跟隨着步伐沾濕了鞋;找不到筇竹作籬,所以籬笆很疏。筇,一種竹,實心、節高。”
親,是“不礙筇”啊,你的軟件把“礙”識別成了“得”!憋出這個解釋真是難為你了!“籬疏不礙筇”,筇指筇杖,這句是説,籬笆稀疏,不妨礙我拄着筇杖來往出入。
第1422頁
“波濤住在心”條:“謂佩蘭見朋友遠走而心潮起伏如波濤。”
是“波濤住此心”,你又識別錯了!波濤住在心裏,你可真能扯,怎麼不説梁佩蘭這個朋友的名字叫波濤呢?再説“天地流元氣,波濤住在心”,對仗也對不上啊!

第1723頁
“坐底”條:“指山樓坐落處之下。”
令人頭禿!坐底即座底,這句“收盡好山歸坐底”完全就是大白話,好想問問整理者這樣的註釋是怎麼想出來的。
第1734頁
第1744頁
“癸未江上元日”條:“江,指始興江,即廣東韶關湞水流經英德縣(今清遠英德市)的一段。”
“吳城元夕”條:“吳城,即蘇州。詩作於康熙四十二年(一七〇三)正月十五日元夕,時佩蘭仍在入京應詔途中,路過蘇州,乃有此作。”
這裏的江指贛江,吳城是贛江上的吳城泊(今吳城鎮)。作注的人似乎沒有地理常識,梁佩蘭自粵入京,是從韶關入江西,經贛江、鄱陽湖入長江,到揚州再沿運河北上,途中根本不需要經過蘇州。而且前面的詩説自己在贛州喝酒,後面的詩説自己在鄱陽湖過夜,中間一會兒在英德,一會兒在蘇州,難不成他這一路做的布朗運動?
第1771頁
“金錯”條:“即金錯刀,寫字、繪畫的一種筆體。《宣和畫譜·李煜》:‘李氏能文善書畫。書作顫筆樛曲之狀,遒勁如寒松霜竹,謂之金錯刀。’琅玕:本為似珠玉的美石,比喻優美文辭。唐韓愈《齪齪》詩:‘排雲叫閶闔,披腹呈琅玕。’”
全然不得要領。這條涉及的詩句是“金錯琅玕枉寄書”,張衡《四愁詩》有“美人贈我金錯刀”之句,又有“美人贈我金琅玕”,金錯琅玕即用張衡詩意。
第1827頁
“閨人”條:“此喻徐逢吉。”
徐逢吉:我把你當朋友,你竟然想睡我???“鄉心一片珠江水,飛入閨人夢裏知”,徐是在粵的浙江人,這兩句説徐逢吉思鄉之狀,閨人指徐逢吉家室。
第1851頁
“坐矜”條:“謂端莊地坐來欣賞。”
這條涉及的詩句是“一種清香合坐矜”,詩詠蘋婆果(即蘋果),合坐,滿座,矜,誇。斷句都斷不明白…
例子就舉這些吧,寫的時候我是一邊好笑一邊好氣,心疼花了這麼多時間來讀這麼一本離譜的書,更心疼我的錢包,好容易貼點秋膘,又因這種書而為伊消得人憔悴。
平心而論,《梁佩蘭集校注》也不無功勞,整理者為將近一半的篇目做了編年,對作品中涉及的人物和背景進行了儘可能詳盡的考證,一些作品中,還有對梁佩蘭心跡的探索,這些都算得上篳路藍縷之功。但是,這都不是把書做成爛書的理由,説到底,做成這個鬼樣子,什麼功勞都成了笑話。
陂主搜到了整理者的一首詩,詩中他設想自己和屈、陳、梁三大家對飲,字裏行間頗以此書為傲,只是不知道如果梁佩蘭地下有知,知道自己的詩集被注成這樣,將作何感想?


y1s1,詩還可以
但我腦瓜子裏的疑惑更多了
今天,隨着各種典籍的電子化,數據庫日趨完善,檢索方法日趨先進,古籍整理,尤其是詩文集的註釋,難度已經大為降低了。但是,一個很奇怪的現象是,整理的難度降低了,整理出來的書籍,質量卻不升反降。
以中華書局的“中國古典文學基本叢書”為例,其中的《李商隱詩歌集解》,初版於1988年,面世以來,風行海內,三十餘年,有口皆碑,豆瓣評分9.5分。陂主敢説,這是最好的李商隱詩注本,沒有之一。

經典就是經典
而同系列的《文天祥詩集校箋》就一言難盡了,此書初版於2018年,至今只有31人評價的熱度,評分只有2.6分。陂主有幸翻過幾頁,辣眼程度與《梁佩蘭集校注》在伯仲之間。

一言難盡…
**這個系列裏,近十年內出版的、由今人註釋的,基本都質量堪憂,或者注水嚴重,或者錯漏多多。**有的整理者十年整理出版了五六種古籍,其中不乏十幾冊的巨帙,甚至還有人做到了兩年整理三種,這樣的進度,整理者所投入的精力必然有限,那麼書的質量也就可想而知了。
為什麼以前的“中國古典文學基本叢書”系列能掙下偌大的口碑?因為這是前輩學者苦心孤詣、紮紮實實做出來的。而近十年,這個系列都出了些什麼玩意?整理者糊弄了事,出版社來者不拒,致使這一叢書的質量江河日下,這鍋該誰來背?作為中華書局的招牌叢書之一,很多讀者都將“中國古典文學基本叢書”系列奉為經典,在經典裏摻入這些流毒無窮的東西,諸位對得起前輩嗎?對得起消費者嗎?
古籍整理難嗎?當然難,這個工作不是光抱着《漢語大詞典》和百度百科就能做好的,但是,總不能因為工作有難度,就偷工減料以次充好來糊弄讀者。陂主相信,只要整理者有基本的專業素養,出版社稍微用點心看看接手的“作品”,都不至於做出《梁佩蘭集校注》這麼匪夷所思、不堪入目的整理成果來。消費者購買普通商品遇到質量問題可以要求退換、召回,圖書內容出現質量問題又該怎麼辦?
在此,只能寄語整理者、出版社,希望能多用點心,多出點良心書,不要讓讀者覺得既浪費了時間又浪費了錢。