大象走鋼絲,“觸底”的上汽集團如何反彈?
潘昱辰
(文/潘昱辰 編輯/徐喆)
對於中國最大的汽車製造商——上汽集團而言,剛剛過去的2020年實在不太平。
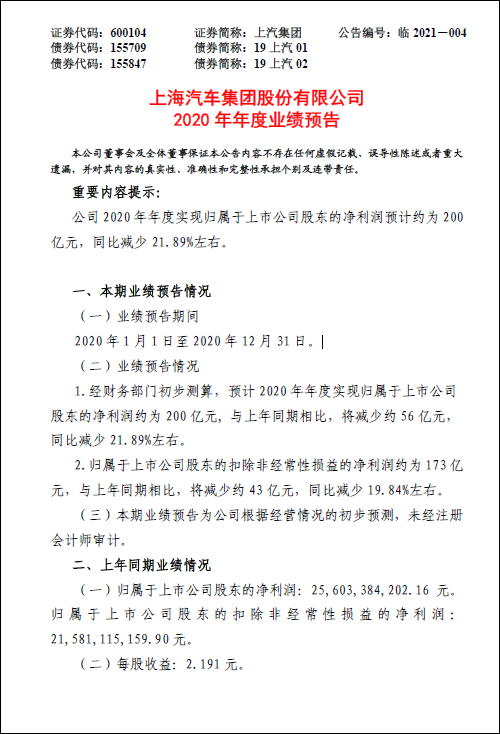
根據上汽集團1月12日披露的2020年業績預告,預計2020年年度實現歸屬於上市公司股東的淨利潤約為200億元,比上年同期減少約56億元,同比減少21.89%左右;歸屬於上市公司股東的扣除非經常性損益的淨利潤約為173億元,比上年同期減少約43億元,同比減少19.84%左右。

上汽集團2020年業績預告
上汽集團利潤大幅下滑,與其汽車銷量的下降直接掛鈎。根據上汽集團此前公佈的汽車銷售數據,2020年度整車銷量560.05萬輛,同比下降10.22%。
除此之外,在投資市場,上汽集團還失去了多年市值最高車企的寶座,截至1月15日收盤,其相較比亞迪已有3000億元的差距。
對於業績嚴重退步的原因,上汽集團則歸因於受新冠疫情影響,使公司經營挑戰加大,整體銷量下滑。但在中國汽車全年銷量降幅收窄到2%的背景下,汽車產業第一巨頭遭遇如此程度的滑坡,最終未能跑贏大盤,顯然並非僅僅通過疫情能解釋的。

上汽集團
利潤奶牛****突然拉胯
在上汽集團的產銷構成中,上汽大眾、上汽通用及上汽通用五菱三大合資企業佔據了絕大部分。其中作為上汽集團的頭號利潤奶牛,上汽大眾去年共計銷售150.55萬輛,同比大跌24.79%,是上汽集團內部退坡幅度最為明顯的企業。
更嚴峻的是,2019年,老對手一汽-大眾以超過上汽大眾4.4萬輛的成績登頂國內車企銷量冠軍。而在剛剛過去的2020年,這一差距更是擴大到了50萬輛。
上汽大眾神話的破滅,許多人認為是2019年年末帕薩特撞出“史上最差A柱”導致信譽危機所致。但實際上,這只是上汽大眾遭遇發展瓶頸的一個縮影。
作為改革開放以來最早與海外汽車品牌進行合資的汽車企業,上汽集團和上汽大眾可謂吃盡了紅利,從“一代傳奇”桑塔納、帕薩特,再到近10年來的“神車”朗逸、途觀等,造就了從上海大眾到上汽大眾持續輝煌的市場表現。時至今日,以大眾為首的德系車佔去了超過20%的市場份額,同時攫取了國內汽車乘用車市場的大量利潤。

上汽大眾全新車型
大眾及上汽大眾在中國車市如此高的地位,很大程度與其先入優勢有關,對於改革開放以來最早接觸海外家用品牌的普通消費者而言,其對大眾的認知度與信賴感要高出後來的日系、美系及自主品牌許多。
進入21世紀後,伴隨着日系、美系合資企業在中國的陸續落地,以及10年代以來自主品牌乘用車的崛起,國內車主的消費選擇變得更多,以大眾為首的德系車市場開始被蠶食。在轎車市場,軒逸、卡羅拉等日系家用轎車的崛起,正威脅着朗逸的銷量冠軍地位。而2010年以來SUV市場的崛起,讓長期只有一款途觀一款車型在售的大眾SUV愈發吃力。

上汽大眾途觀L插電混動版
隨着SUV市場的高速發展,國內可供消費者選擇的產品也越來越多,同時,合資品牌為了搶奪市場開始不斷擴張產品線,並且紛紛下探價格區間,這不僅影響了自主品牌的生存環境,對於早先並未深耕SUV市場的大眾也形成了影響。
不過對於上汽大眾而言,其最大威脅還是師出同門的一汽-大眾。
在SUV市場由藍海轉為紅海之際,大眾也後知後覺推出了新的SUV產品規劃。原先並無SUV產品在售的一汽-大眾則成為了這一波規劃的最大受益者。自2018年起,一汽-大眾陸續獲得了探歌、探嶽、探影等多種尺寸SUV的生產和銷售權,其中,對標途觀L的中型SUV探嶽上市後,迅速分流了後者所佔據的市場。
儘管上汽大眾在途觀之後也通過途昂、途嶽等新品來擴充陣容收復失地,但早年一家獨大的銷售神話早已不復存在。此外,一汽-大眾坐擁豪華品牌奧迪,以及下沉至低端市場的新品牌捷達。而在上汽奧迪進展緩慢的背景下,上汽大眾不僅缺少利潤更高的豪華品牌,長期作為大眾品牌陪襯的斯柯達也因為多年未更新產品線,拖累了整個公司的銷售成績。

一汽-大眾的大眾、奧迪、捷達三箭齊發,將銷量推上新高度
隨着互聯網和新媒體的快速發展,消費者對於汽車的真實產品力也有了更加全面客觀的認知。而帕薩特A柱事件,則為大眾品牌的“高級感”再度蒙上陰影。減配現象在合資品牌並不鮮見,但在核心安全問題上出現差池,無疑會進一步引發輿論的關注與批判。
合資品牌遭遇瓶頸
上汽大眾的問題,同樣也是上汽通用和上汽通用五菱所要面對的。
與南北大眾併為國內三大整車製造商的上汽通用,是國內市場佔有率最高的美系合資品牌。相較上汽大眾的窘境,上汽通用表現得還算差強人意,2020年共計銷售146.75萬輛,同比下降8.29%。

2020年北京車展,上汽通用別克品牌
不過近年來,上汽通用這個老三的位置也不是那麼穩固。2018-2020年,上汽通用銷量降幅依次為1.50%、18.78%和8.29%。在上汽通用身後,是自主品牌的領頭羊吉利汽車,兩者的銷量差距已由2019年的24萬輛縮減到去年的不到15萬輛。
由於合資品牌強敵環伺,自主品牌迎頭趕上,加之產品規劃上出現的一些失誤,上汽通用的市場份額逐年縮水,為迎合排放法規需求,上汽通用又選擇在主力車型別克英朗上採取較激進做法——全面換裝三缸發動機。
然而,儘管上汽通用竭力試圖説服用户三缸機不會對性能構成影響,但消費者還是選擇用腳投票,給別克品牌潑了一頭的冷水:2018年,也就是別克全系三缸後的第一個完整銷售年,英朗的銷量僅剩26萬輛,相比上年近乎腰斬,即便2019年再度出現同比增長,也與巔峯時期相去甚遠。

上汽通用三缸發動機
去年3月,別克宣佈英朗兩款新增四缸車型上市,而威朗、昂科拉等車型也有望跟進,變相承認了全面三缸戰略的失誤。
在上汽通用的三大品牌中,進步最大的仍是豪華汽車凱迪拉克,2020年以超過23萬輛的成績繼續成為二線品牌頭名。不過凱迪拉克的市場份額更多是憑藉價格戰打出來的,其品牌溢價能力及市場份額較三大德系豪車仍有相當距離。並且,凱迪拉克的價格下探,無形中又對別克的高端車型構成打擊。
與上汽大眾和上汽通用相比,上汽通用五菱更接近於“合資自主品牌”。在2020年,五菱的存在感依然不低:年初遭遇疫情時,五菱通過轉產口罩支持全國抗疫,並以“人民需要什麼,五菱就造什麼”為口號博得了業內外人士的普遍好感,4月,五菱通過發佈地攤車、螺螄粉等產品成功出圈。

五菱“地攤車”
但上汽通用五菱主營的汽車業務卻沒有那麼好的表現了。去年上半年,上汽通用五菱僅銷售53.10萬輛,同比大跌28.29%。
憑藉客貨兩用的性價比優勢,有“秋名山神車”之稱的五菱宏光常年領跑國內乘用車銷量榜,然而伴隨着三四線城市以及鄉村地區的消費升級,尺寸更大、且同樣物美價廉的SUV和皮卡車型開始擠佔小型MPV的市場,五菱宏光等乘商兩用車產品力不足的缺陷也逐漸凸顯出來。
雖然上汽通用五菱在品牌向上方面作出過不少努力,從獨立的乘用車品牌寶駿再到換標的新寶駿,然而卻無法複製像五菱宏光那樣經久不衰的神話。
去年7月,寶駿品牌更是作為汽車行業的唯一代表“登上“3.15”晚會。據央視報道,許多車主發現,此前購買的寶駿560車型因變速器故障頻繁出現失速現象,4S店屢屢修理更換都無法解決問題。2018年3月,曾月銷4萬輛的“神車”寶駿560僅僅三年便停產停售,令人大跌眼鏡。

寶駿560變速器屢修不好,成為去年“3.15”晚會唯一上榜車型
幸運的是,上汽通用五菱又憑藉純電動爆款小車宏光MINI EV續上了一口氣,上市僅5個月就以2.5萬輛的平均月銷量,成為特斯拉在中國最大的競爭對手。在“爆款”的助推下,至12月末,上汽通用五菱全年售出160.01萬輛,同比降幅收窄到3.61%。
然而,有了寶駿560等車型的前車之鑑,宏光MINI EV的奇蹟還能持續多久,仍是懸在上汽通用五菱頭上的問號。特別是進入寒冬後,純電小車的續航能力再度成為熱點話題。而在互聯網上,此前已有車主拖着宏光MINI EV前行的照片流出。

網傳車主拖着沒電的宏光MINI EV前進
積弊成疾如何破局?
身為利潤奶牛的三大合資企業表現不佳,上汽集團的自主品牌則更無力帶動這艘鉅艦航行。
其中,以榮威、名爵為代表的上汽自主品牌乘用車去年共計銷售65.79萬輛,同比下降2.29%,雖然仍然保持中國品牌前四的位置,但與前方吉利、長安、長城的差距卻比上年進一步拉大了。
目前,上汽乘用車的銷售主要依靠榮威品牌,榮威又主要靠2016年上市的SUV RX5走量,儘管近兩年榮威陸續上市了RX5\RX5 PLUS等針對不同市場的補充車型,但並未取得當年的爆款成果。相反地,隨着諸如吉利、長城、長安、奇瑞、比亞迪陸續推出各類A+級SUV競品,榮威的SUV家族同樣受到了劇烈的衝擊。

上汽自主品牌主要依託於榮威RX5車系為首的SUV銷售
相比之下,上汽集團的商用車業務卻均實現逆勢增長,同時生產乘用車和商用車的上汽大通,去年共計銷售19.26萬輛,同比增長25.87%。此外,諸如上汽依維柯紅巖、南京依維柯等商用車企業均實現正增長,但由於上汽商用車業務在業內本身銷量基數較低,尚不足以抵消乘用車業務下跌的影響。
對於體量龐大的上汽集團而言,暫時的挫折尚不足以傷筋動骨。相比國內眾多掙扎於生存線附近的車企,上汽集團仍存有不少容錯空間。但亡羊之後如何補牢,不讓潰洞進一步擴大,卻值得這個中國汽車產業的領頭羊深思。
對於直接影響利潤的合資企業,上汽集團無法坐視不理。在帕薩特成為”羣嘲“對象之後,上汽大眾主動向中汽研、中保研兩家機構申請重測,並在新款帕薩特車型上進行配置加強。在去年年末中保研最新一期測試後,新款帕薩特鹹魚翻身,成為被測車型中成績最好的一款。

2020年12月,新款帕薩特在中保研碰撞測試中“鹹魚翻身”
而上汽通用也恢復了四缸別克英朗車型的銷售,雖然這些做法仍不乏質疑或者揶揄之聲,但起碼向外界展露出瞭解決現有問題的基本態度。
與此同時,作為“新四化”的最早提出者,上汽集團也在向汽車電氣化和智能化等大趨勢作出改變。
2020年,上汽新能源汽車共計銷售32萬輛,不過,這其中有四成的銷量拜五菱宏光MINI EV所賜。雖然宏光MINI EV銷售火爆,一度有壓倒特斯拉國產Model 3的趨勢,但僅憑這款均價3萬左右的小車,並不足以幫助上汽在新能源領域與特斯拉、比亞迪以及主營純電動車的造車新勢力抗衡。
而對於自主品牌而言,有待填補的不僅僅是三電核心技術,還包括其在新能源汽車領域形成的品牌形象。上汽並非沒有意識到這個問題,榮威品牌曾推出純電動旗艦SUV MARVEL X,售價近30萬元,但並未在市場中掀起太大波瀾。
在此基礎上,上汽榮威於去年5月正式推出了“雙標”戰略,將純電動汽車獨立為“R標”,價格定位在15萬元以上的中高端車型,並啓用獨立的銷售渠道。其後,轎車R ER6率先上市,SUV車型MARVEL R也已開啓預售,價格相較之前的MARVEL X有了明顯下降。不過“R標”車型登陸市場時間不長,產銷量爬坡仍有待時日。

上汽MARVEL R
上汽集團與斑馬車載系統時期的老夥伴阿里巴巴還於2020年末成立合資公司,共同推出高端智能汽車品牌——智己,以直面同樣在上海紮根,依靠品牌力及頻繁降價衝擊市場的特斯拉。
2021年伊始,新能源汽車產業爆點頻出,繼特斯拉宣佈國產Model Y售價、蔚來發布首款轎車ET7後,上汽智己的首批車型也已正式亮相。
在動力方面,智己汽車宣稱搭載了與寧德時代共同研發的“摻硅補鋰”電池,續航里程最高接近1000km,並號稱20萬公里零衰減且永不自燃。在智能駕駛方面,智己汽車標配15個高清視覺攝像頭、5個毫米波雷達以及12個超聲波雷達,宣稱到2021年底可實現點到點的自動駕駛能力,並可實現自動代客泊車和喚車功能。

智己汽車發佈會
然而一如蔚來此前發佈的ET7一般,智己汽車目前還處於“期貨”階段,其實際產品力及市場競爭力究竟如何,仍有待觀察。
此外,上汽的合資品牌也已開始了電動化轉型。2020年9月,上汽大眾新能源汽車工廠正式投產,基於MEB平台生產的首款國產電動車——大眾光荷ID.4X也正式駛下生產線。而通用也已於去年發佈全新的純電動平台BEV3,首款車型凱迪拉克Lyriq也已面世,並有望於在中國實現國產。

2020年9月,上汽大眾新能源汽車工廠正式投產
根據中國汽車工業協會日前發佈的預測,2020年或將是中國汽車市場的峯底年份,2021年將實現恢復性正增長。其中,汽車銷量有望超過2600萬輛,同比增長4%;新能源汽車有望達到180萬輛,同比增長40%。
在這樣的大環境下,對於還處在中國汽車金字塔頂端的上汽集團來説,是繼續沉淪還是觸底反彈?時間會給出答案。
本文系觀察者網獨家稿件,未經授權,不得轉載。