工信部通報侵害用户權益APP 騰訊應用寶問題佔比最大
None
工信部網站消息,1月22日,工業和信息化部信息通信管理局就侵害用户權益行為的APP發佈通報(2021年第1批,總第10批):
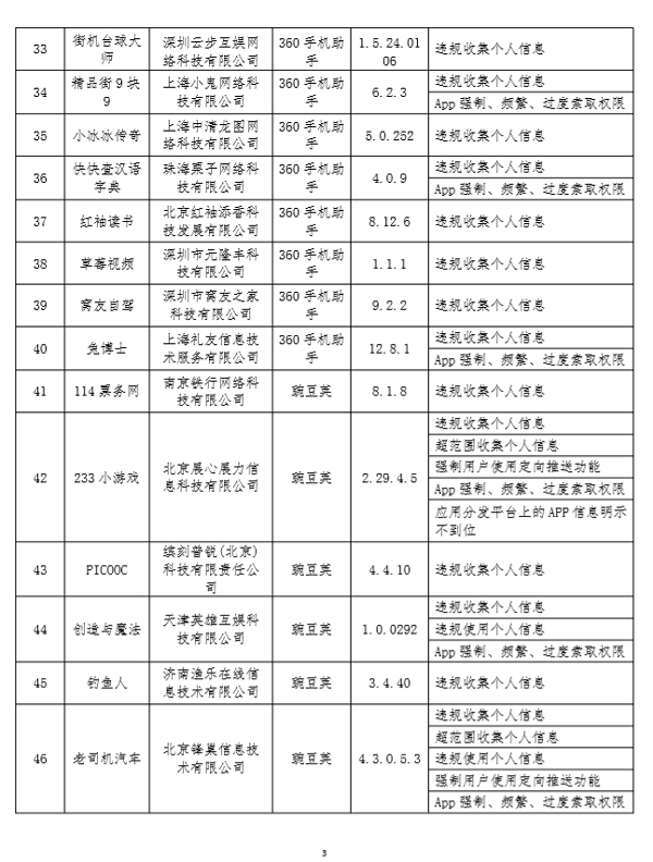
依據《網絡安全法》《電信條例》《電信和互聯網用户個人信息保護規定》等法律法規,按照《關於開展縱深推進APP侵害用户權益專項整治行動的通知》(工信部信管函〔2020〕164號)工作部署,我部近期組織第三方檢測機構對手機應用軟件進行檢查,督促存在問題的企業進行整改。截至目前,尚有157款APP未完成整改(詳見附件),上述APP應在1月29日前完成整改落實工作。
此外,在我部組織的十批次檢測中,騰訊應用寶、小米應用商店、豌豆莢、OPPO軟件商店、華為應用市場發現問題分別佔比22.3%,12.0%,10.3%,9.9%,8.8%,平台管理主體責任落實不到位。我部已督促相關平台企業嚴格落實《移動智能終端應用軟件預置和分發管理暫行規定》(工信部信管〔2016〕407號)要求,落實企業主體責任。
後續,我部將依法對上述問題突出、有令不行、整改不徹底的相關企業予以處置。









