增長主要靠“買”,離開收購標的融創服務還剩下什麼
张志峰
(文/張志峯 編輯/馬媛媛)3月11日,去年11月上市的融創服務發佈了首份業績報告。
作為去年分拆上市中,為數不多沒有破發的物業公司之一,融創服務的成績單尤為引人注目。
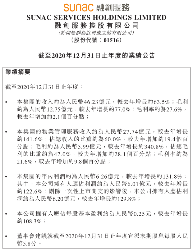
數據顯示,截至 2020 年 12 月 31 日,融創服務的收入約為 46.23 億元,較去年增長約 63.5%;毛利潤約12.75億元,同比增長77%,毛利率27.6%;淨利潤約6.26億元,同比增長131.8%。

買,不買?
延續了孫宏斌“買買買”的一貫作風,融創服務的營收和利潤飆升,主要也得益於此。

2020 年 5 月,融創服務以 15 億估值收購開元物業 84.92% 股份。公開數據顯示,截至 2020 年 4 月,開元物業簽約項目合計逾 400 個,合同簽約面積逾 5300 萬平方米。
除了收購開元物業外,融創服務通過成都環融收購成都環球世紀物業 95% 的權益,對價為 867.23 萬元。該標的公司業態涵蓋高檔公寓、寫字樓、商業物業、會展物業和旅遊度假區,管理面積總計達 421.81 萬平方米。
收購完成後,融創服務的在管建築面積、合約面積等關鍵指標都進展神速。
財報顯示,目前企業在管建築面積順利突破1億大關,約為 1.35 億平方米,同比增長約 155.1%,合約建築面積約為 2.64 億平方米,同比增長約 67.2%。
然而,相較於母公司在房企中的龍頭位置,融創服務在規模上仍舊十分尷尬。
據克而瑞統計,僅2019 年底,在管面積超過 1 億平方米的企業就有 15 家,如今1年時間過去,行業變得更加“物是人非”。
例如位居首位的碧桂園服務,根據中物研協統計,2020 年僅投入在收併購中的金額就有 44.45 億元。今年開年之後,又豪擲 48.5 億元拿下藍光嘉寶服務,預計收購完成後,碧桂園服務合同管理面積將突破 10 億平方米,相當於融創服務的7.5倍。
因此,2021年對於融創服務而言,規模擴張需求變得更加迫切,管理層在業績會上表示,對於未來公司在管面積方面的安排,在2021年將會保持比較高的增速,會有整體上億在管面積增長。
“市場拓展是融創服務首選增長途徑。”融創服務行政總裁曹鴻玲稱,目前融創服務在跟進的總量有1億平方米,3月底大概有1000萬平方米體量的收併購,上市公司的收併購如果有合適的機會也會考慮。
不過有趣的是,融創服務董事會主席汪孟德在談及收併購時卻認為,現在中小標的收併購市場偏貴。融創服務的增長核心還是靠自身能力和自身品牌,基礎服務能力和運營能力來支撐。企業要保證高質量的收併購,今年沒有一定要做到多少體量的收併購。
基礎實力堪憂
回到企業2020年財報,去年的幾次大型收併購確為融創服務增色不少。
其中首先體現出來的便是讓其擺脱了困擾多年的“母公司依賴症”。
與其他脱胎於房地產開發企業的物業公司相比,融創服務此前對母公司的依賴程度有過之而無不及。
招股書顯示,2017-2019 年,融創服務管理母公司物業產生的收入佔比分別為 99.4%、99.1%、99.6%,獨立第三方收入佔比幾乎可以忽略不計。
而收購完成後,不僅讓融創服務的在管面積突破1億平方米大關,其中來自獨立第三方項目的面積佔比直接增長至32.1%,收入佔比也從上一年的0.4%暴增至24.1%。

融創方面在財報中也直言,獨立第三方物業增加主要得益於對開元物業管理的收購以及合作、市場招投標。
其次,本應作為物業管理企業最為核心業務板塊的“物業管理”,融創服務該板塊收入卻始終屈居“非業主增值服務”之下。
所謂非業主增值服務,即融創項目案場、諮詢及房屋中介等服務。換句話説,融創服務作為一家上市物管企業,此前的主要收入來源居然是案場諮詢和房屋中介。

也正是得益於收併購,融創服務2020年來自物業管理的收入從11.48億元暴增140%至27.74億元,佔總收入比重也終於從此前的40%,一舉超越非業主增值服務,提升至60%。
不過,一位資深投行人士向觀察者網分析稱,如今的物管行業早已不再像當初,各大物管公司大刀闊斧擴張的年代,從去年下半年物業上市公司在資本市場頻頻受挫就可見一斑。沉澱之後,成敗如何終究還要看企業自身的基礎服務能力和運營能力。
汪孟德在業績會上也坦言,現在中小標的收併購市場偏貴。這對於一向喜歡直來直去“買買買”,自身基礎實力卻表現平平的融創服務而言,前路無疑充滿了未知。
本文系觀察者網獨家稿件,未經授權,不得轉載。