中南建設疑涉“明股實債”,“房二代”陳昱含的“槓桿挑戰”
张玉
(文/張玉 編輯/馬媛媛)三道紅線的政策之下,現金流成為房地產企業“擴充陣營”、“招兵買馬”的法寶。能否持續獲得低利率的穩定融資,是擺在房企面前的一道考驗。
3月17日,中南建設發佈公告表示,公司發行不超過人民幣20億元公司債券獲得證監會許可核准。中南建設此次發行的2021年第一期債券規模不超過10億元,共分為4年期和5年期兩個品種。在向專業投資者進行網下票面利率詢價後,最終確定以票面利率7.3%發行債券品種一,品種二未發行。
此次公開發債前兩天,中南建設剛剛發佈為公司全資子公司中南新世界提供擔保的公告。截至3月16日,提供有關擔保後,中南建設對外擔保餘額為677.67億元,佔公司最近一期歸屬上市公司股東權益的316.09%。
值得一提的是,觀察者網注意到,頻繁為子公司提供擔保的背後,這些以股權投資為名義的融資,多數都設置了回購期限。中南建設明確指出,到期後轉讓方會回購股權。有業內財務人士向觀察者網表示,這種操作疑似涉及“明股實債”。
而隨着2020年初陳凱卸任中南置地董事長,中南集團創始人、董事局主席陳錦石之女陳昱含接棒中南控股集團董事局副主席,中南置地董事長、總裁。從目前的發展來看,未來留給陳昱含的挑戰,依然不小。
對於業績及企業發展相關問題,3月16日,中南建設方面向觀察者網表示,公司會盡快組織回函。截至發稿,觀察者網未收到回覆。
蹊蹺的回購計劃
近年來,中南建設的業績表現增速顯著。從歷年來的業績表現來看,2015年,公司營業總收入為204.5億元,到2019年,公司營業收入已經攀升至718.3億元。另據中南建設日前發佈的2021年2月份經營情況,2021年1~2月,公司房地產業務累計合同銷售金額247億元,比上年同期增長126.3%;累計銷售面積181.8萬平方米,比上年同期增長116.7%。
與公司規模擴張相伴隨,公司負債規模也在不斷增加。2015年,公司一年到期的非流動負債只有50.08億元;2019年,上述數字已經攀升至111.3億元。
截至今年三季度末,中南建設剔除預收款後的資產負債率為82.5%,淨負債率為136%,現金短債比為1.15,前兩項均踩線。
此外,觀察者網研究發現,中南建設疑似存在“明股實債”問題。3月16日,中南建設發佈為全資子公司中南新世界提供擔保的公告,為促進南通海門朗園項目發展,公司全資子公司南通中南新世界持股50%的子公司南通鼎嘉通過增資2.93億元的形式由民生信託取得51%股權。民生信託將進一步投資不超過3.64億元。中南新世界承諾在18個月投資期內支付投資回報。
股權投資約定投資期,這在中南建設的眾多擔保中並不罕見。3月6日,中南建設發佈為湖州奧盛等公司提供擔保的公告。公告稱,為促進德清雲錦天樾項目發展,公司持股75%的子公司嘉興錦發及獨立合作方浙江奧盈房地產有限公司分別以892.5萬元和857.5萬元平價向獨立第三方杭州城銘轉讓其持有的浙江城銘轉讓其持有的浙江奧臻17.85%和17.15%股權。有關股權轉讓方同意6個月後按約定公允值回購其轉讓股權。
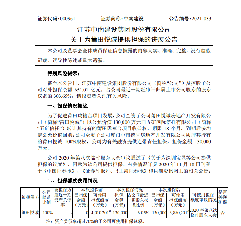
2月24日,中南建設在為莆田悦誠提供擔保的進展公告中提到,為了促進莆田瓏禧台項目發展,公司全資子公司莆田悦誠以13億元向五礦信託轉讓其持有的莆田瓏禧台項目收益權,期限18個月,到期後按約定公允價值回購。

公開資料顯示,自2019年起,中南建設通過五礦信託為旗下多個項目融資,包括莆田瓏禧台、温州梧田項目、福州樾庭、泉州中南濱江銘悦等。而五礦信託與中南建設合作的信託計劃存續期最長兩年,短則一年,有的實際期限甚至不足半年。在有的擔保公告中,五礦信託雖然以入股方式進行投資,但中南建設明確指出,到期後轉讓方會回購股權。
既然是股權投資,為何有回購約定?一位財務領域業內人士向記者表示,這可能會牽涉到“明股實債”的問題。在實踐中,資金缺乏方與其他融資性公司(主要是基金公司、資產管理公司、信託投資公司)通過新設公司或增資的方式簽訂明面上的《股權投資協議》獲得一筆出資資金,另外還配套補充協議(主要為《股權轉讓協議》)以實現一段時間後資金的退出。
在“明股實債”的投資模式中,融資方一方面可以滿足自身融資需求,另一方面可以在賬目上擴大自身的股本金,不佔用授信額度。同時,此投資模式也可以有效降低資產負債比;其次,投資方一方面可以規避自身不存在放貸資質的法律規定,另一方面可以在較低風險前提下獲得相應收益。
多地項目遭通報
規模上的高速擴張需要資金“解渴”,另一方面,過快的奔跑速度也會帶來質量上的“危機”。
日前,根據山東農科頻道報道,淄博中南·樾府負一層滲水不斷,業主多次反映未解決。上述漏水區域正是業主地庫的大堂。某建築行業高級工程師分析指出,如果水汽導致旁邊電梯控制面板受潮失靈,會造成電梯驟停或緊急迫降,後果將會非常危險。
此外,有業主反映,中南·樾府14號樓的沉降觀測點一拔就出。業主質疑沉降觀測點造假。據悉,一般沉降觀測點的設置是固定在主體結構上,通過持續或週期性對建築物沉降觀測點進行觀測,來分析樓房的沉降情況。驗房師通過現場查驗,發現該小區14號樓的沉降觀測點僅僅是插在了保温層裏,並未與樓棟的主體結構相連,是後做進去的。而後期如果一旦出現不均勻沉降,未能及時監測,樓房將會存在一定的安全隱患。
淄博市桓台縣建設工程安全保障服務中心監督二科工作人員隨後表示:沉降觀測點是用來測標高、沉降,正常應該是固定的,會馬上聯繫沉降變形觀測單位。
事實上,在此之前,中南·樾府相關問題已經露出端倪。
公開報道顯示,2020年10月30日,淄博市桓台縣住房和城鄉建設局下達一份《停工整改通知書》,由中南旗下的淄博錦琴房地產有限公司開發的桓台中南樾府19號住宅樓,因工程存在隱患被停工整改。
根據通知顯示,中南樾府19號住宅樓工程,存在西單元樓梯間剪力牆不順直;西側牆體不順直等隱患。被責令立即停止施工,從危險區域撤出與整改無關的其他作業人員。停工期間應積極採取有效措施,防治發生生產安全事故。
此外,在杭州市蕭山區,中南·君奧時代項目被反映存在質量缺陷問題。2020年10月30日,杭州市蕭山區住建局回應表示,經瞭解得知,中南君奧時代項目由杭州中南錦望置業有限公司開發建設,目前該項目尚未交付。針對業主反映的質量缺陷問題,蕭山區住建局質檢部門將督促開發公司積極做好與業主的溝通解釋工作。
除了產品質量被曝存在缺陷,中南建設安全管理問題也有待加強。2月3日,合肥市應急管理局發佈對2020年典型事故案例通報。其中就包括高新區中南·樾府項目工地“3•11”高處墜落事故。

通告指出,2020年3月11日17時45分,高新區方興大道與彩虹路交口中南樾府項目二標段工地12#樓發生一起高墜事故,造成1人死亡。直接原因是臨邊洞口無安全防護,施工人員未戴安全帶高處墜落。管理原因是分包單位未嚴格落實安全生產教育和培訓責任,未向從業人員如實告知作業場所和工作崗位存在的危險因素、防範措施以及事故應急措施,未認真開展隱患排查工作;總包單位未認真落實安全管理職責,未認真落實生產安全事故隱患排查治理制度;監理單位未嚴格履行監理職責,未及時發現洞口無安全防護的隱患,對施工單位未嚴格落實安全教育培訓及安全技術交底相關要求的問題失察。
本文系觀察者網獨家稿件,未經授權,不得轉載。