流拍半個月後,鄭州農商行1%股權降價二次拍賣
尹哲
觀察者網·大橘財經訊(文/周深 編輯/周遠方)距離5月28日3300萬股股權拍賣流拍剛過去半個多月,鄭州農村商業銀行股份有限公司(下稱:鄭州農商行)股權將二次拍賣。

據披露,該行3300萬股權評估價1.749億元。6月15日上午10時,二拍開始,起拍價11220萬元,較一拍起拍價13992萬元下調2772萬元,本次拍賣將於6月16日上午10點結束。

據啓信寶APP顯示,鄭州農商行股權分散,4298個自然人合計持股該行49.47942%股份,位列該行第一大股東。本次拍賣的3300萬股股權佔總股本的1%。
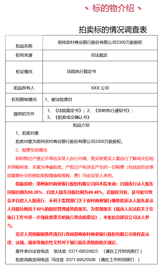
公告顯示,該筆股權因法院查封被河南省鄭州市中級人民法院公開拍賣,而股權持有人並未公佈。

本次拍賣的瑕疵説明稱:
鄭州農村商業銀行股份有限公司向本院來函:目前該行法人股東持股比例為50.25%,自然人股東持股比例為49.48%。
若股權分拆,極可能導致眾多自然人入股該行,不利於監管部門關於農村商業銀行吸收優質法人股東及法人持股比例高於50%的股權管理政策的落實。
為貫徹落實《最高人民法院關於在執行工作中進一步強化善意文明執行理念的意見》,本案拍賣建議公司法人蔘與。
根據鄭州農商行官網介紹,該行成立於2019年10月21日,是經銀保監會批准,由鄭州市市郊農村信用合作聯社、鄭州市市區農村信用合作聯社合併組建成立的股份制商業銀行,註冊資本33億元。

6月8日,鄭州農商行公告披露,截至2021年3月末,該行資產總額1018.14億元;各項存款餘額804.79億元,較年初上升49.91億元;各項貸款餘額462.02億元,較年初上升16億元;資本充足率達到32.38%,較年初上升1.35個百分點;不良貸款餘額10.07億元,不良貸款率2.19%,撥備覆蓋率225.83%。
一季度,鄭州農商行營收7.81億元,淨利潤4.98億元。
5月,鄭州農商行因涉嫌虛報、瞞報金融統計資料等9項違規行為被中國人民銀行鄭州中心支行罰款274.4萬元,該行時任副行長王翔被罰款4.75萬元。
北京商報指出,在宏觀經濟等因素影響下,一些銀行的股東企業經營出現困境的情況日益增多,在出現債務糾紛時,將持有的銀行股權進行拍賣來償還債務的情況也在增加。
另外,從拍賣對象來看,中小銀行由於歷史改制過程,有較多小企業股東、自然人股東,牽涉司法案件的可能性較高。在近期登上拍賣台的中小銀行股權中,也不乏有合併重組的銀行身影。
截至發稿,鄭州農商行股權二次拍賣仍無人問津。
本文系觀察者網獨家稿件,未經授權,不得轉載。