最新研究成果!國藥中國生物新冠滅活疫苗無發生血栓風險
None
中國生物技術股份有限公司官微“中國生物”8月16日發表文章《最新研究成果!國藥中國生物新冠滅活疫苗無發生血栓風險》,指出新型冠狀病毒滅活疫苗未影響抗磷脂抗體和抗PF4-肝素抗體的水平,同時不增加血栓形成的風險。全文如下:
近日,國際權威自然科學綜合性學術刊物Science Bulletin(科學通報,影響因子IF:11.780),發表上海交通大學醫學院附屬瑞金醫院呼吸與危重症醫學科主任、呼吸病研究所所長、上海市呼吸傳染病應急防控與診治重點實驗室主任瞿介明教授團隊開展的一項旨在探索新冠滅活疫苗是否會促進血栓相關自身抗體的產生及是否會增加接種後血栓事件風險的前瞻性研究成果。
該研究在瑞金醫院已自願接種兩劑國藥集團中國生物新冠滅活疫苗並排除禁忌症的406例醫護人員中展開。

《Science Bulletin》期刊發表論文首頁
目前在全球範圍內應用的新冠疫苗主要包括四類:滅活疫苗、核酸疫苗、病毒載體疫苗和基因重組蛋白疫苗。其中,滅活疫苗在我國的應用最為廣泛。多項臨牀研究及真實世界數據均證實了滅活疫苗的防護效力。國藥集團中國生物北京生物製品研究所的新冠滅活疫苗於2021年5月7日全國首個被世界衞生組織列入緊急使用清單應用於全球疫情防護。
自新冠疫苗大規模投入使用以來,接種的安全性一直備受關注。國外不斷有接種新冠疫苗後出現血小板減少及動脈/靜脈血栓形成的報道,接種者體內檢出抗血小板因子4抗體,其特點與HIT相似,研究者將其命名為「疫苗誘發免疫性血栓性血小板減少症(VITT)」。在我國廣泛使用的新冠滅活疫苗是否影響血栓相關自身抗體的產生及接種後血栓事件,是急需探索的重要問題。
研究揭示:滅活疫苗接種不增加血栓事件風險
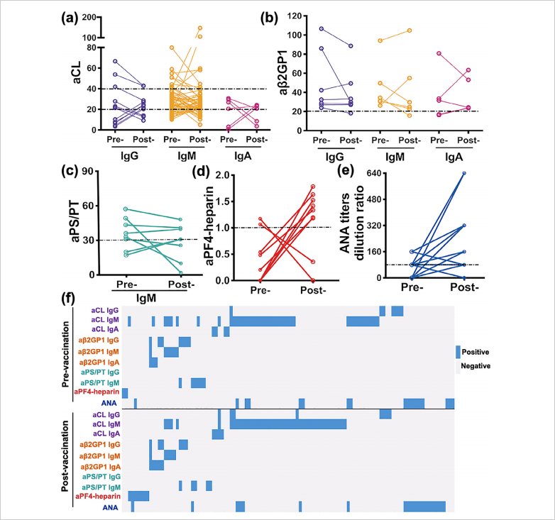
此項前瞻性研究中,接種兩劑新冠滅活疫苗(BBIBP-CorV,北京生物,兩劑間隔3周)並同意在接種前後接受外周血採集的人員被納入該研究。於第一劑接種前及第二劑接種4周後採集入組者基本信息,並進行血常規、肝腎功能、抗新冠抗體檢測,同時採集外周血樣本,分離血清,用於血栓相關自身抗體譜檢測。通過國際通用的試劑盒及檢測方法,檢測包括IgG/M/A aCL、IgG/M/A aβ2GP1、IgG/M aPS/PT、aPF4-heparin及ANA在內的10種抗體,並隨訪觀察血栓事件。
結果顯示:第1劑新冠滅活疫苗接種前,入組者新冠抗體陽性率為0,第二劑疫苗接種4周後,新冠抗體血清轉化率為95.81% (389/406)。自身抗體的陽性率及抗體水平在接種前後採集的樣本中沒有顯著差異。在最少8周的隨訪期內,所有入組者均未出現血栓事件及血小板減少。因此,新型冠狀病毒滅活疫苗未影響抗磷脂抗體和抗PF4-肝素抗體的水平,同時不增加血栓形成的風險。

研究內容示意圖
通過在接種前後樣本中檢測自身抗體譜,及對入組者長期隨訪,該研究成果為新冠滅活疫苗的安全性提供了理論依據,有助於樹立大眾對於新冠疫苗的信心及新冠疫苗的普及。
目前,國藥集團中國生物新冠滅活疫苗已在中國、阿聯酋、巴林、玻利維亞、塞舌爾、泰國、土庫曼斯坦、馬來西亞、秘魯等9個國家註冊上市,98個國家和地區及國際組織批准緊急使用或市場準入,100多個國家明確提出使用需求,接種人羣已覆蓋196個國別。