阿里巴巴第二財季調整後淨利潤285.2億,同比下降39%
朱八八观网dota打得最好的文娱组编辑,三国杀也不错~

(文/觀網財經 朱八八)
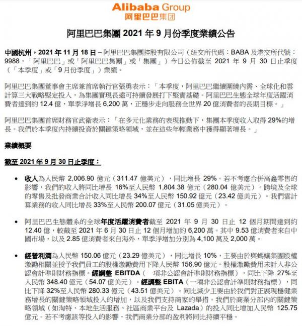
11月18日,阿里巴巴集團發佈2022財年第二季度財報。財報顯示,阿里巴巴第二財季營收2006.9億元人民幣,市場預估2061.7億元人民幣。調整後淨利潤285.2億元人民幣,同比下降39%。調整後EBITDA348.4億元人民幣,同比下降27%。雲業務收入200.1億元人民幣,市場預估192.5億元人民幣。


阿里巴巴整個生態系統年度活躍消費者數量達到12.4億,單季增長6200萬,其中9.53億消費者來自中國市場,2.85億消費者來自海外。
公司第二季度調整後息税折舊及攤銷前利潤348.4億元人民幣,同比-27%,不及市場預估401.9億元人民幣;第二季度調整後每ADS收益11.20元人民幣,不及市場預估的12.37元人民幣;第二季度經調整EBITDA利潤率17%,上年同期31%。第三季度Non-GAAP下經調整後淨利潤285.2億元人民幣,同比減少39%。
對於利潤同比下跌,阿里表示減少主要由於公司對關鍵策略領域投入的增加,以及公司支持商家的舉措。公司於商業分部內的關鍵策略領域(如淘特、本地生活服務、社區商業平台及 Lazada)的投入同比增加125.75億元。若不考慮該等投入的影響,公司商業分部的盈利將同比持續平穩。
活躍用户方面,截至2021年9月30日, 阿里巴巴生態全球年度活躍消費者達到約12.4億,單季淨增長6200萬;其中9.53億消費者來自中國市場,2.85億消費者來自海外,單季淨增加分別為4100萬及2000萬(公司本季沒有披露中國零售市場移動月活用户數)。淘寶特價版繼續保持高速增長,單季度新增活躍用户為5000萬,年度活躍消費者(AAC)超過2.4億。
本季度,阿里巴巴集團還宣佈主動調整收入預期,預計2022財年的總收入同比增長為20%至23%,不再強調高增長,而是加註未來,強調承擔社會責任。
在隨後的財報電話會上,阿里巴巴集團董事會主席兼首席執行官張勇表示,在大環境的挑戰下,公司沒有放緩在開拓新用户方面的持續努力,“我們仍然以服務全球20億消費者為長期戰略目標,並且有信心完成在本財年末國內的年度活躍消費者達到10億的目標”,“阿里巴巴將繼續在內需,全球化和雲計算大數據的三大戰略下為未來而投資”。

財報發佈後,阿里巴巴美股盤前跳水,現跌超6%。
本文系觀察者網獨家稿件,未經授權,不得轉載。