“華爾街中國神童”汪超湧失聯,百億私募信中利停牌
周毅

【文/觀網財經 王木巨】“華爾街中國神童”、“百億私募大佬”汪超湧失聯了。
“華爾街神童”失聯,或涉嫌職務侵佔罪
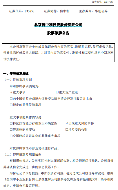
今日(12月16日),新三板掛牌公司(833858)發佈停牌公告:“根據媒體報道,公司實際控制人汪超湧失聯,相關情況尚待確認,為避免造成公司股價異常波動,於12月16日起停牌,預計將於2021年12月29日前復牌。”

公告截圖
汪超湧更為人熟知的名字是汪潮湧。公開資料顯示,現年56歲的汪潮湧15歲考入華中理工大學(現華中科技大學),19歲進入清華大學,成為經管學院第一批研究生。他在20歲的時候公派美國羅格斯大學留學,22歲MBA畢業。
在1987-1998年間,汪潮湧曾先後任職於美國摩根大通銀行、美國標準普爾、摩根士丹利,並擔任美國摩根士丹利中國區負責人,有“華爾街中國神童”之稱。據信中利官網資料,他還曾參與籌建國開行的投資銀行業務。

汪潮湧資料圖,信中利官網
汪潮湧1999年創辦的信中利,是中國最早從事風險投資和私募股權投資的機構之一。信中利2015年10月掛牌新三板。據媒體報道,截至2020年末,其在管基金36只,累計認繳規模161.25億元,在管實繳規模112.01億元。
據財聯社等國內媒體報道,汪潮湧已經失聯兩週。此外,一份網上流傳的北京市公安局朝陽分局拘留單則顯示,汪潮湧因涉嫌職務侵佔罪,11月30日被刑事拘留。

網傳圖片,信中利方面正在確認真假
據《科創板日報》今日消息,信中利內部人士對其表示,“公司層面目前未收到任何公檢法機關的相關通知,沒辦法確定汪總的狀態”、“至於網傳拘留書,公司也在和家屬確認真假。”
老牌私募屢次違規、業績慘淡
汪潮湧創辦的信中利,是中國最早從事風險投資和私募股權投資的機構之一。該公司起初開展外幣創投基金管理業務,後來又增加人民幣基金業務(2009年)。它的投資案例中包括阿斯頓馬丁、百度、搜狐、華誼兄弟、亞信科技、1藥網、郎進科技、居然之家和美年大健康等等。
不過,隨着時間推移,汪潮湧的戰績不再輝煌。
2016年,汪潮湧以16倍槓桿,收購控股惠程科技,有意將私募業務注入上市公司,但未能如願。隨後他又打起“做大資產估值,再轉手出售給上市公司”等生意。在收購哆可夢股權的過程中,更是高舉槓桿。
2016年,惠程科技和信中利等組成的贊信併購基金,以4億元拿到哆可夢22.43%的股權。2017年,惠程科技又以13.8億元現金收購哆可夢剩餘的全部股權。其中,惠程科技藉助中航信託資管計劃,融資不超過8.3億元資金,佔到收購資金的60%。
資金壓力大,加上監管政策不斷完善,信中利的問題逐漸暴露。
今年4月,北京證監局披露對信中利股權投資管理有限公司採取責令改正行政監管措施的決定。經查,北京證監局發現信中利股權投資管理有限公司存在“利用基金財產或者職務之便,為本人或者投資者以外的人牟取利益,進行利益輸送”的行為。這違反了《私募投資基金監督管理暫行辦法》的規定。

證監會網站截圖
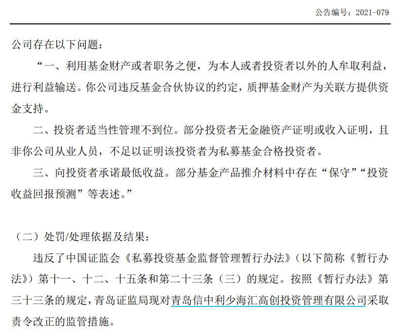
11月青島證監局表示,經查,青島信中利少海匯高創投資管理有限公司存在“利用基金財產或者職務之便,為本人或者投資者以外的人牟取利益,進行利益輸送”等一系列問題。再一次違反《私募投資基金監督管理暫行辦法》的規定。

公告截圖
此外,信中利的業績也大幅度下滑。
數據顯示,截至2021年6月30日,信中利上半年營業收入2.21億元,淨利潤-2.12億元,分別同比減少63.56%和387.36%。該公司表示,業績不佳主要是公司控股子公司惠程科技營業收入較上年同期減少,以及公司自有資金投資項目公允價值較去年年底大幅下降。

wind截圖
本文系觀察者網獨家稿件,未經授權,不得轉載。