“多虧你們攔住我,幸好沒退保!”-記泰康人壽長沙地區一次峯迴路轉的理賠案
“感謝泰康理賠!多謝你們攔住我,我差點就退保了啊!沒退保是我做的最正確的決定呀!”2021年3月8日,位於長沙赤崗衝泰禹大廈的泰康人壽長沙本部接待了一位特殊的客户--王先生,他握住工作人員的手,送上一面“風險無情泰康有愛,一諾千金理賠及時”錦旗,激動之情溢於言表。
這一切還得從一次峯迴路轉、一波三折的理賠説起……
一份想要退掉的保單
王先生於2017年投保泰康人壽泰康祥雲康順B款保障計劃,保單含意外身故、傷殘保障100萬元(具體賠付依據被保險人傷殘鑑定等級而定)。
2020年6月,王先生在鍛鍊時被人不慎擊傷右眼,導致視網膜脱落,視神經受損,右眼視力嚴重受損,在湘雅醫院住院治療,7月底出院後申請理賠。按照保險合同約定,傷殘理賠需出險180天后做傷殘鑑定後才能申請,王先生對此不理解,認為公司故意為難他,不願意繼續繳納後期的保險費,希望退保。如客户退保或不繳納後期的保費,保單則會失效,即便後期鑑定結果達到了理賠標準也無法正常理賠。為保護王先生的保險權益,泰康人壽服務人員及理賠人員與其多次詳細溝通解釋,王先生最終放棄了退保的念頭,但對於後期是否能夠理賠還是將信將疑。
一份改變對保險認識的保單
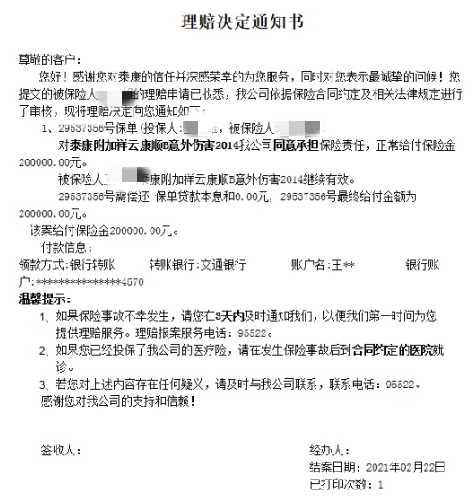
出險180天后,2021年1月25日,王先生在泰康理賠人員的陪同下在湘雅附二醫院完成了傷殘鑑定,經鑑定,王先生右眼矯正視力僅有0.02,被評定為九級傷殘,王先生於2月20日申請傷殘理賠,泰康人壽於2月22日就將20萬元的理賠款支付到賬。收到賠款後,客户第一時間致電感謝泰康人壽的保單服務人員及理賠人員,並親至泰康人壽長沙本部櫃面送錦旗。
在交談中,王先生首先對自己不理解傷殘鑑定時限規定表達了歉意,表示經過此事,自己終於認識到保險合同是十分嚴謹的法律合同;然後對公司的保單服務人員及理賠人員表示衷心的感謝:“如果不是你們勸我不要退保,要我繼續繳費,我當時一氣之下肯定會退保,也就拿不到這一筆賠款了,這筆賠款給我家庭帶來很大的幫助,解決了我以後的生活、養老問題。”王先生表示,自己買保險時將信將疑,延後受理理賠也有意見,收到理賠款後,自己完全改變了對保險的認識,真心體會到保險重要,泰康人壽是一家為客户着想的優秀的保險公司,值得信賴!

有人説,保險公司的品牌是賠出來的,此話不假。理賠是客户與保險公司之間最直接也最重要的接觸,理賠最能體現一家保險公司的服務水平。以客户為中心,泰康人壽將遵守承諾,以温情、快捷、人性化的理賠服務回饋客户的託付。