中國人壽嫩江、黑河兩公司共被罰101萬,官方通報調查結果
【環球網 記者 譚雅文】4月28日,中國人壽通報了前員工張某某網絡實名舉報事件的調查結果。
通報顯示,2月24日中國人壽對舉報事件成立調查組,通過兩個月的調查,張某某反應的嫩江支公司時任經理孫某某相關違規違紀問題部分屬實。

嫩江支公司時任經理孫某某所涉問題有三項,包括孫某某任期內,嫩江支公司在銷售年金保險產品時與銀行儲蓄產品進行對比,並承諾額外收益的問題;在銷售隊伍建設和銷售管理中存在隊伍人力不實、活動管理不嚴的問題;以及在銷售過程中存在虛列費用、套取佣金的問題。
據通報,基於以上調查結果,決定對嫩江支公司時任經理孫某某撤職處分,給予黑河分公司時任總經理黃某某撤職處分,並對黑龍江省公司及嫩江支公司6名責任人進行追責處理。
此前,銀保監會對舉報事件也進行回應。2月26日,銀保監會有關部門負責人回應稱,事件發生後,銀保監會高度重視,要求黑龍江銀保監局第一時間成立專項工作組展開調查。前期,針對舉報人反映的問題,黑龍江銀保監局黑河分局對中國人壽黑河市嫩江支公司依法進行核查,對已查實的違法違規問題依法作出了行政處罰。
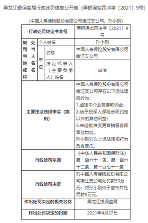
在中國人壽官方對該調查事件通報的同時,黑龍江銀保監局也披露了兩張罰單。
4月28日,據黑龍江銀保監局披露的罰單,中國人壽保險股份有限公司嫩江支公司存在虛掛中介業務套取佣金、給予投保人保險合同約定以外的其他利益、未經批准變更營銷服務部營業地址等違法違規行為,被罰50萬元。中國人壽保險股份有限公司黑河分公司存在虛列佣金及虛列費用、內控管理缺失等違法違規行為,被給予警告並處罰款51萬元。
此外,中國人壽保險股份有限公司嫩江支公司孫小剛被給予警告並處罰款**9萬元;中國人壽保險股份有限公司黑河分公司黃亞輝被給予警告並處罰款**4萬元。

