“太魯閣號”列車出軌重大事故行政報告出爐:懲處最高只到台鐵副局長,記過一次
作者:赵友平
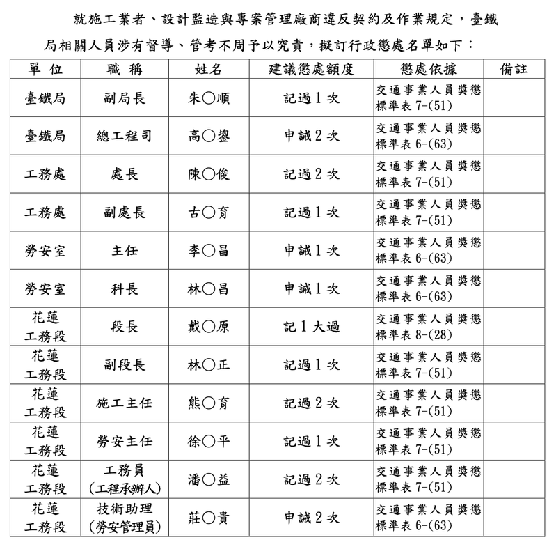
【環球網報道 記者趙友平】台灣聯合新聞網等多家台媒消息,今年4月2日台鐵“太魯閣號”408次列車撞車出軌事故造成49人死亡,台灣交通部門今(18日)晚首度公佈調查報告,稱存在施工計劃疏漏、人員管理疏漏、防護不周等五大缺失,懲處名單則與先前提出的相同,負責層級最高只到台鐵副局長朱來順,記過一次。

台灣中時新聞網報道截圖
報道稱,“太魯閣號”列車出軌意外行政調查報告5月21日就已經完成,卻遲至今天才公佈,台灣“交通部長”王國材稱,本來要等運安會8月提出完整的事故調查報告再一起公佈,但因為日前有“立委”要求公開,因此“交通部”今天先行公佈。
針對外界質疑最高懲處層級只到台鐵局副局長,王國材稱,當時台鐵局長才由“交通部次長”祁文中代理三個月,之後若運安會8月有新的調查事證出來,會再檢討懲處名單。

“太魯閣號”列車出軌事故懲處名單
台灣“交通部”稱,本次行政調查報告是針對台鐵局未落實管理及疏失相關事項,包括“施工計劃與各項文件審核與核定有疏漏”、“主辦單位督導工程不周”、“工地人員管理有疏漏”、“地人員缺乏行車安全教育訓練”、“工地防護不周全”等五大項目。

台鐵“太魯閣號”列車4月2日發生出軌事故,造成重大傷亡。中時新聞網資料圖
台灣“交通部”稱,除已責成台鐵局檢討相關人員疏失責任外,並由台鐵局加強檢討改進,包括強化工地安全管理,由台鐵局負起工地安全管理責任並加重廠商罰則等。
台灣“交通部”稱,行政調查報告所載應行檢討改進事項,除由台鐵局持續落實精進外,後續仍將在台灣運輸安全調查委員會公佈事實調查報告後,就差異部分進行必要澄清或修正,若有涉違失事項認定改變,則將重新檢討相關人員疏失責任。
對於這個處理結果,有島內網友感嘆:可憐啊,枉死的49人。↓

有網友喊出讓台灣行政機構負責人“蘇貞昌下台”。↓

有網友諷刺:哪次不是雷聲大雨點小?不用期待會有什麼公平正義。↓
