尾款人的快遞單竟是“網購理賠類”詐騙幫兇之一!
【環球網綜述報道】 據中國互聯網協會網站消息,為保護個人信息權益、規範個人信息處理活動、促進個人信息合理利用,《中華人民共 和國個人信息保護法》於2021年11月1日起施行。
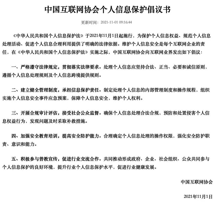
中國互聯網協會還向互聯網業界發出倡議。倡議包括:嚴格遵守法律規定,處理個人信息應堅持合法、正當、必要和誠信原則,遵循個人信息處理規則及個人信息跨境提供規則。制定處理個人信息的內部管理制度,組織實施個人信息安全事件應急預案;確保個人信息處理合法合規,預防和處置侵害個人信息權益行為,發現問題及時採取補救措施;合理確定個人信息處理的操作權限,強化安全防護職責、意識和能力;積極參與普教宣傳,促進行業交流合作。共同推動形成政府、企業、社會組織、公眾共同參與個人信息保護的良好環境。
據悉,個人信息泄露往往是引發電信詐騙的關鍵,而每年雙十一前後,也是詐騙高峯。在近日浙江寧波偵破的非法獲取倒賣快遞面單信息的案件中,查貨快遞面單照片2萬餘張。據瞭解,這些被泄露的“個人信息”大多被詐騙分子利用進行“網購理賠類”的精準詐騙。
不僅如此,詐騙分子會在獲取個人快遞信息後,冒充“電商客服”或“快遞員”,使用的詐騙手法包括“發送退貨鏈接,騙取銀行賬號信息”、“快遞遺失,商家理賠”、“商品有問題,聯繫退款”等幾類。
