河南一地發公告:檢出陽性!緊急封存!
日前,開封市城鄉一體化示範區發佈公告,查找12月7日~10日購買永輝超市(黃河大街店)涉疫紅心火龍果人員。
原文如下:
查找:12月7日~10日 購買永輝超市(黃河大街店) 涉疫紅心火龍果人員
2021年12月22日,開封市城鄉一體化示範區疫情防控指揮部接相關信息:廈門市市場監管局接福建省進口冷鏈食品疫情防控工作專班通報,稱湖北省漢川市、應城市發現一批越南進口紅心火龍果部分貨品及外包裝檢查陽性。 經核查,該批次涉疫產品入境後於12月7日凌晨到鄭州市中牟縣萬邦國際物流園,共計到貨2278件,經核酸檢測抽檢50件,結果全部呈陰性。 我區黃河大街星光天地負一樓永輝超市12月7日在中牟縣萬邦國際物流園購進3件共計60斤,12月8日購進4件共計80斤。於12月7日16時-10日全部售空, 目前該超市內無涉疫批次紅心火龍果 。該超市環境已進行了消殺,相關接觸人員已進行了管控。 為做好疫情防控,保障羣眾健康,現就有關事項提醒如下:
一、凡12月7日16時-12月10日在星光天地負一樓永輝超市水果區購買(接觸、食用)該批次涉疫進口紅心火龍果的人員,第一時間向所在村(社區)或單位主動報備,並按照要求做好核酸檢測、健康申報、健康監測等相應管控措施。 如有隱瞞不報,造成疫情傳播等嚴重後果,將依法追究相關人員責任。
若出現發熱、咳嗽、腹瀉等症狀,請做好個人防護,及時到定點發熱門診就診,就診途中避免乘坐公共交通工具。
二、請廣大市民不要恐慌,不信謠、不傳謠,養成勤洗手、戴口罩、常通風、少聚集、一米線等良好習慣,自覺遵守各項防控要求。
城鄉一體化示範區疫情防控指揮部:19103781138
金耀街道辦事處:23858680
城西街道辦事處:23932979
梁苑街道辦事處:22028004
新城街道辦事處:23866986
宋城街道辦事處:23852632
水稻鄉政府:22309011 22327697
杏花營街道辦事處:22303826
杏花營農場:23125282
城鄉一體化示範區疾控中心:23853201
開封市城鄉一體化示範區
新冠肺炎疫情防控指揮部辦公室
2021年12月23日
進口龍眼水果樣本核酸檢出陽性
據央視新聞報道,2021年12月24日,寧夏銀川市對進口水果進行例行核酸檢測時,檢出2份樣本(龍眼果皮及其外包裝) 新冠病毒核酸陽性。該批貨物已有部分出售,目前已對剩餘貨物進行了封存,對該批貨物的直接接觸者、直接接觸者的接觸者落實管控措施,對相關場所和車輛進行消毒消殺。
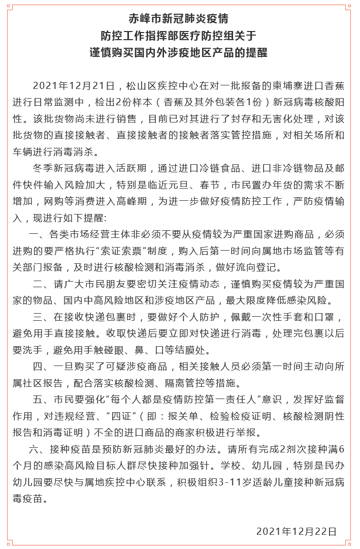
進口香蕉及其外包裝檢出陽性
12月22日,內蒙古赤峯市新冠肺炎疫情防控工作指揮部醫療防控組發佈關於謹慎購買國內外涉疫地區產品的提醒。 2021年12月21日,內蒙古赤峯市松山區疾控中心在對一批報備的柬埔寨進口香蕉進行日常監測中,檢出2份樣本(香蕉及其外包裝各1份) 新冠病毒核酸陽性。
該批貨物尚未進行銷售,目前已對其進行了封存和無害化處理,對該批貨物的直接接觸者、直接接觸者的接觸者落實管控措施,對相關場所和車輛進行消毒消殺。
具體如下

海關總署對印度1家企業採取緊急預防性措施

據海關總署網站12月23日消息,因從進口自印度1批次凍帶魚的1個外包裝樣本和1個內包裝樣本中檢出新冠病毒核酸陽性,按照海關總署公告2020年第103號的規定,全國海關自即日起暫停接受印度水產品生產企業M/s. ESSEX MARINE PVT. LTD.(註冊編號為1315)的產品進口申報1周。
海關總署對越南2家企業採取緊急預防性措施

據海關總署網站12月21日消息,因從進口自越南1批次凍巴沙魚柳的1個外包裝樣本中檢出新冠病毒核酸陽性,1批次凍魷魚乾的1個外包裝樣本中檢出新冠病毒核酸陽性,按照海關總署公告2020年第103號的規定,全國海關自即日起暫停接受越南水產品生產企業I.D.I INTERNATIONAL DEVELOPMENT AND INVESTMENT CORPORATION(註冊編號為DL 479)和Branch of Blue Sea Agriculture & Seafoods Processing Limited Company in Binh Thuan (BLUE SEA CO., LTD)(註冊編號為HK 780)的產品進口申報1周。
進口冷鏈食品
再敲警鐘
我們一定要嚴防嚴控,作好防護
來源:鶴壁融媒、開封日報