平台合規觀察 | 互聯網平台合規監管2021年度盤點【走出去智庫】_風聞
走出去智库-走出去智库官方账号-2022-01-11 19:44

走出去智庫觀察
2021年,針對互聯網行業涉及的個人信息保護、“二選一”、跨境數據安全等方面的法律法規陸續出台,同時相關部委也出台了一系列部門規章、政策性文件和國家標準,可以預見未來針對互聯網行業的監管將常態化、精細化。
走出去智庫(CGGT)特約法律專家、中倫律師事務所顧問賈申指出,2021年針對互聯網平台企業的立法和執法行動明顯增多,力度和頻率顯著增加,當前和未來互聯網平台領域的執法呈現出多部門聯動、多法律領域並重的趨勢,互聯網平台企業的大合規時代已經到來。在此背景下,完善企業合規管理機制能有效防控合規風險,適應外部監管措施以及相關法律法規的變化,將成為企業治理的重要一環。****
今天,走出去智庫(CGGT)刊發中倫律師事務所餘昕剛、李瑞、侯彰慧、賈申等盤點2021年互聯網平台合規監管的文章,供關注平台合規管理********的讀者參閲。****
要 點
CGGT,CHINA GOING GLOBAL THINKTANK
1、針對互聯網平台,監管部門關注的合規領域可概括為七大方面**,分別是反壟斷合規、個人信息保護和數據安全、反不正當競爭、廣告合規、產品質量和消費者權益保護、價格行為規範和知識產權保護**。****
****2、****2021年,市場監管總局在全國範圍內開展重點領域反不正當競爭執法專項整治,加大網絡不正當競爭行為監管力度,嚴厲打擊組織專業團隊、利用網絡軟文、網絡紅人、知名博主、直播帶貨等方式進行“刷單炒信”、虛假宣傳等不正當競爭行為。
3、定期委託第三方獨立機構開展關於主體合規情況的外部審計,定期就平台的內容審核系統、廣告定向推薦系統、內容推薦與分發系統進行內部合規風險評估,並採取相關風險防控措施。
正 文
CGGT,CHINA GOING GLOBAL THINKTANK
文/餘昕剛 李瑞 侯彰慧 賈申吳亦維
餘樂 許聿寧
中倫律師事務所********一、2021年互聯網平台監管立法和執法動態盤點
新年伊始,回顧2021,針對互聯網平台企業的立法和執法行動明顯增多,力度和頻率顯著增加,對互聯網平台企業的全面合規要求凸顯。2021年4月13日,國家市場監管總局會同國家網信辦和税務總局要求34家互聯網平台企業自查整改****[1],執法重點從反壟斷合規延伸到不正當競爭、消費者保護、價格行為、知識產權保護、數據保護、税務等日常經營行為中可能涉及到的方方面面。同一時期,中央各部門還針對部分重點行業(例如交通運輸行業[2]、“共享消費”領域[3]****等)中的新業態平台公司進行聯合約談或召開行政指導會。10月29日,國家市場監管總局在總結前期執法經驗的基礎上,發佈了《互聯網平台分類分級指南(徵求意見稿)》和《互聯網平台落實主體責任指南(徵求意見稿)》,將互聯網平台按體量劃分為三等級、按功能劃分為六大類,對於超級平台提出了包括開放生態、數據管理、風險防控、內部治理等多方面的合規要求。
· 反壟斷方面,2020年12月11日,中共中央政治局會議首次提出“強化反壟斷和防止資本無序擴張”,並在隨後的中央經濟工作會上再度重申,引起市場高度關注。2021年2月7日,《國務院反壟斷委員會關於平台經濟領域的反壟斷指南》(《平台反壟斷指南》)正式發佈,明確了對平台經濟開展反壟斷監管的原則;數十個互聯網領域的投資併購交易因未依法進行反壟斷申報而被查處;國家市場監管總局於4月10日和10月8日分別對兩家互聯網平台公司的“二選一”行為開出182億元和34億元的鉅額罰單。
· 數據安全方面,伴隨着《網絡安全法》《數據安全法》和《個人信息保護法》逐一落地實施,國家對網絡安全和數據安全加大集中整治力度,為互聯網公司切實加強個人信息保護、重視網絡數據安全敲響了警鐘。7月10日,國家網信辦下架多款交通出行領域移動應用,隨後會同多個政府部門對涉事企業聯合開展網絡安全審查;11月14日,國家網信辦公佈《網絡數據安全管理條例(徵求意見稿)》,對網絡數據安全管理進行了全面、縝密的規範。
· 廣告內容方面,雖有2016年頒佈並實施的《互聯網廣告管理暫行辦法》珠玉在前,面對互聯網廣告在廣告形式、經營模式、投放方式等方面的發展變化,市場監管總局於2021年11月26日頒佈的《互聯網廣告管理辦法(徵求意見稿)》,進一步回應新媒體、自媒體時代下互聯網廣告所具有的多樣性、多元性和廣泛性。
綜上立法和執法動態,當前和未來互聯網平台領域的執法呈現出多部門聯動、多法律領域並重的趨勢,互聯網平台企業的大合規時代已經到來。本文將對互聯網企業重點合規領域進行概要梳理,並對互聯網企業的合規體系建設提出初步建議。
二、互聯網平台合規重點領域義務清單
根據筆者協助互聯網平台企業進行合規整改的經驗,針對互聯網平台,監管部門關注的合規領域可概括為七大方面,分別是****反壟斷合規、個人信息保護和數據安全、反不正當競爭、廣告合規、產品質量和消費者權益保護、價格行為規範和知識產權保護,****具體介紹如下。
(一)反壟斷合規
“反壟斷”是互聯網行業在2020年至2021年的熱詞。2020年11月6日,國家市場監管總局、國家網信辦、税務總局聯合召開規範線上經濟秩序行政指導會,明確指出“不得濫用市場優勢地位排除限制競爭,不得實施濫用市場支配地位、壟斷協議和違法進行經營者集中等行為”[4],自此拉開了國家針對互聯網平台企業反壟斷合規監管的大幕。
國際上對互聯網行業的反壟斷監管也不斷加強。2020年12月15日,歐盟委員會公佈《數字市場法案》[5]和《數字服務法案》兩項立法提案,意在明確數字服務提供者的責任並遏制大型網絡平台的惡性競爭行為。2021年4月6日,英國政府在其競爭及市場管理局(CMA)之下正式設立數字市場部門(Digital Markets Unit),負責監管大型互聯網科技企業[6]。與此同時,作為科技巨頭搖籃的美國對互聯網平台監管的政策風向也發生了180度大轉彎,從寬鬆的審慎監管走向對臉書等平台巨頭的全面控訴,併發布了《平台競爭和機會法案(Platform Competition and Opportunity Act)》等多項立法提案。
在此全球背景下,基於中國《反壟斷法》《電子商務法》《網絡交易監督管理辦法》《平台反壟斷指南》等法律法規和政策性文件,筆者將互聯網平台的境內反壟斷合規要求簡要總結如下:

點擊可查看大圖
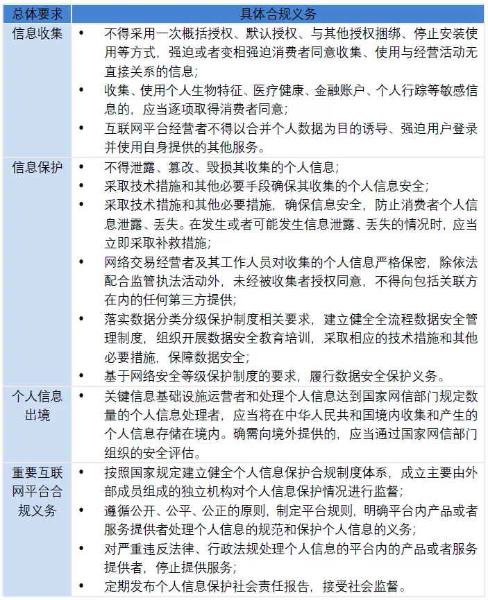
(二)個人信息保護和數據安全
在互聯網經濟時代,數據是國家的基礎性戰略資源之一。當前,個人信息保護和數據安全成為國家監管的重點領域,立法、執法和司法協同發力,織密個人信息和數據安全的“法治防護網”。基於《網絡安全法》《數據安全法》《個人信息保護法》《網絡交易監督管理辦法》和近日最新出台的《網絡安全審查辦法》等法律法規,筆者將對互聯網平台的個人信息保護和數據安全合規要求概要總結如下:

點擊可查看大圖
(三)反不正當競爭
2021年,市場監管總局在全國範圍內開展重點領域反不正當競爭執法專項整治,加大網絡不正當競爭行為監管力度,嚴厲打擊組織專業團隊、利用網絡軟文、網絡紅人、知名博主、直播帶貨等方式進行“刷單炒信”、虛假宣傳等不正當競爭行為。反不正當競爭法頒佈以來,全國各級市場監管部門共查處各類不正當競爭案件75.36萬件,罰沒金額119.29億元。[8]
基於《反不正當競爭法》《網絡交易監督管理辦法》《禁止網絡不正當競爭行為規定(公開徵求意見稿)》等法律法規,筆者將針對互聯網平台的反不正當競爭合規要求總結如下:

點擊可查看大圖
(四)廣告合規
互聯網企業利用互聯網從事廣告活動,主要有橫幅、文本鏈接、電子郵件廣告、贊助以及彈出等形式,互聯網日益成為商品生產經營者投放廣告的重要渠道。長期以來,互聯網廣告執法活動比較活躍。例如,2018年全國市場監管部門共查處違法互聯網廣告案件23102件,罰沒金額33451萬元,分別佔廣告案件總數的55.9%、罰沒款總額的44.1%。查辦互聯網廣告違法案件數量同比增長55%,罰沒款同比增長37.4%。[9]
在對互聯網廣告執法從嚴和監管強化的背景下,廣告合規成為互聯網平台企業合規體系中的重要一環,主要涉及的法律有:《廣告法》《互聯網廣告管理辦法(公開徵求意見稿)》《反不正當競爭法》等。筆者根據相關規定整理出下列主要廣告合規要求:

點擊可查看大圖
(五)產品質量與消費者權益保護
2016年10月19日,原工商總局出台《關於加強互聯網領域消費者權益保護工作的意見》,針對以電子商務為主要內容的互聯網經濟開展網絡消費維權重點領域監管執法,切實強化網絡交易商品質量監管並依法保護互聯網領域消費者的合法權益。2020年10月19日市場監管總局印發 《2020網絡市場監管專項行動(網劍行動)方案》,強調依法查處其他網絡交易違法行為,嚴厲打擊網上哄抬價格、價格欺詐等價格違法行為,依法查處以格式條款等方式約定消費者支付價款後合同不成立、不履行七日無理由退貨義務等侵害消費者權益行為,保護消費者合法權益。
在產品質量與消費者保護合規要求方面,主要涉及的法律文件有:《消費者權益保護法》《產品質量法》《電子商務法》《網絡交易監督管理辦法》《侵害消費者權益行為處罰辦法》等。筆者根據相關規定整理出下列主要合規要求:

點擊可查看大圖
(六)價格行為規範
2020年12月24日,國家市場監管總局對天貓等三家網絡消費平台分別處以50萬元人民幣罰款的行政處罰****[10],其中涉及先提價後打折、虛假促銷、誘導交易等不正當價格行為。2021年初,國家市場監管總局對五家社區團購企業不正當價格行為作出行政處罰[11]****,其中涉及“為了排擠競爭對手或者獨佔市場,以低於成本的價格傾銷”“利用虛假的或者使人誤解的價格手段,誘騙消費者與其進行交易”等價格違法行為。
價格領域主要涉及的法律文件有:《價格法》《價格違法行為行政處罰規定》《制止牟取暴利的暫行規定》等,筆者據此整理出下列主要合規要求:

點擊可查看大圖
(七)知識產權保護
2018年,知識產權局關印發《“互聯網+”知識產權保護工作方案》,擬建立侵權假冒線索檢測啓動與推送機制、智能檢測與人工判斷銜接機制、涉外侵權假冒相關信息分析處理機制以及標識電子化管理機制。2020年,市場監管部門開展知識產權執法行動****[12],其中針對互聯網領域嚴厲打擊商標侵權、假冒專利等違法行為。2021年3月3日,國家知識產權局印發《2021年全國知識產權行政保護工作方案》[13]****,加強線上侵權假冒行為治理,加大對平台內經營者知識產權授權信息抽查檢查的力度。
基於《電子商務法》《關於強化知識產權保護的意見》《電子商務平台知識產權保護管理》等法律法規和標準文件,筆者整理出下列主要合規要求:

點擊可查看大圖
三、對互聯網平台合規管理的建議
2022年鐘聲已經敲響,互聯網平台合規管理常態化和法制化將成為主題詞。2022開年之際,網信辦同時出台《網絡安全審查辦法》和《互聯網信息服務算法推薦管理規定》,對互聯網平台的運營提出全新要求。在此背景下,完善企業合規管理機制能有效防控合規風險,適應外部監管措施以及相關法律法規的變化,將成為企業治理的重要一環。為此,我們建議互聯網平台企業採取如下合規措施,為平台的健康有序和快速發展保駕護航:
· 設置平台合規管理部門,建立科學完備的合規管理制度,發佈企業合規準則,完善合規諮詢、合規檢查、合規彙報、合規考核等內部機制和合規管理體系,明確合規管理要求和流程;
· 根據各方面合規要求,梳理形成產品合規義務清單和企業合規地圖,將合規控制點嵌入業務流程,進行自動化控制;
· 強化平台內部生態治理,不斷完善服務協議、平台運營、資質管理、流量分配等交易規則,客觀中立設定搜索、排序等算法,公平公正使用數據資源,依法保護個人信息和隱私,切實提高平台治理規則的公開性和透明度,防止藉助技術優勢,通過算法設定、規則制定等侵害各方用户權益;
· 完善自動化初篩、人工複檢、日常巡檢並定期向監管部門報告的內容合規審核與管控機制,確保平台內容的合規性;
· 建立消費者、平台用户、社會專家對平台企業的外部評價機制,自覺接受社會監督,不斷完善平台內部治理規則;
· 定期委託第三方獨立機構開展關於主體合規情況的外部審計,定期就平台的內容審核系統、廣告定向推薦系統、內容推薦與分發系統進行內部合規風險評估,並採取相關風險防控措施;
· 對平台內經營者管理、平台內容管理、平台交易管理等事項進行記錄存檔,並確保信息的完整性、保密性、可用性,以供內部核查或向監管部門報告平台運營合規情況;
· 定期開展公司高管和工作人員合規系統培訓,制訂合規事件應急預案,進一步增強合規意識,提升合規能力。
來源:中倫視界