大廠搶奪冬奧會“第二賽場”_風聞
螳螂观察-左拎新消费、右扯新商业,横批未来科技;2022-02-24 11:29

文|螳螂觀察
作者|陳小江
剛剛結束,就開始懷念了。
在“北京冬奧會閉幕式”相關話題下,很多中國網友這樣吐露心聲。在快手上,跟冬奧會閉幕式相關的很多話題,也迅速飆升至最熱。
北京冬奧會有多火?拋開持續霸榜各類網絡平台的熱搜不提,在開幕式前30天,其搜索熱度日均值就比上屆冬奧會高出558%,並超過2008年北京奧運會後的歷屆夏奧會。到2月10日,奧林匹克轉播服務公司(OBS)首席執行官伊阿尼斯·埃克薩科斯就表示,北京冬奧會,已成為迄今收視率最高的一屆冬奧會。
史上最熱的冬奧會,也造就了史上最大流量盛宴之一,成了互聯網大廠在2022年開年流量爭奪的一場大戰。
一、搶奪冬奧會“第二賽場”,互聯網大廠“兵分兩路”
如果説奧運健兒的同場競技,是北京冬奧會的“第一賽場”,那麼圍繞冬奧會賽事、內容的傳播和互動玩法等,則成為本屆冬奧會的“第二賽場”。
在這個隱形賽場上,各大互聯網大廠紛紛開出“冬奧會專區”爭相競逐,成為助推冬奧會成為史上頂流的關鍵一環。而回顧各大互聯網平台的“冬奧會玩法”,雖然玩法各異,但也有一些共同趨勢。
**首先,視頻化趨勢明顯,長、短視頻平台成本屆冬奧會“全民觀看”的互聯網主陣地,短視頻更受用户青睞。**擁有這屆冬奧會版權的除央視和三大電視頻道外,還有網絡端的快手、騰訊和咪咕,三者都是“視頻型選手”,包括身處長、短視頻第一梯隊的騰訊和快手。據易觀分析用户調研數據顯示,超60%的用户偏好從短視頻平台獲取冬奧會信息,今年更被稱為“奧運短視頻元年”。

**其次,互動性明顯提升明顯,在賽事之外,全民可參與性變高,衍生內容更豐富。**像在快手上,想看熱點,有華少每日播報的賽事動態節目《冰雪快報》;想了解冬奧運動員賽場內外,有冬奧訪談類節目《冰雪英雄》;想看綜藝可以刷《冰雪隊隊碰》和《年味冰雪季》等;想自己上,還可以參加專業賽事短視頻挑戰賽和話題。此外,快手為冬奧會準備的超30款魔法表情和超30種熱門玩法,讓短視頻天生的“全民可參與性”,在冬奧會上再次發揮得淋漓盡致。
跟運動員參與奧運賽事要獲得“入門券”一樣,參與冬奧會內容傳播,“版權”也成為能否傳播直接賽事內容的“入門券”。
北京冬奧會開始前,央視國際網絡有限公司訴北京微播視界科技有限公司、上海二三四五網絡科技有限公司著作權侵權案於1月12日達成部分調解(微播視界為抖音開發運營方,在該案中被訴上線大量2020東京奧運會賽事節目動圖和短視頻)。
這相當於給各大平台打了“預防針”——無版權的第三方平台,在冬奧會期間不能“白嫖”直接賽事內容。基於版權有無,互聯網大廠也是“兵分兩路”,沒版權的微博、抖音、B站等只能在賽事資訊、二創內容等上面做文章,而有版權的快手、騰訊等互聯網大廠則全面出擊,即使是後兩者,在具體玩法上也大相徑庭。
**其中,快手的“全”在於佈局全、內容全。**作為國內主流短視頻平台,得益於短視頻“短平快”的特點,從預熱期到比賽期,快手的冬奧會內容,無疑是諸多平台中種類最全的一個。
在快手上,我們既能看到賽事內容這道冬奧會“主菜”,也能看到快手特色達人在站內二創的UGC內容,還有被人民日報點讚的冬奧系列自制短片《二十》、播放量超一億的手翻紙水墨風短片《破繭》等內容,涵蓋賽事直接和間接相關的各個維度。
最典型的,如涵蓋明星、專業媒體機構、運動員、快手達人、冬奧志願者等不同領域內容創作者的快手“冬奧百人大咖團”,通過短視頻和直播形式,從不同視角出發講述冬奧會每一個切面。而各類短視頻合集,則能讓網友能像追劇一樣追冬奧會。
此外,不同領域、不同類型的運動員們相繼出現在了快手,任子威、範可新、韓聰、隋文靜、齊廣璞、金博洋、閆文港、英如鏑、韓天宇、陳虹伊、安賢洙等均在其列。在結束所有比賽後,任子威、範可新、韓聰隋文靜等運動員們開始了在快手的更新和直播之路。任子威除了在直播間與安賢洙、華少等連麥外,還首次嘗試拍攝vlog,不僅帶快手老鐵體驗了冰墩墩有多難搶,分享了奧運村美髮首秀。隋文靜冰場演唱《如願》,讓網友直呼是隱藏麥霸。
**騰訊的全,則在於更全面的觸達形式。**其能從騰訊視頻、騰訊體育、騰訊新聞、以及微信QQ等全面觸達用户,涵蓋門户網站、社交平台和長視頻平台等不同路徑。
在內容上,與快手將短視頻“短平快”的特點發揮到極致不同,騰訊在長視頻上獨樹一幟。以騰訊視頻為例,冬奧期間,除提供全場次賽事轉播外,騰訊視頻還提供了40多檔奧運節目,包括熱度很高的《谷愛凌:我,18》和《了不起的冠軍》、《熱雪浪》等紀錄片和綜藝節目。
此外,藉助冬奧會的東風,從去年底到今年年初,騰訊視頻還先後上線了與冬奧題材相關的《陪你逐風飛翔》、《超越》等視頻內容,獲得了不少熱度。
相比而言,沒有冬奧會版權的微博、B站、抖音等在內容發揮空間上則會相對受限,更多是從賽事資訊、賽事解讀、二次內容創作等方面發力,試圖分得一杯羹。如微博的熱搜、B站的運動員Vlog等,這也是人們瞭解冬奧會的另一個入口。
二、追冬奧會的互聯網大廠,到底在追什麼?
不管是斥資買版權的快手、騰訊、咪咕,還是借勢做內容的微博、B站、抖音、百度等,追冬奧會的互聯網大廠,本質上都在追流量及其背後的用户,具體表現在兩方面:
**第一,“稀缺性”帶來的“差異性”。**在極度扁平化的互聯網,獲得流量的關鍵,是製造內容的“差異性”,從而獲得增長性。不管是長視頻的獨播劇,還是短視頻招攬各類特色達人創作首發內容,本質就在於此。
但是,強行製造差異性不易,這也是內容同質化日趨嚴重的原因。如果擁有“差異化資源”,難度將大大下降。本土奧運會作為極度稀缺的資源,如能加以利用,打造差異化內容的效率將大大提升。這也是快手、咪咕和騰訊繼拿下東京奧運會版權,再度拿下北京冬奧會版權的原因,因為嚐到了甜頭。
據快手官方透露,冬奧期間,快手相關端內外奧運相關作品及話題視頻總播放量達到1544.8億。其中,冬奧點播間播放量達79.4億,快手自制節目《冰雪英雄》、《冰雪快報》、《二十》、《冰雪隊隊碰》、《年味冰雪季》等也帶來了42.5億的總播放量,全民冬奧打CALL視頻總播放量708億。此外,冬奧期間,快手的股價不斷拉昇,也其中一個佐證。
**第二,“引爆點”帶來的“爆破力”。**近年來,隨着網絡內容安全監管加嚴,娛樂明星、網紅等熱度有所下降,體育明星的熱度逐漸上升,體育內容,也成了短視頻等內容平台發力的一個重點。
跟國家希望借冬奧會帶動冰雪產業一樣,內容平台則希望借重大賽事為垂類體育內容建設加速,從而擊穿和搶佔用户心智。冬奧會就像一個“引爆點”,是平台引爆體育內容、培育體育內容創作者和吸引用户的“破冰”之旅的關鍵一環,也是一場持久戰。
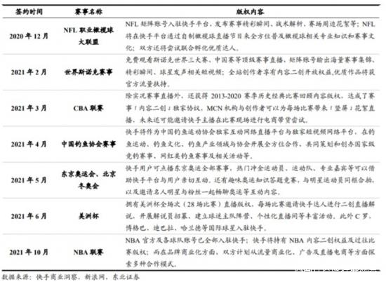
而無論快手、騰訊,其實在體育內容上佈局已久。除了雙奧之外,快手還拿下了一系列體育賽事的版權。如今在快手上刷NBA、CBA、NFL、斯諾克世錦賽、美洲盃等已成為常態,快手體育也已覆蓋40+體育類別,帶來日均流量超過15億,創作者粉絲總量超過4億,體育生態也成為快手生態的重要增長極。近日,快手體育宣佈與歐足聯達成版權合作,成為本賽季(2021/2022賽季)UEFA歐冠聯賽(歐冠)官方直播及短視頻平台,同時獲得歐冠聯賽直播以及短視頻二次創作(後文稱二創)的授權。

總的來看,萬億體育產業作為一個長坡厚雪的賽道,在消費升級和政策紅利下,體育內容行業必將不斷爆發,這也意味新的流量、用户和商業化機會,成為各大平台都不願意錯過的“卡位”戰。從這個角度來看,手握版權的快手,也借北京冬奧會,在體育內容持久戰中,又一次搶得先機。
三、奧運短視頻元年,萬億體育產業迎來“加速跑”
冬奧會不僅對平台是機遇,對中國體育產業來説也是重大機遇,尤其是藉助短視頻這一新載體,將讓體育內容服務和產業發展大大提速。相比以往,短視頻平台的優勢主要體現在兩方面:
首先在內容傳播層面,“短平快”的短視頻內容,更契合當下年輕人碎片化內容消費需求,降低了網友參與門檻。以冬奧會為契機,用户通過短視頻平台參與體育賽事的習慣將加速形成。
更重要的是在商業化層面,相比圖文和長視頻平台,短視頻平台能為體育內容產業帶來更大商業化空間,以及更良性的商業生態。快手就是個例子。
一方面,作為一個龐大、複雜和新生的“數字市井”生態,快手已經與眾多品牌實現了“品效銷三合一”共建,幫助品牌實現了從內容營銷、用户運營、私域搭建到產品銷售的營銷閉環。但短視頻作為近年來快速崛起的新形態,尚有很多品牌沒有“嚐鮮”。
藉助CNY、冬奧會這種高認知度的大IP,快手能降低圍觀品牌和暫未合作品牌的溝通門檻,加速進行“第一次親密接觸”,獲得新的合作契機。
比方説,在此次冬奧會項目上,快手與20餘家品牌或平台取得合作,與東京奧運會合作項目基本持平,其中不乏一些首次合作的品牌。而合作品牌涵蓋眾多品類,既包括中國移動這樣的通訊品牌,也有豐田中國、領克汽車這樣的汽車品牌,還有美團、趕集網、淘菜菜、餓了麼等平台品牌,以及安踏、寶潔、加多寶、清揚、勁酒、士力架等消費品牌。而每一類品牌合作的搭建,就是一種新嘗試,為平台後續與同類品牌合作提供了樣板。
另一方面,也是快手作為品牌內容營銷超級載體一次難得的“全民亮相”機會,成為撬動品牌廣告主的新利器。
冬奧會作為全民參與、全民關注、高流量的超級場域,除了流量價值之外,它更是一個品牌營銷的絕佳載體和場景,這對更看中品牌理念傳遞、品牌故事講述的品牌類廣告主而言,是一次差異化營銷的“良機”。
而藉助這類載體和場景營銷,也是快手商業化的重頭戲。在快手商業化2021年發佈的百餘項內容營銷招商項目中,就包括體育、娛樂綜藝、短劇和電商營銷等諸多場景,通過超Nice大會、嶽努力越幸運、東京奧運會、北京冬奧會等載體,品牌與快手進行個性化和差異化內容共建,也成為品牌長效建設的一環。
按照《“十四五”體育發展規劃》,到2025年,我國體育產業總規模達到5萬億元,居民體育消費總規模超過2.8萬億元。這意味着我國體育產業正在快速上升,未來增長空間很大。而以奧運短視頻元年和北京冬奧會為契機,“短視頻+體育”無論在內容創新,還是在商業化拓展上,快手們也在助推萬億體育產業迎來“加速跑”。北京冬奧會的落幕,也是中國體育產業加速跑的另一個新起點。
*本文圖片均來源於網絡
歡迎來到財經愛好者聚集地,同好共同交流請添加微信:Tanglangcj
此內容為【螳螂觀察】原創,
僅代表個人觀點,未經授權,任何人不得以任何方式使用,包括轉載、摘編、複製或建立鏡像。
部分圖片來自網絡,且未核實版權歸屬,不作為商業用途,如有侵犯,請作者與我們聯繫。
螳螂觀察(微信ID:TanglangFin):
•泛財經新媒體。
•微信十萬+曝文《“維密秀”被誰殺死了?》等的創作者;
•重點關注:新商業(含直播、短視頻等大文娛)、新營銷、新消費(含新零售)、上市公司、新金融(含金融科技)、區塊鏈等領域。