張文宏:“消除對病毒的恐懼是我們要走出的第一步”_風聞
雷斯林-雷斯林官方账号-2022-03-14 09:26
作者: 雷斯林 公眾號:為你寫一個故事 / raistlin2017
昨天凌晨,張文宏醫生在微博上發佈長文,解讀這一輪在上海在全國爆發的疫情:

很多人可能看到這就覺得他要鼓吹病毒無害,然後就開始罵了。

但如果你高抬貴鍵盤,接着往下看,會發現他其實是想説即使新冠病毒至今已經變異出許多不同毒株,但從最後統計出的結果來看,疫苗依然非常有用。
打不打疫苗之間,有23倍的死亡率差別。

要想戰勝新冠,消除恐懼是我們要走出的第一步,只有消除恐懼,我們才可能做出下一步選擇。
“接種疫苗有效”、“接種疫苗可以有效防止重症感染”——説這些不代表鼓吹躺平,而是在説能幫助普通人消除恐懼的科學事實。
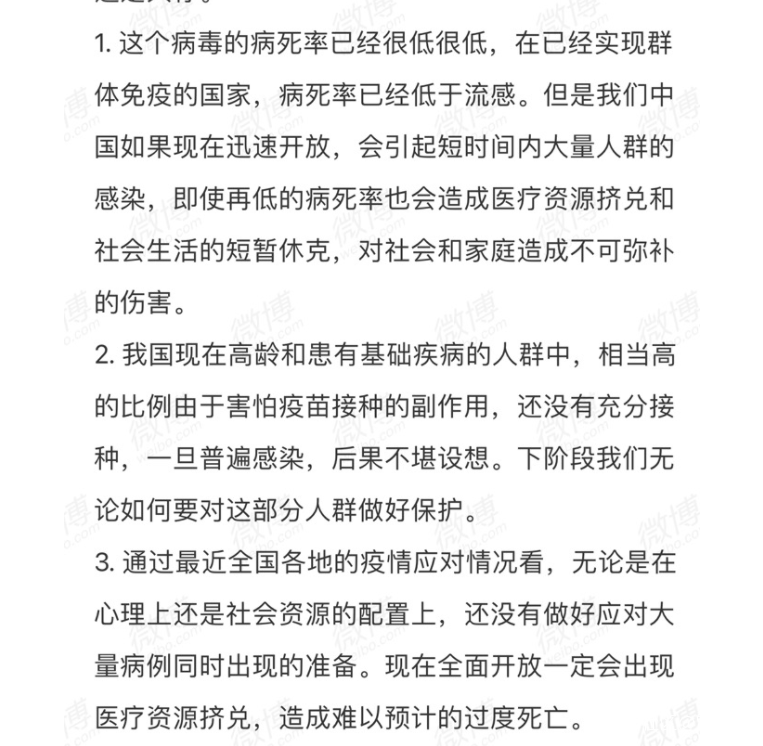
而在後面,張文宏也表示所謂躺平並不適合當今狀態的中國。因為奧密克戎的高傳染性,如果短期出現大量病例,會造成醫療資源擠兑:

國外有統計説如果任由奧密克戎傳染,最嚴重的情況會有超過10%的國民感染上,任何一個國家都不可能同時收治這麼多病人。如果遠超醫院收治能力上限的人湧入醫院,會讓更需要治療的人得不到醫治,造成不可估量的後果。
同時,國外的低死亡率,一部分原因在於他們在此前的新冠疫情中已經死了很多人了。而我們國家有不少老年人還沒接種過疫苗,也沒經歷過此前疫情的“篩選”,一旦感染,後果不堪設想:

所以,我們不可能在現在就説要解除疫情限制。
評論區很多人説,現在他們怕的都不是得病了,而是無休止的隔離。

這固然是他們沒得病“站着説話不腰疼”,如果國家完全放開讓他們感染了,估計這些人又會説國家不管他們死活。
但現在某些地方有一例就全員核酸,有三例就停課停工,超過十例就封城的高強度防疫舉措也確實不可能一直持續下去。
對此,中疾控流行病學前首席科學家曾光表示:
動態清零”是我國在特定的時期內選擇的防疫對策,不會永遠不變。

只是不變不意味着要學西方。中國疫情自然感染率比西方國家低上千倍,現在完全是靠疫苗建立的免疫屏障,疫情還在可控範圍內。
既然現在一些西方國家覺得自己找到了戰勝新冠疫情的答案,完全可以讓他們先試一試,我們靜觀其變,“摸着石頭過河”。
奧密克戎時代,比起呼籲“完全放開”,更重要的是:
保護好沒接種疫苗或者無法接種疫苗的人羣。
可以廣泛供給的口服藥物。
建立更有效的新冠預約檢測或者自檢途徑,而不是像這樣“全員篩查”,增加聚集感染風險:


得到有效訓練和預演的分級診療策略,未來居家隔離的流程
我國醫療資源並不是很豐富,而且每個人都希望自己得到最好的醫治,所以大家得病都會往當地最好的三甲醫院跑。
這在平時是沒有問題的,但如果要面對可能廣泛傳染的流行病,這可能會造成醫療資源擠兑,讓危重病人得不到救治的情況。
所以如何根據感染者的病症嚴重程度,給他們相應等級的醫療資源就成了重中之重。

只有把這些都做好,我們才有可能戰勝新冠疫情。
只要把這些都做好,相信曙光不會遙遠。
前兩天看了句話,叫:
青春才幾年,疫情佔三年。
還挺唏噓的。

其實也不止演唱會、演出、出國旅遊。
還有留學生無法回國、很多人的工作、很多小飯店小企業的死活、摘不下來的口罩、以及我們心理終究放不下的一塊石頭。
疫情真的從方方面面改變了我們生活,相信每一個經歷了這三年的人都感同身受,都想大罵一句:

很多專家表示今年夏天,疫情會迎來一個拐點。
但願吧。