華為、中興、聯想、百度們,盯上了路邊的燈杆_風聞
智能相对论-智能和车,边评边测;未来和家,且品且鉴2022-03-24 19:31

文丨智能相對論
作者丨陳選濱
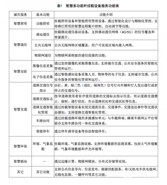
未來,千萬不要小看路邊的燈杆,它除了照明之外,可能還兼具監控、廣播、電子廣播屏幕、5G基站、新能源充電樁、停車管理、環境監測等多元功能。

這就是在“多杆合一”理念下的智慧燈杆。
3月1日,我國智慧燈杆產業的首個國家級標準《智慧城市智慧多功能杆服務功能與運行管理規範》正式實施。

由此,我國智慧燈杆產業正式有了標準,為智慧燈杆產業構建物聯網感知網絡、打造新型智慧城市的數字底座提供了重要支撐。
作為官方背書下智慧城市建設的基礎路徑,智慧燈杆產業似乎正在迎來新的風口。
但,對於這樣的一個概念和風口,二級市場也只是短暫的狂熱一陣,便冷了下來,並不買賬。
聚焦智慧燈杆板塊,僅在3月1日、2日即產業標準正式實施的後兩日迎來小幅上漲,隨後就出現持續下跌。

此前,根據CTIA預測,2021年我國以智慧燈杆為入口的各種硬件及服務的市場規模或達到3.7萬億元,佔智慧城市市場總規模的20%,並有望在“十四五”期間迎來大幅增長。
事實上,根據今年山東、四川、浙江、貴州等各省份出台的“十四五”新型基礎設施建設規劃,可以發現智慧燈杆赫然在列,並在未來5年內均有相關建設指示。

由此可見,智慧燈杆市場在未來5年內或將迎來前所未有的爆發期。這一關鍵基礎設施,隨着智慧城市建設的深入,也將異軍突起成為新的產業增長極。
而事實是否真的如此?一根智慧燈杆,如何才能撬動萬億級別的市場?
智慧燈杆,大有文章
智慧燈杆的建設並非只是這兩年的事情,與美國的起步時間基本一致,我國在2016年也開始投入了智慧燈杆的研發與建設中。
中興通訊是我國最早的探索者之一。
2016年,中興通訊在深圳工業園試點了首個Blue Pillar智慧燈杆。隨後,與鐵塔公司合作,並在陝西落地,由此通信與燈塔的結合初見端倪。
歷經一系列的探索,中興通訊的BluePillar智慧路燈解決方案形成了一套將為完整的功能體系——集路燈、充電樁、基站以及智慧城市信息採集於一體,也為智慧燈杆“多杆合一”理論提供可落地實踐的樣板結構。
時至今日,智慧燈杆所集成的功能更加全面,包括了能源業務(如充電樁)、公共安全(如監控)、多媒體功能(如電子屏)、環境監測(如監測組件)、無線通信(如5G)、智慧交通(如停車監控)以及最基礎的照明(如LED燈具)等等。

在如此豐富的形態面前,不管是原來做路燈還是不做路燈的,都陷入了沉默。
這也使得智慧燈杆領域的競爭尤為激烈,三大運營商、互聯網巨頭、數字化集成服務商、AI安防領軍企業、LED廠商等等都是這個賽道上的跨界競爭者。
其中,華為、中興、浪潮、海康威視、阿里、騰訊、大華、商湯、曠視、聯想、海爾等叫得上號的科技品牌也都有智慧燈杆相關的業務。
除了跨界的巨頭品牌之外,智慧燈杆領域還活躍着一批專業能力較強的垂直玩家,如華體科技、愛克股份、太龍股份、名家匯等。
在今年的冬奧會上,核心賽區周邊的智慧路燈就由華體科技負責改造升級。通過搭載接入了視頻監控、路燈節能控制器、交通指示牌、交通信號燈、無線WiFi、LED信息顯示屏、新能源充電樁、太陽能光伏發電儲能裝置等諸多物聯網智慧設備,華體科技為此次冬奧會量身定製了2539盞“智慧樹”,一杆解決了賽區周邊的照明、安防、交通以及停車管理等公共服務需求。
由此,在冬奧會期間,華體科技更是收穫了三連漲停板,股價從13元/股一度飆升到了約18元/股,但不久又被“打回原形”,回跌至13元/股。

看來,單純只是講一根智慧燈杆的故事,市場似乎並不感興趣,也不買單。
光憑一根燈杆,不足以撬動更大的市場。
巨頭的遊戲?
能真正講好智慧燈杆故事的,似乎也就落在了巨頭的肩上,準確的説,他們要瞄準的,不僅僅只是智慧燈杆,而是整個智慧城市生態。
正所謂,醉翁之意不在酒。
華為也是國內最早一批投身智慧燈杆領域的企業之一,在2016年就發佈了首個多級智能控制照明物聯網解決方案,隨後在2017年聯合國家半導體照明工程研發及產業聯盟、中國照明學會、常州市城市照明管理處等共同發佈“NB-IoT智能路燈生態圈”。後在2018全球移動寬帶論壇(MBBF)期間,華為又發佈PoleStar2.0智慧杆解決方案。
截至目前,華為已聯手飛利浦、中微光電子、泰華智慧等路燈合作伙伴展開大規模智慧路燈部署,並在瀋陽、北京海淀公園、哥斯達黎加、沙特延步等海內外城市落地。
由此,從一根燈杆切入,以物聯網為支撐,進而打造生態圈,華為的導向非常明確——就是要用智慧燈杆來推動智慧城市建設。
在華為看來,智慧燈杆外形美觀,分佈最廣,且功能集成最佳最全,是智慧城市最佳的感知點。
由此,在城市各場景中,部署智慧燈杆為錨點,再基於華為數據通信物聯感知平台及其核心物聯網關,即可向上聯接各局域網,使智慧燈杆匯聚而成感知網絡,形成城市的“毛細血管”網絡,從而高效精準的支撐起各個智慧場景業務,如智慧交通、智慧安防、智慧園區、智慧水利等等。
實際上,在華體科技的背後,都站着華為、騰訊、聯想等一眾智慧城市的巨頭廠商。
而對於智慧燈杆廠商而言,這也是非常有必要的。因為,一旦深入到智慧智慧城市建設,如果沒有巨頭協同,整個城市大生態是很難支撐起來的。
LED科技巨頭上海三思總裁王鷹華就提出,一盞智慧路燈,外觀看起來組件和功能都相差無幾,但其實差異還是很大的。優劣差異在於:你是否具備系統集成能力、業務聯動能力、整體方案解決能力、軟硬件一體化能力及後期運營管理能力。
這也是為什麼在智慧燈杆領域,想要做大撬動智慧城市的廠商就必須與華為、聯想等巨頭深度綁定來開展建設。
對於巨頭來説,也是同樣的道理。有物聯網平台、有軟件,沒有燈杆不行,沒有照明也不行,沒有通信更不行。
“多杆合一”的集成理念,本質上來説就是一種生態路徑。
更別提還想要撬動智慧城市。
還是一門基建生意
智慧燈杆,本身是帶有捆綁特質的,由功能決定,再存在於廠商之間。
所以,整個智慧燈杆的建設實際上是一個複雜且成本非常大的工程。
對於當前智慧燈杆板塊的持續下跌,就有投資者表示意料之內,並對《智能相對論》説道:“智慧燈杆聽起來很美,但仔細看並不是那麼一回事,搭載的東西太多,造價成本遠遠高於普通的路燈,有幾個城市的財政能扛得住?最後,又能普及多少?”
對此,《智能相對論》找了2021年幾個城市在智慧燈杆上的工程項目,發現造價成本之高確實令人咋舌。
許昌,計劃建設智慧燈杆12000套,總投資11.37億元;
鶴壁,計劃新建智慧合杆14424套,總投資13億元;
蘭州,計劃建設智慧路燈30000根,總投資約10億元;
根據杆塔在線統計,2021年國內智慧燈杆相關的招標項目金額超過155億元。在巨大的成本面前,智慧燈杆的規模化落地也不可避免地受到了不少投資者的質疑。
客觀來説,如果只把智慧燈杆看作是一杆路燈,對標傳統的公共照明設備,這個成本躍升確實令人難以接受。
但,如果把智慧燈杆定位為智慧城市的基礎設施,納入新基建範疇,這個產業的前景就明朗了許多。
對於大部分已經進行智慧燈杆建設的城市和企業而言,他們所關注的正是智慧燈杆對智慧城市的驅動作用與生態價值。
在北京經開區,百度就部署了相應的智慧設備,其中就包括“多杆合一”的智慧燈杆,以此推動車路協同體系升級,打造出支撐L4級自動駕駛車輛測試運行的基礎設施環境,支撐智慧駕駛、智慧交通的突破發展。
智慧交通、智慧園區、智慧安防、智慧媒體……這些包含在智慧城市之內的各種智慧場景,如今都在依託智慧燈杆的落地而實現。
智慧燈杆已然成為了智慧城市建設的一條有效路徑。
然而,這樣的路徑也使得智慧燈杆產業與智慧城市建設在某種程度上處於同一水平,無法脱離城市生態單獨發展。而智慧城市作為一項繁瑣且複雜的生態工程,發展速度本身就不快,由此智慧燈杆也就只能隨着智慧城市的進程慢下來。
所以,智慧燈杆若要講出一個好故事,或許就得帶上智慧城市,從城市基建的角度來做好頂層設計,推動整個生態發展。
不然,僅憑一根智慧燈杆,很難撬得動一個萬億級的市場。
*本文圖片均來源於網絡
深挖智能這口井,同好添加vx:zenghy2017
此內容為【智能相對論】原創,
僅代表個人觀點,未經授權,任何人不得以任何方式使用,包括轉載、摘編、複製或建立鏡像。
部分圖片來自網絡,且未核實版權歸屬,不作為商業用途,如有侵犯,請作者與我們聯繫。
智能相對論(微信ID:aixdlun):
•AI產業新媒體;
•今日頭條青雲計劃獲獎者TOP10;
•澎湃新聞科技榜單月度top5;
•文章長期“霸佔”鈦媒體熱門文章排行榜TOP10;
•著有《人工智能 十萬個為什麼》
•【重點關注領域】智能家電(含白電、黑電、智能手機、無人機等AIoT設備)、智能駕駛、AI+醫療、機器人、物聯網、AI+金融、AI+教育、AR/VR、雲計算、開發者以及背後的芯片、算法等。