居家辦公比上班還累!_風聞
鸵鸟果冻-2022-03-28 22:59
封閉之時,居家辦公比上班還累!
昨天發的消息裏,有網友發出感慨,封閉在家千算萬算,你把居家辦公這事給落下來了。
我一琢磨,確實應該寫上一筆,況且,家裏有人也正在居家辦公。
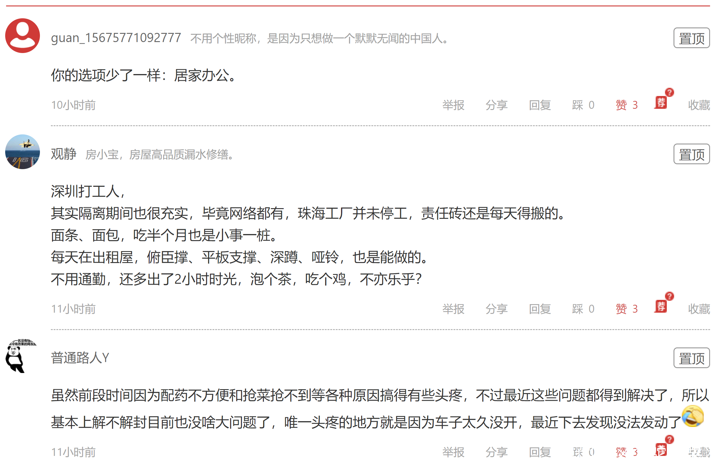
小區封閉後,除了有些設備在公司工廠學校等地方外,只要一台電腦能遠程的,一般在家裏辦公就不止八小時了。

居家辦公可不是開玩笑,他們在工作時家裏人大氣不敢出,也不好進入他們的“工作區“。他們打電話,有時通視頻,有時還有遠程會議在討論着什麼,甚至中午吃飯也在工作着,現在已經是晚上十點多了,他還在加班做。在家裏,就談不上什麼加班了。
他們能在家裏哪怕並沒待著,也有一種不安,不加倍工作,自己心裏也忍不了,多做一點也沒什麼可説的。
我只能説他們只是IT行業中的一個縮影,平日裏加班是經常的事,回到家裏,省去了路途上下班的時間,居家辦公的貢獻,就是把上下班路上的時間都省下來提高了工作有效時間。因此説,他們會比上班還要累。
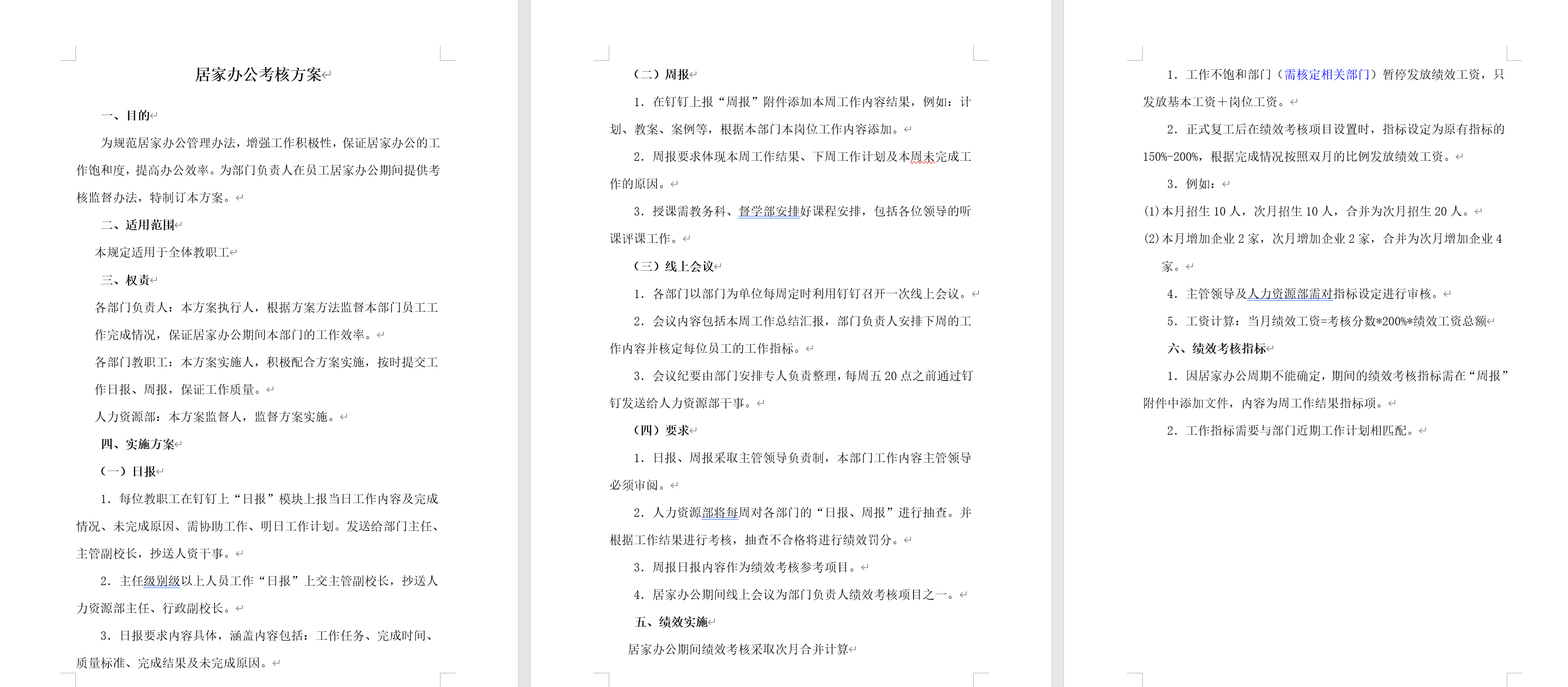
公司為了一些員工目前都在家裏工作又要便於管理,還推出了早會制度,8點左右都要在丁丁上打卡,例會制,晚上日報制。中午午休時間也是自訂,不必帶飯不用點外賣了。在家裏吃上一口就行,沒有同事們中午時間一呼百應的去外邊就餐的午休了,吃的就是一個寂寞。

居家辦公的管理也有規章制度

在體制內的管理都會有章可循。他們會做得毫無怨言。
做得昏天黑地,沒日沒夜的,真出效率。

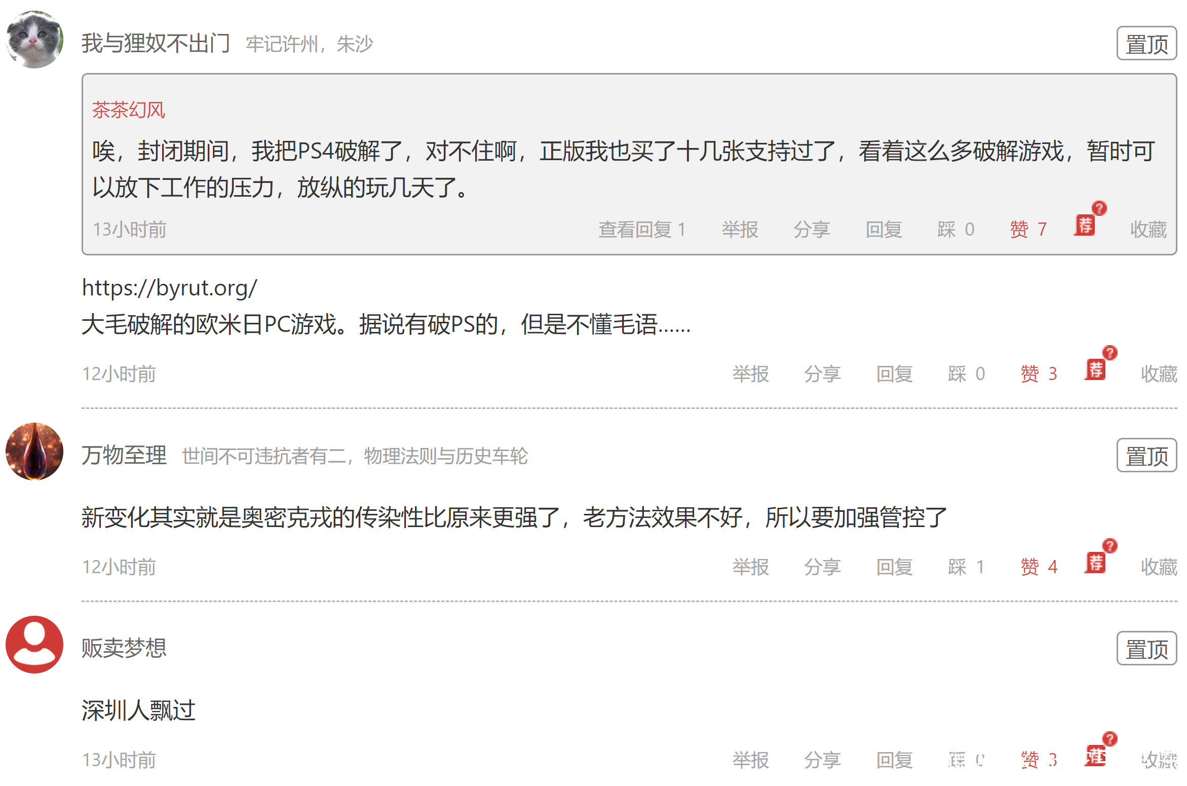
上面那位叫“我與狸奴不出門“的網友居然在封閉這段時間裏把PS4破解了,你説這真是大力出奇跡不是?
居家就這麼有創造力,總有些爆款給人驚喜,再給你點時間,你説不定還能弄出點啥驚人之舉。
請回答我下面的問題:
你在居家時都做些什麼,哪怕學會炒個好菜也行,睡覺睡胖了有沒有?居家辦公的那些大神會有怎樣的生產力?