兇悍做莊,暗箱炒作,數字藏品平台IBOX異化成一家毫無監管的準證券交易所_風聞
镭射财经-立足数字化思维,深挖新商业故事。2022-05-24 20:53

來源 | 探長讀財
數字藏品平台iBox正置身於“冰與火”的煎熬之中。
iBox,這個自詡全球領先的NFT交易平台,近日因為誘導用户瘋狂炒作數字藏品而被業內稱作“虛擬貨幣交易所重生”、“小圖片炒作場”。每一天,這裏都傳出暴漲暴跌的驚險刺激的故事,有人從10萬炒成了1萬,也有人宣稱從1萬炒成了100萬。伴隨着這些故事或事故,外界開始強力聚焦IBOX,這究竟是一傢什麼樣的公司?
用户投訴提現困難
在新浪黑貓投訴平台上,有150多名用户投訴iBox,投訴內容很多是無法提現、被強制扣取管理費、錢包無法註銷等,探長注意到,裏面不少用户是高中或大學生。
例如,有用户稱,iBox以往提現都是第二天到賬,但5月9日他賣出幾個數字藏品後,1.3萬元資金直到5月15號仍未到賬,向平台投訴了也未處理。

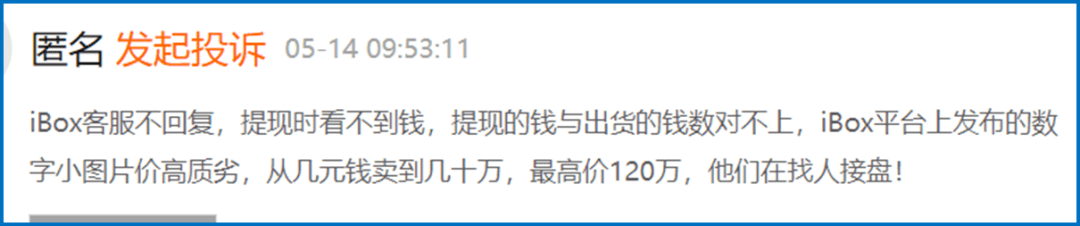
另一名用户5月14日發文稱,iBox客服不回覆,提現時看不到錢,提現的錢與出貨的錢數對不上,iBox平台上發佈的數字小圖片價高質劣,從幾元錢賣到幾十萬,最高價120萬,他們在找人接盤!

另一名用户則發現,他之前購買的藏品突然無法轉售,他質疑平台是否停止了用户的轉讓權,如果那樣的話,他手中的所謂數字藏品將會成為一文不值的小圖片。

從提現困難到禁止轉售,iBox讓不少用户有了不好的聯想。有用户在知乎發文説,有理由懷疑iBox正在準備最後收割一波用户後撤退。
這名用户的懷疑不是沒有道理。iBox以往的道德操守似乎並不讓人放心。
2021年9月,iBox宣佈將發售首個張國榮公益數字藏品。然而,這個所謂的張國榮數字藏品並沒有獲得逝者家人或任何擁有張國榮版權的機構的授權。在張國榮粉絲和媒體紛紛質疑iBox侵權、濫用明星炒作後,iBox拿出了一份授權文件,原來是張國榮生前曾將一張簽名照片贈送給一名叫賈安宜的人士,後者授權廈門一家公司發行數字藏品。
這個授權有點可笑了,畢竟,這涉及到明星肖像權,不是一張簽名照片可以糊弄的,除非明星本人或其家人同意,不然肯定是侵犯其合法權利的。雖然張國榮已經去世,但其家人完全可以追究製作張國榮肖像並販賣的iBox平台。

iBox頁面顯示,廈門任星投資有限公司目前共發佈了6個跟張國榮有關的數字藏品。其中,張國榮簽名紀念版共發售300份,流通300份。張國榮公益數字藏品共發行了4期,其中,1期發行2000份,流通1013份;二期發行2000份,流通1022份;三期發行2000份,流通1137份;4期發行2000份,流通269份。張國榮友人珍藏版,發行50份,流通50份。
上述產品發售記錄顯示,最初發售價格為1元或999元一份,但發售後均被抬高至3.7萬-9.9萬元轉售。例如,張國榮簽名紀念版最初發售價僅1元,張國榮公益數字藏品的發售價格均為999元。不過,這些產品雖然標價很高,但實際流通數量不多,成交困難。而且,詭異的是,大量交易用户反覆修改價格掛單,疑似在操縱價格,吸引關注。


利用關聯公司炒作
探長注意到,炒作張國榮數字藏品的廈門任星投資有限公司實際為iBox的關聯公司。
企查查顯示,廈門任星投資有限公司成立於2020年10月,法定代表人為雪超,註冊資本為1000萬元人民幣,但實繳資本為0,繳納社保人數為0.也就是説,這是一家不折不扣的空殼公司。法定代表人雪超名下有7家公司,其中一家是 紙貴雲科(北京)科技有限公司,而後者的股東為雪超(95%)和李威(5%)。iBox的運營主體海南鏈盒科技有限公司的法定代表人正是李威,而李威也是代表iBox對外發聲的“發言人”。例如,前兩天,大量平台上出現了一篇一模一樣的軟文,文章引述了李威的話稱,iBox平均每天被造謠超過22次。

讓人迷惑的是,iBox這樣一家暴漲暴跌的數字藏品“賭場”是如何來界定“造謠”的?
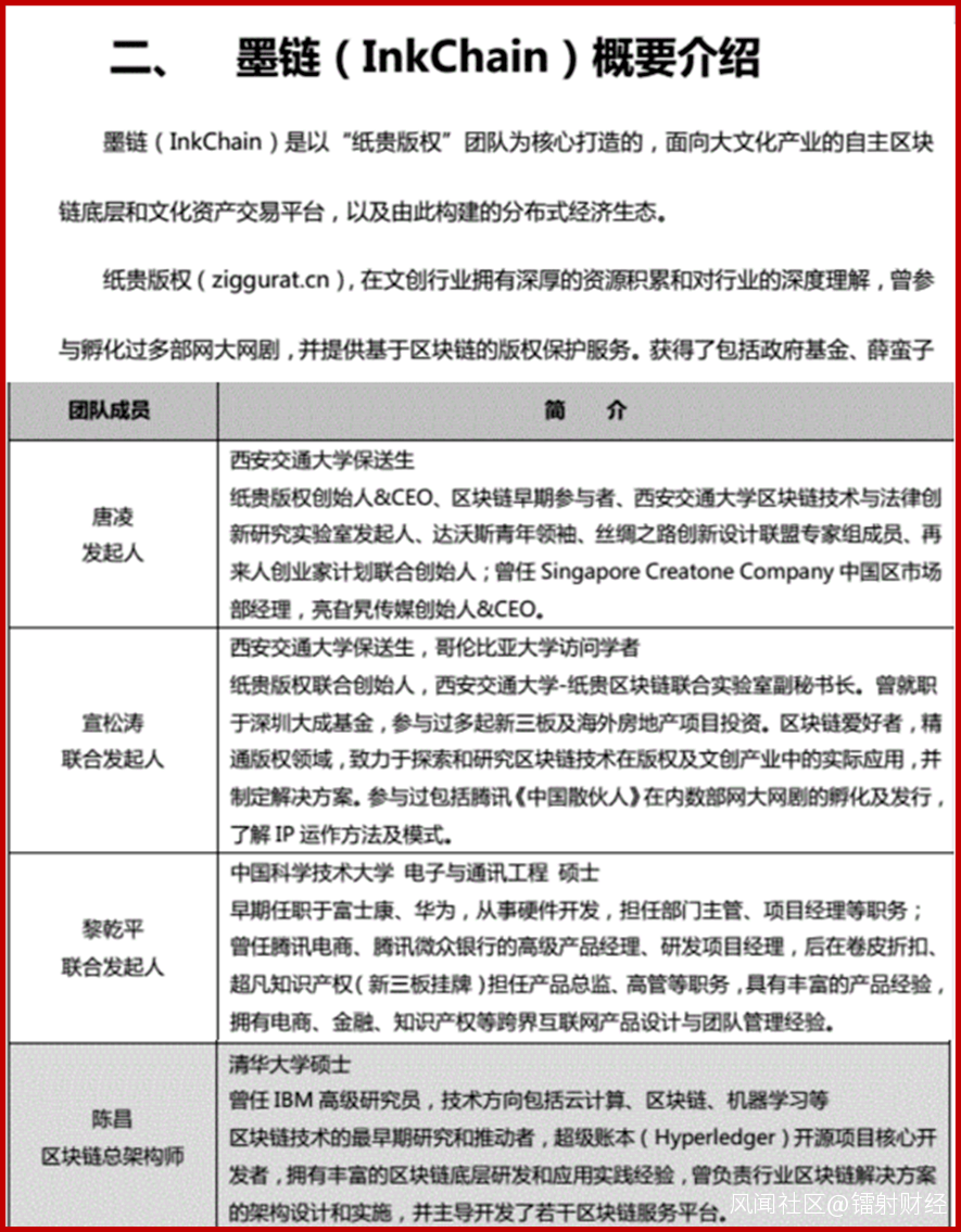
當然,李威並不是iBox的核心人物。藍鯨財經報道稱,李威背後是曾經推出墨鏈(INK幣)收割大量韭菜的西安紙貴科技團隊。
企查查顯示,海南鏈盒科技有限公司的主要股東為超級星鏈數字科技有限公司(持股50%)、海南鏈眾互聯網服務合夥企業(有限合夥)(持股20%)、海南鏈藏互聯網服務合夥企業(有限合夥)持股14.5%,這三家公司背後的主要股東包括宣松濤、唐凌、陳昌、李威等人。將他們緊密聯繫起來的是西安紙貴互聯網科技有限公司。

紙貴科技成立於2016年7月,註冊資本1443萬元人民幣,法定代表人為唐凌。
曾發行虛擬貨幣收割1億美元
宣松濤為紙貴科技聯合創始人。公開資料顯示,宣松濤是一名90後,是西安交通大學2013級學生;紙貴科技創始人兼CEO唐凌與宣松濤是同一年入校的同學。2016年,宣松濤與唐凌聯合創辦了在線版權登記網站“紙貴”,並拿到了100萬元的投資。這一互聯網版權平台的早期客户包括賈平凹、電視連續劇《武媚娘傳奇》編劇潘樸;喜馬拉雅FM副總裁李海波等。
毫無疑問,通過互聯網保護知識產權的創業模式是很棒的,但宣松濤與唐凌在實踐中發現,他們的生意似乎很難賺錢。雖然最初他們為藝術家和作家提供免費版權登記服務,也仍然難以吸引客户。100萬的投資很快用光了。到2017年,宣松濤與唐凌發現了一個賺快錢的捷徑,那就是發行虛擬貨幣。
唐凌、宣松濤掌控的紙貴科技在2017年6月與量子鏈達成戰略合作,公佈了ICO計劃,也就是INK(墨鏈)。INK(墨鏈)發行説明書顯示,核心團隊成員包括唐凌、宣松濤、黎乾平、陳昌等。

根據發行説明書,INK(墨鏈)發行10億墨子幣,初期生成8億,其中50%的幣將在ICO階段分配給參與者,籌集約5000個比特幣。私募起投最少為20個比特幣。眾所周知,2017年,監管部門下發了ICO禁令,但唐凌、宣松濤等人仍然頂風作案,在2017年9月4日清退之前至少募集了5000個比特幣。2017年底,比特幣的價格大約為2萬美元,唐凌、宣松濤通過發行代幣賺了1億美元(約6億元人民幣)。
墨子幣發行時價格為1美元,現在幾乎歸零,被唐凌、宣松濤收割的數萬名韭菜血本無歸。

將數字藏品包裝成準證券化產品
在幣圈收割完韭菜、完成資本原始積累的唐凌和宣松濤野心勃勃,開始殺入數字藏品(NFT)。這一次,唐凌和宣松濤的手法幾乎照搬了發行INK(墨鏈)時的套路。
首先,頂風作案,將NFT產品進行準證券化包裝,引誘、縱容用户、尤其是大量學生入場炒作。
雖然iBox聲稱不支持炒作NFT,但它通過空投、首發、寄售等手段誘導用户參與炒作。探長實測發現,用户只需用手機註冊賬户並綁定銀行卡後,即可自由買賣平台上的數字藏品。
iBox上的數字藏品“首發”市場是平台聯合各種IP版權所有方發行,通常數量有限,價格不高,需要搶購;這相當於證券市場的“一級市場”;寄售渠道則是官方提供的用户之間進行自由交易的“二級市場”。
iBox向二級市場的參與者收取收費費,費率為4.5%;除此之外,任何綁定銀行卡的用户每月都要交納10元的管理費。值得注意的是,這筆10元的管理費為強制扣取,代扣方為易寶支付。雖然iBox宣稱,用户可以隨時解除綁定,但不少用户發現,他們嘗試關閉服務時,頁面會彈出“開通或關閉自動續費異常”的提示。而iBox的客服名存實亡,很多用户因為被扣費投訴,根本無人回覆。這也意味着,iBox會一直從用户銀行卡里扣取管理費。


值得警惕的是,iBox對用户不加審核,甚至誘導大量學生參與炒作數字藏品。在新浪黑貓投訴上,不少學生稱,因為看到宣傳註冊iBox後,發現銀行卡每月無緣無故被扣取10元管理費,投訴後也不退款。更有一名高中生稱,他通過qq羣瞭解到iBox,聽説該平台買圖片可以賺錢,就去註冊買了幾萬塊錢的圖片。該學生稱,自己是一名未成年人,沒有消費觀念,平台聲稱限制未成年人交易,但目前他的賬號依然可以交易。

當然,和誘導學生入場炒作數字藏品相比,iBox更擅長的是自我坐莊、操縱價格。
以iBox−賽博柴犬為例,該作品發行了40000份,目前流通6700份,目前標價2828元。但實際上,該作品上線時的價格不到200元,但隨後便有大量用户不斷標註高價轉售,並通過反覆撤銷、再上架等手段製造交易活躍跡象,甚至有用户在一週內將價格從9999元調高至99999元。
實際上,iBox涉及的轉售市場已經淪為一個完全不受監管的準證券化市場,作品發售數量可以視為準上市公司的總股份,而流通產品就是數量有限的上市流通股。iBox通過操縱上市發行的流通產品數量,進而在轉售市場操縱價格,收割大量毫無經驗的年輕人。這和大量虛擬貨幣交易所玩弄的“操縱市場”遊戲如出一轍,只不過,在這裏,數字貨幣被換成了數字藏品,或者學生嘴裏的“圖片”。


再以張國榮簽名數字藏品為例,發售300份,發售價格1元。探長查閲了幾十個流通中的該藏品發現,其轉售記錄顯示,經過一兩次倒手後,藏品被炒到1.7萬-4.5萬元不等。

iBox難道是在做“雷鋒”嗎?1元的價格發售,讓用户賺取數萬倍的收益。顯然,稍有頭腦的人都知道,天上不會掉餡餅。
幣圈的人都知道,交易所“控盤”割韭菜的套路。曾玩過發幣套路的唐凌和宣松濤,當然很清楚如何“控盤”數字藏品二級市場。例如,張國榮1-4期的流通產品大約為50%,也就是説,有50%的產品被鎖定了,你想想,他們掌握在誰的手裏?
一位幣圈資深人士閆某告訴探長,無論是幣圈還是數字藏品,他們操縱二級市場的辦法很多,其中一個是藉助大量馬甲賬户,利用虛假交易,左手倒右手,將價格炒上去,吸引不明就裏的小白接盤,馬甲賬户順勢出貨套現。
閆某説,這些其實都是從股市裏很多地下坐莊機構學的,當然,證券市場監管嚴格,坐莊機構即便割韭菜也不敢肆無忌憚;但虛擬貨幣和數字藏品市場就好比是原始叢林,弱肉強食,平台方收割用户毫不手軟。而監管部門由於信息不對稱因素,往往難以有效制止侵害廣大用户的行為。
閆某警告説,近期,iBox和其他一些所謂數字藏品平台醜聞頻出,説明這個行業正在快速“幣圈化”,已經完全脱離了監管允許這個行業發展的初衷,監管對此必然不會無動於衷。他認為,嚴厲的監管政策肯定會到來,投資者切勿抱着僥倖心理,切勿盲目參與數字藏品的冒險遊戲。