陳根:超聲結合微氣泡技術,改善癌症治療效果_風聞
陈根-知名科技作家为你解读科技与生活的方方面面。2022-06-10 11:07
文|陳根
近年來,乳腺癌已經成為威脅女性健康的一大殺手。2020年,女性乳腺癌首次超過肺癌,成為全球最常見的癌症之一。在中國,乳腺癌是女性發病率第一位的惡性腫瘤,早期乳腺癌手術後,約有30%最終可能發展為晚期乳腺癌。在目前的醫療技術下,晚期乳腺癌很難治療,患者總體生存時間較短。

免疫療法已經改變了乳腺癌治療,但並非所有患者都對免疫檢查點阻斷有反應。為此,得克薩斯大學西南醫學中心的研究人員,開發了一種微泡輔助超聲引導的癌症免疫療法(MUSIC)。該療法不僅可以有效向細胞輸送治療藥物,產生系統性抗腫瘤免疫,還可以提高乳腺癌免疫檢查點阻斷的治療效果。
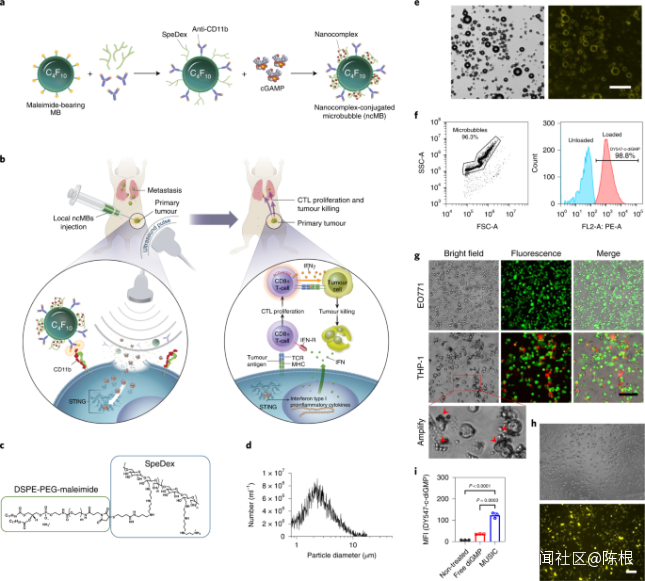
MUSIC採用的是超聲波結合微泡的方法,在充滿氣體的微小氣泡中注入腫瘤,並使用超聲波將其引爆,造成機械壓力,從而將癌細胞取出。
具體來説,當暴露在一個超聲場中時,微泡會發生振盪。如果這些微泡在超聲波強度足夠高時與細胞結合,振盪就會拉動細胞膜運動。這就產生了孔隙,為微泡藥物進入細胞膜打開了大門。也就是説,該技術沒有用暴力破壞的方式殺死癌細胞,而是利用超聲波在細胞膜上開出小口,以便藥物進入。
cGAMP是一種天然製劑,通過激活cGAS-STING的途徑,能夠觸發對腫瘤的免疫反應。但cGAMP的遞送方法一直因為穩定性差和進入細胞速度緩慢而受到阻礙。研究人員利用微氣泡裝載了cGAMP,由於超聲誘導的細胞膜振盪,cGAMP能夠更有效地滲入抗原呈遞細胞(APC)並激活cGAS-STING途徑。這反過來又為免疫T細胞的攻擊提供了動力,然後將其作為目標並消滅腫瘤細胞。

**在小鼠模型的乳腺癌實驗中,MUSIC策略顯示了60%的腫瘤完全根除率。與抗PD-1抗體結合時,MUSIC顯著改善了抗腫瘤反應,**還在T細胞中產生了抗腫瘤記憶,防止腫瘤復發。此外,與單獨治療相比,這種組合療法產生的平均生存率比單獨使用PD-1阻斷劑高出76%。
未來,希望該技術能夠給乳腺癌症患者帶來福音。