斯坦福、耶魯研究:“長新冠”患者神經系統症狀與“化療腦”相似_風聞
心之龙城飞将-2022-06-15 11:21
澎湃新聞
2022年06月15日 07:34:22 來自上海市
隨着全球至少5億人感染新冠,隨之而來的“長新冠”(Long Covid)成為了另一場大流行。美國疾控中心(CDC)對“長新冠”的定義為:人們在首次感染新冠病毒後四周或更長時間內,可能出現的各種新的、復發的或持續的健康問題。
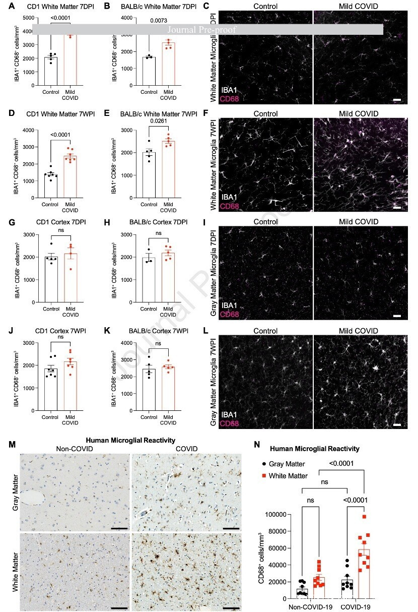
“長新冠”患者經常提及的是揮之不去的神經系統症狀。來自美國頂尖高校斯坦福大學、耶魯大學等團隊的最新研究發現,“長新冠”患者的這些神經系統症狀於癌症治療中出現的認知障礙(“化療腦”)。而新冠感染後的腦白質中的小膠質反應性和隨之而來的神經失調是該綜合徵的核心。
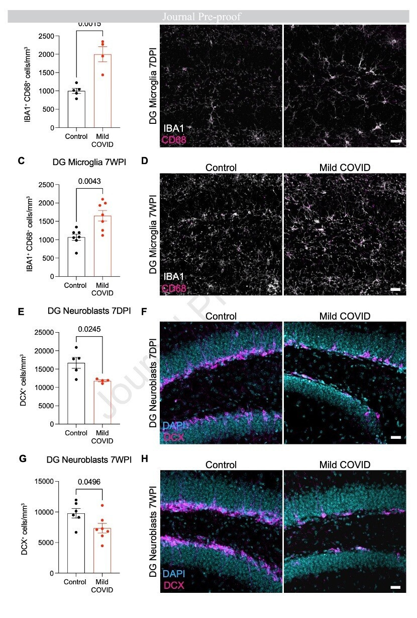
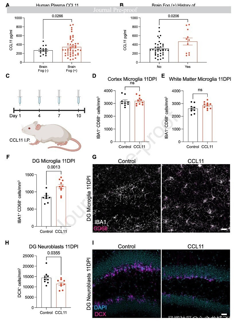
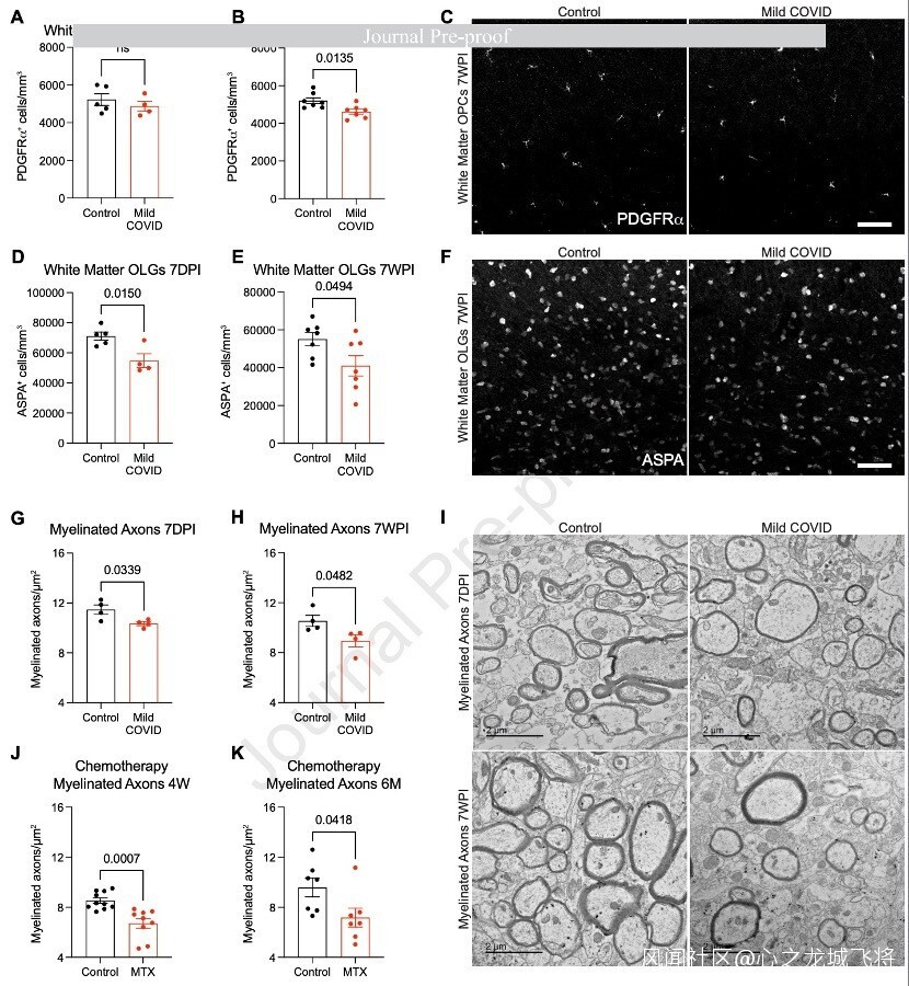
研究聚焦呼吸道感染SARS-CoV-2後的神經生物學效應,並在小鼠和人類中發現了腦白質選擇性小膠質反應性。在小鼠出現輕度呼吸道COVID之後,其海馬神經發生持續受損,少突膠質細胞減少和髓鞘丟失以及CSF細胞因子/趨化因子(包括CCL11)升高顯著。研究發現,全身性CCL11能導致海馬體的小膠質細胞反應性和神經發生受損。同樣,感染新冠病毒後具有持久認知症狀的人類體內也表現出升高的CCL11水平。
該研究還發現,與SARS-CoV-2相比,小鼠輕度呼吸道流感在早期時間點同樣引起類似的白質選擇性小膠質反應性,少突膠質細胞丟失,神經發生受損和CCL11升高的模式,但流感康復後僅CCL11和海馬病理升高持續存在。這些發現説明了癌症治療和呼吸道SARS-CoV-2感染後的類似神經病理學,這意味着即使是新冠感染輕症同樣能導致認知障礙。
前述研究的通訊作者為美國神經領域和免疫領域的大咖:加州斯坦福大學神經病學和神經科學系教授Michelle Monje、耶魯大學免疫生物學系教授Akiko Iwasaki。研究機構還包括紐約大學、美國國家神經疾病和中風研究所、美國國家癌症研究所等。研究於當地時間6月12日刊登於國際頂尖學術期刊CELL。
根據此前的研究,持續的認知障礙影響了大約四分之一的新冠感染者。雖然需要入院治療的新冠感染者出現認知障礙的概率更大,但即使是那些在急性感染期症狀輕微的人也可能經歷持久的認知功能障礙,俗稱“COVID-fog”(新冠腦霧),這種與COVID相關的認知障礙綜合徵的特徵是注意力、信息處理速度、記憶力和執行功能受損。
最新的研究顯示,隨着焦慮、抑鬱、睡眠障礙和疲勞率的增加,這種認知障礙綜合徵大大提升了“長新冠”的發病率,並且讓感染者難以恢復到之前的職業水平。鑑於全球SARS-CoV-2感染的規模,這種持續性認知障礙綜合徵已經成為了一場重大的公共衞生危機。新冠感染者經常經歷的認知症狀綜合徵與癌症治療相關認知障礙綜合徵相似,通常被稱為“化療腦”。
神經炎症是癌症治療相關認知障礙病理生理學的核心,這提示新冠感染可能也有存在相似的病理生理學機制。而輕度COVID的炎症反應也可能誘發神經毒性細胞因子/趨化因子的升高,這是白質小膠質反應性的一種模式,以及隨之而來的形成髓鞘的少突膠質細胞和海馬神經前體細胞的失調。


研究重要發現:
• 呼吸系統感染新冠病毒能誘發腦脊液細胞因子升高和小膠質細胞反應性
• CCL11因子能激活海馬體的小膠質細胞並損害神經發生
• 呼吸道感染新冠病毒會導致少突膠質細胞和髓鞘軸突持續丟失
• 呼吸道感染流感病毒能引起類似反應,但持續時間較短
重要知識點:
少突膠質細胞(oligodendrocyte):分佈於中樞神經系統。比星狀膠質細胞小,其胞突短而少,細胞核呈圓形,小而緻密,電鏡下胞質電子密度高,主要含線粒體、核蛋白體和微管。在灰質,少突膠質細胞主要位於核周體附近;在白質,它們並排存在於有髓神經纖維之間,並構成髓鞘。組織培養中可見少突膠質細胞運動活躍。
少突膠質細胞的主要功能是在中樞神經系統中包繞軸突、形成絕緣的髓鞘結構、協助生物電信號的跳躍式高效傳遞並維持和保護神經元的正常功能。其異常不僅會導致中樞神經系統脱髓鞘病變,還會引起神經元損傷或精神類疾病,甚至可以引發腦腫瘤。
**CCL11:**趨化因子配體11,也稱為嗜酸性粒細胞趨化因子 (Eotaxin),是CC趨化因子家族中的小分子量細胞因子。其能通過誘導嗜酸性粒細胞的趨化性進行選擇性招募,因此參與變態反應。CCL11在人和小鼠血漿中的表達升高與其衰老有關。
海馬體:大腦中的一個關鍵記憶中心,與短期記憶形成相關,通常是年齡相關認知衰退研究的焦點。
**髓鞘:**是包裹在神經細胞軸突外面的一層膜,其作用是絕緣,類似於電線皮,防止神經電衝動從神經元軸突傳遞至另一神經元軸突,避免干擾。
**腦白質:**是大腦內部神經纖維聚集的地方,由於其區域比細胞體聚集的大腦表層顏色淺,故名腦白質。
研究者通過一系列實驗證明,即使是SARS-CoV-2的輕度呼吸道感染也會導致持續的神經炎症變化,從而導致對健康認知功能重要的神經細胞類型的失調。這種神經炎症變化,特別是白質選擇性/富集性小膠質細胞反應性,海馬神經發生受損,少突膠質細胞譜系失調和其他疾病背景下的髓鞘喪失有關。
研究詳細內容
各種免疫刺激誘導不同的免疫反應,這些反應差異性地涉及免疫細胞的特定亞羣,並在全身和中樞神經系統中誘導疾病特異性細胞因子和趨化因子譜。在SARS-CoV-2和H1N1流感呼吸道感染的小鼠模型中觀察到的神經炎症特徵的差異強調了這一原理。SARS-CoV-2感染誘導廣泛的炎症反應 - 遠遠超出了其他呼吸道病毒感染的典型1型免疫反應。同樣,研究者在這裏發現,即使是輕度呼吸道COVID也可以誘導多種細胞因子和趨化因子的顯著升高,以及皮質下和海馬區域白質小膠質的持久反應性。相比之下,H1N1流感引起部分重疊但又不同的腦脊液細胞因子/趨化因子譜和更受限制的持續性細胞變化模式。
全身炎症誘發的神經炎症、隨之而來的神經膠質失調和神經功能受損是超過了COVID通常的症狀。其他病毒綜合徵如流感也可引起小膠質細胞反應性,中樞神經系統細胞因子水平升高,並損害認知功能,即使在沒有神經侵入的情況下。然而,本研究中觀察到的SARS-CoV-2急性感染期後少突膠質細胞缺陷比H1N1流感更持久,並且與甲氨蝶呤化療後的持久變化更一致。研究者表示,一般來説,從危重中恢復的新冠感染者經歷長期認知障礙的發生率更高,而持續的認知障礙也是重症監護後綜合徵。SARS-CoV-2的特殊免疫原性和這裏觀察到的神經炎症變化的持續存在,考慮到全球這次大流行期間感染人羣的規模,這導致了與COVID相關的持久認知障礙危機。
在呼吸道感染SARS-CoV-2或H1N1流感的小鼠中都發現了CCL11水平升高。在新冠感染後有認知症狀的人類中發現的CCL11水平升高,這可導致海馬神經發生不足,並誘導海馬體中的小膠質細胞反應性。但這一發現意味着海馬體特別容易受到呼吸道感染的神經炎症影響,這與最近關於COVID倖存者邊緣神經系統結構變化的報告一致:CCL11的這種區域/迴路特異性作用突出了不同的細胞因子/趨化因子譜對神經系統施加疾病特異性作用的潛力,從而引起某些認知或神經精神症狀的不同患病率。
與認知障礙的“新冠腦霧”和“化療腦”綜合徵的臨牀相似性一致,這裏的發現説明了許多病理生理學上的相似性,包括髓鞘少突膠質細胞的消耗和髓鞘丟失。髓鞘調節神經衝動傳導的速度,為軸突提供代謝支持,並表現出適應性可塑性;即使髓鞘形成的微小變化也會對神經迴路動力學產生深遠的影響,從而對認知功能產生深遠的影響。皮質下白質小膠質/巨噬細胞反應性以及相關的少突膠質細胞和髓鞘軸突的喪失在SARS-CoV-2呼吸道感染和甲氨蝶呤化療相關認知障礙的小鼠模型中是相似的。研究者表示,雖然甲氨蝶呤直接刺激小膠質細胞的反應性,但介導呼吸道感染誘導皮質下白質小膠質反應性的機制仍有待完全闡明,並且可能涉及細胞因子/趨化因子信號傳導機制或細胞神經免疫相互作用,需要進一步研究。
附:重要圖表除了由相對輕微的急性呼吸道感染和隨之而來的神經炎症引起的神經病理學變化外,更嚴重的COVID還可能導致額外的神經病理學後果。這些包括微血管血栓、神經元丟失、皮質炎症,甚至在某些情況下直接的腦部感染。因此,SARS-CoV-2感染的神經系統後遺症被證明是常見的,而且會使人衰弱的。雖然這裏描述的炎症誘導的多細胞失調可能通過治療干預措施逆轉,但這些更嚴重的COVID併發症(如中風)可能會對大腦造成不可逆轉的損害。






