Cell子刊:新知!這個“反面角色”竟然在腸道中發揮如此重要的作用..._風聞
中国生物技术网-中国生物技术网官方账号-2022-06-22 10:27

人體粒細胞包括中性粒細胞、嗜酸性粒細胞和嗜鹼性粒細胞。其中嗜酸性粒細胞是人體白細胞的組成成分,來源於骨髓的造血幹細胞。它也是今天的主角。
嗜酸性粒細胞屬於多功能粒細胞,它既是免疫反應期間極為重要的效應細胞,具有殺傷細菌、寄生蟲的功能;同時也參與過敏反應。在健康人羣中,嗜酸性粒細胞約佔白細胞的1-2%;但在嚴重過敏人羣中,這一數字會顯著增加。嗜酸性粒細胞還會釋放引起組織損傷,促進炎症進展的物質。因此,一直以來,嗜酸性粒細胞被認為是個“反面角色”。
十多年前,科學家們發現最大的嗜酸性粒細胞羣竟然會常駐在腸道中,佔腸道白細胞的10%-30%。這麼多破壞組織的“反面角色”為什麼會在這麼重要的“第二大腦”中存在?它們究竟在幹些什麼?此後,科學家們一直在尋找答案,但截至目前,這些問題仍難以捉摸。
2022年6月15日,發表在**《Immunity》上的一項新研究中,來自卡爾加里大學領導的國際研究團隊發現,嗜酸性粒細胞在促進宿主和腸道微生物組**(腸道菌羣)之間共生相互作用方面扮演了極為關鍵的角色。這顛覆了科學家們對嗜酸性粒細胞功能的常規認知。毫無疑問,這一發現將會激發對這些相對稀有細胞的更深入研究,從而****為嗜酸性粒細胞相關疾病的干預措施提供新的治療靶點


早期對嗜酸性粒細胞的研究主要集中在其對蠕蟲感染的反應或在過敏性疾病(包括哮喘和嗜酸性食管炎)的病理生理過程中的作用。
最近的研究發現,嗜酸性粒細胞主要分佈在胃腸道。在妊娠晚期和生命早期,它們就被募集到腸道,並且這一行為與腸道菌羣無關。腸道嗜酸性粒細胞參與其他免疫細胞羣的免疫調節和維持,尤其是在小腸內;但它們是否會影響小腸的正常生理功能仍是未知的。
在這項新研究中,研究人員利用無菌動物模型和3D顯微鏡研究了嗜酸性粒細胞在小腸中的潛在作用。
他們發現,在穩態期間,嗜酸性粒細胞就已在小腸中富集,並以獨立於微生物組的方式募集。結腸嗜酸性粒細胞早在胚胎第17.5天就被募集。無菌小鼠和定植病原體的小鼠具有相似的嗜酸性粒細胞數量。這與此前的研究結果一致。


綠色為嗜酸性粒細胞
雖然嗜酸性粒細胞的募集不需要腸道菌羣,但微生物定植導致了嗜酸性粒細胞的更新和活化。
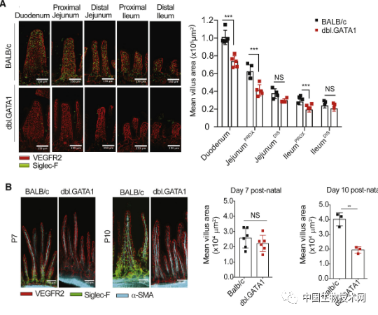
研究人員還發現嗜酸性粒細胞協調腸道對細菌的反應。它們限制了炎症,從而進一步限制了組織損傷。造成這種損傷的最重要因素是小腸絨毛。
小腸絨毛是排列在小腸內部的絨毛狀結構(見下圖)。它的作用是擴大腸道表面積,以幫助身體在食物經過消化道時吸收各種營養物質,同時也起到過濾物質的作用。

腸道在應對微生物定植時會發生重大的形態和生理改變,與定植複雜腸道菌羣的小鼠相比,無菌小鼠表現出小腸絨毛變薄變短、通透性下降和腸道蠕動能力降低。

該研究共同通訊作者、瑞士聯邦理工學院全球健康研究所Nicola Harris博士解釋説:“我們發現嗜酸性粒細胞保持了小腸絨毛的完整性。可以説,沒有它們,小腸絨毛將變得更短,脂質等營養攝取量會減少。所以,嗜酸性粒細胞在幫助維持這個吸收區域,以允許從飲食中提取適當水平的營養物質。”
此外,該研究還發現,缺乏嗜酸性粒細胞的小鼠在微生物定植後小腸絨毛顯著變短、腸道通透性增加和腸道蠕動失調;而移植體外骨髓來源的嗜酸性粒細胞可以挽救因缺乏這些細胞的小鼠導致的腸道穩態喪失。這一發現揭示了一個意想不到的功能,即嗜酸性粒細胞是宿主適應腸道細菌存在的關鍵調節因子。
Harris説:“嗜酸性粒細胞比我們之前認為的要複雜得多,它們正在做很多我們以前完全沒有探索過的事情。從現在開始,我們需要用一種完全不同的角度來思考它們的作用。”
該團隊表示,有必要進一步研究微生物或炎症驅動的不同嗜酸性粒細胞亞羣激活的機制。瞭解這些機制可以深入瞭解腸道穩態與疾病的驅動因素,並可能為嗜酸性粒細胞相關疾病的干預提供新的治療靶點。
論文鏈接:
https://doi.org/10.1016/j.immuni.2022.05.014