不僅關乎胖瘦!Nature:科學家首次發現瘦素和胃飢餓素還在感染後修復中發揮作用_風聞
中国生物技术网-中国生物技术网官方账号-2022-08-16 13:30

每到飯點兒時,胃細胞開始分泌胃飢餓素(Ghrelin)刺激飢餓感以讓我們對食物欲罷不能。在一頓飽餐過後,隨着胃飢餓素水平降低,我們也就放下了筷子;而與胃飢餓素功能“唱反調”的是名為瘦素(Leptin)的激素,顧名思義,它是抑制食慾讓我們變瘦的激素。瘦素主要由脂肪細胞產生,胃、心臟以及骨骼肌中也會少量分泌。
此前,科學家們一直認為胃飢餓素與瘦素之間的平衡對飲食和代謝健康至關重要;但意想不到的是,這兩個“死對頭”還在免疫系統和組織修復中發揮着重要作用。
2022年8月10日,發表在《Nature》上的一項新研究中,來自卡爾加里大學的研究團隊發現了在感染癒合過程中,胃飢餓素、瘦素與免疫細胞之間先前未曾預料到的聯繫。該研究強調了免疫和代謝並非是完全獨立的系統,為在免疫學和微生物學領域引入這兩種代謝激素打開了大門。這一發現還有望帶來治療細菌性皮膚感染的新方法。

在感染細菌期間,免疫細胞通常會引發強烈的炎症反應,隨後會產生促進癒合和修復組織損傷的因子。長期以來,該領域的研究一直集中在調控抗感染免疫作用的促炎或抗炎細胞因子上,它們通過激活基質細胞來誘導傷口癒合。但越來越多的研究人員開始轉向關注影響炎症消退的其他分子,如代謝物、激素和神經遞質等。識別組織修復因子將有助於治療老年人或患有肥胖相關代謝疾病的高危人羣的感染和修復反應。
然而,這一領域目前面臨的主要障礙是缺乏一種臨牀相關的傳染病動物模型,因此不能在修復過程中追蹤並研究相關免疫細胞。
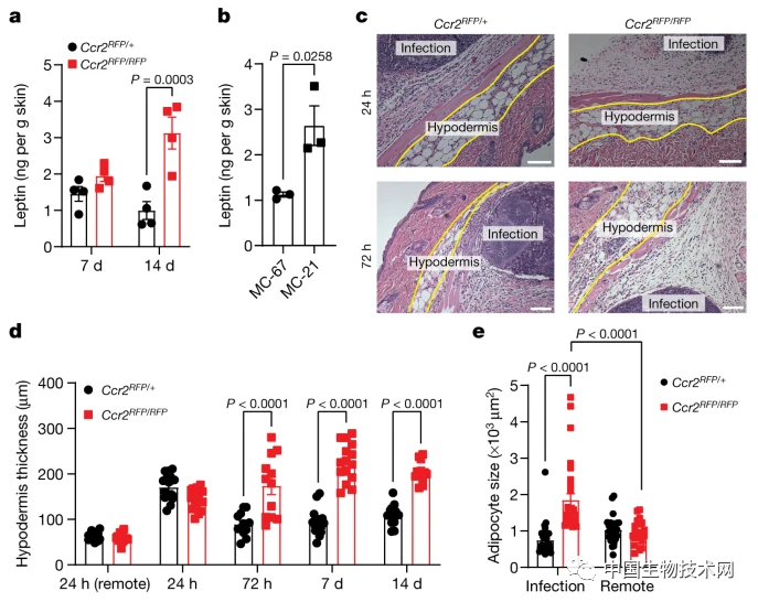
這項新研究中,該團隊開發了一個新的實驗性皮下感染模型。在模型中,研究人員在珠子上塗有金黃色葡萄球菌菌株,以模擬細菌感染。結合使用活細胞成像技術,研究人員可以在動物模型中對金黃色葡萄球的免疫反應進行可視化(見下圖)。


金黃色葡萄球菌是一種常見於人類皮膚或鼻腔內的細菌。它可以成為各種與皮膚和組織感染相關疾病的催化劑,例如膿腫或癤子。在某些情況下,金黃色葡萄球菌還可能導致嚴重且致命的感染,如肺炎和心內膜炎。
研究人員發現,單核細胞圍繞細菌侵入區域協調癒合和組織修復。它們通過調節瘦素水平和血管生長來幫助癒合過程。此外,它們還會產生胃飢餓素。重要的是,單核細胞並沒有參與消滅細菌的工作。這一結果出乎意料,因為眾所周知,在感染期間,中性粒細胞和單核細胞被招募以消滅皮膚上感染部位的細菌。它們是我們免疫系統的第一道防線。

研究人員表示,這一發現非常重要,因為它表明了一種範式的轉變,挑戰了當前認為中性粒細胞和單核細胞消滅細菌的觀點。
接下來,研究人員研究了缺乏趨化因子受體Ccr2基因的小鼠。CCR2存在於免疫細胞表面,能引導免疫細胞到達炎症部位,對於感染後將單核細胞募集到皮膚中至關重要。實驗結果顯示,缺乏Ccr2基因的小鼠在沒有單核細胞的情況下傷口癒合延遲,並且新形成的血管過度生長和滲漏導致傷口腫脹增加。

隨後,研究人員確定,由受感染小鼠皮膚中單核細胞產生的胃飢餓素通過刺激飢餓感來對抗瘦素的影響。
那免疫細胞會利用這些分子來微調組織修復嗎?此前的研究表明,胃飢餓素在免疫細胞中表達,其水平增加可以防止炎症以及與炎症相關的敗血症。
在這項研究中,研究人員給缺乏單核細胞的小鼠注射胃飢餓素後阻斷了瘦素對血管過度生長的有害影響。這與之前的研究結果一致。胃飢餓素治療改善了皮膚中保留單核細胞的小鼠感染後的傷口癒合;但免疫細胞中缺乏胃飢餓素的動物感染後傷口修復延遲。這些發現表明,在皮膚感染細菌的小鼠模型中,瘦素和胃飢餓素髮揮着對抗炎症調節因子的作用。
這項研究確定了單核細胞調節皮下脂肪細胞和瘦素介導的感染後傷口血運重建的機制。研究人員意外發現,單核細胞在皮膚感染金黃色葡萄球菌期間的功能不是清除細菌,而是通過維持皮下脂肪細胞層和瘦素水平促進組織修復。從機制上講,除了釋放胃飢餓素以對抗瘦素功能外,單核細胞可能會誘導脂肪細胞局部的脂解來阻止這種反應。因為脂解已被證明對無菌損傷後的有效皮膚修復至關重要。
總之,募集的單核細胞通過胃飢餓素介導的局部免疫-脂肪因子串擾,對感染後的皮膚修復至關重要。
研究人員表示,該研究結果與當前的觀點一致,即免疫和代謝系統並非完全獨立,而是可以利用和部署常見的免疫代謝介質來幫助組織修復和再生。這一發現還可能對癌症和瘦素介導的腫瘤血管生成以及其他疾病產生影響。
論文鏈接:
https://dx.doi.org/10.1038/s41586-022-05044-x