柔宇科技3700萬資產被查封凍結,勞動買賣服務施工合同皆有糾紛_風聞
量子位-量子位官方账号-2022-09-08 16:51
夢晨 發自 凹非寺
量子位 | 公眾號 QbitAI
昔日明星獨角獸柔宇科技,又陷入新危機:
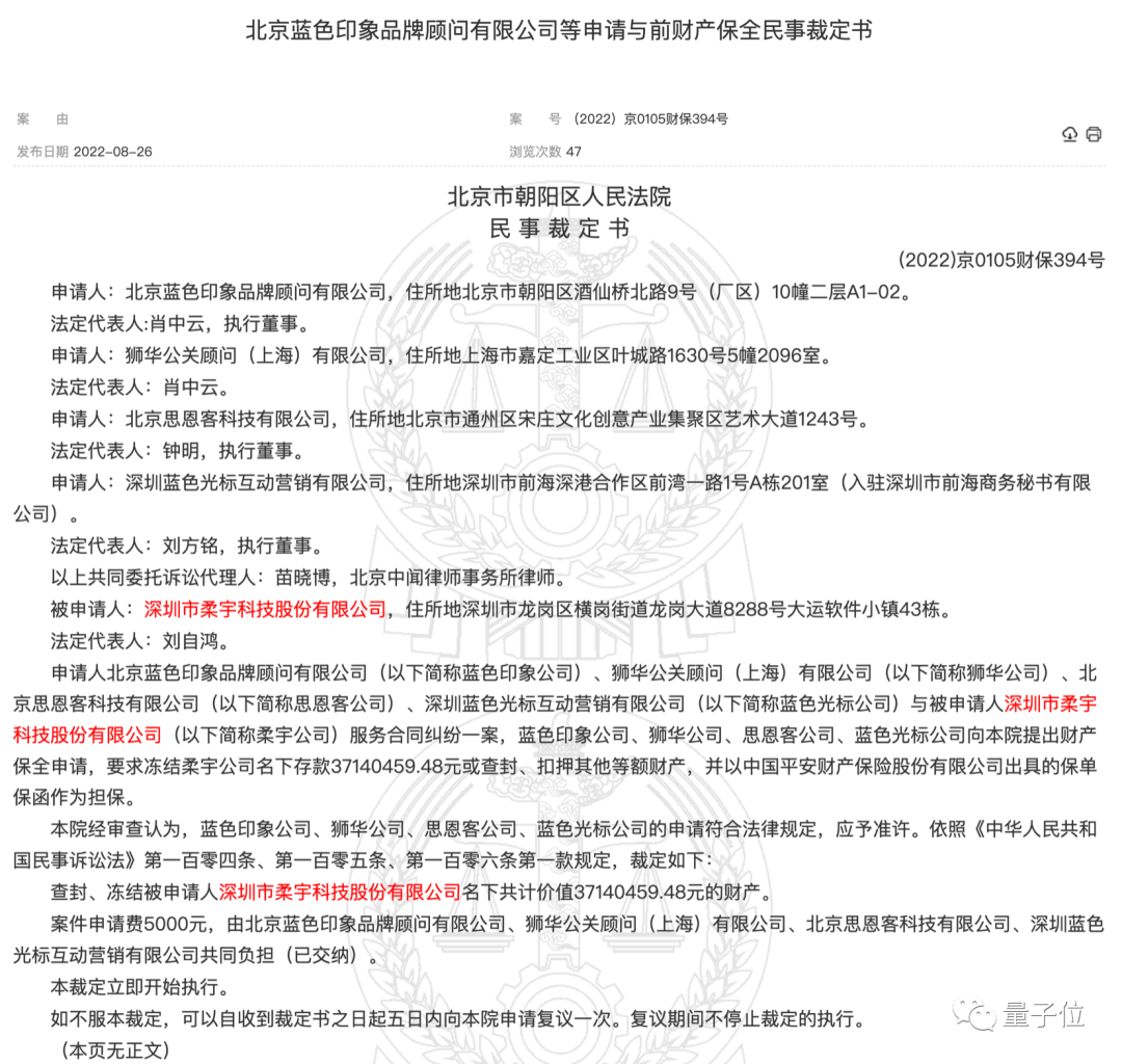
名下3700萬資產被法院查封、凍結。
雖然案件具體細節尚未公佈,但根據裁判文書網該案申請人為4家知名公關公司和廣告公司,屬於服務合同糾紛,已立即開始執行。
四家申請人均與藍色光標相關,其中藍色印象、思恩客、深圳藍色光標均為北京藍色光標的子公司,獅華公關也在藍色光標官網被列為子品牌。

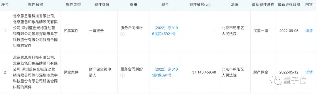
企查查顯示,除財產保全一案已裁定外,柔宇與這4家公司的民事訴訟也正在審理中。

去年底開始,柔宇先後被曝欠薪、停產、資金鍊斷裂,如今看來麻煩還未結束。
曾夢想“掰彎”世界,如今官司纏身
柔宇科技以柔性顯示屏先驅出名,創始人劉自鴻曾放出豪言壯語“夢想是將世界掰彎”。

從2012年成立到2020年,8年時間共完成13輪融資,最輝煌的時候估值超過500億元,劉自鴻也一度登上福布斯中國富豪榜。
2020年開始,柔宇先後三次衝擊上市均以失敗告終,招股書中公佈的財務狀況讓人大跌眼鏡:
產品遇冷,一直在燒錢。2020上半年營收1.16億元,虧損達9.6億元。
折戟IPO後沉寂了一段時間,柔宇科技再次回到公眾視野已經換了個姿勢,連續欠薪6個月、強制員工休假等負面消息被曝光。
CEO劉自鴻則在深夜發朋友圈感慨**“人生至暗時刻”**。

當時所傳的柔宇資金鍊斷裂,如今接連不斷的官司或許也算一種印證。
根據企查查顯示,柔宇2022年以來與員工的勞動合同、與供應商的買賣合同、與建設公司的施工合同、與公關廣告公司的服務合同皆有糾紛。
成為被執行人3次,總執行標的超過1億元。

曾紅極一時的柔宇科技走到如今這個地步,令不少網友唏噓不已。

也有人提出,是經營策略的問題,如果當初專注於核心產品柔性屏結局會大大不同。

但歷史沒有假設,你認為柔宇科技結局會走向何處?
參考鏈接:
[1]https://wenshu.court.gov.cn/website/wenshu/181107ANFZ0BXSK4/index.html?docId=a5cf2cedc9c840cdb64dcff086bd4ad7
[2]https://www.qcc.com/firm/7ba5299b7dc345baa97d3fe21277b2d9.html