CD(IF=38)| 浙江大學發現人子宮內膜再生的調控新機制_風聞
葆力医学观察-专注生物科研领域,趣味科普与行业干货齐飞2022-09-28 09:20
CD(IF=38)| 浙江大學鄒曉暉團隊發現人子宮內膜再生的調控新機制
對損傷後全層子宮內膜再生的瞭解,受限於負責器官功能的細胞羣的不完全分子表徵。為了幫助填補這方面的知識空白,作者利用無偏性單細胞RNA測序,對來自兩個月經期(增殖期和分泌期)的10551個全層正常人類子宮細胞進行了特徵分析。
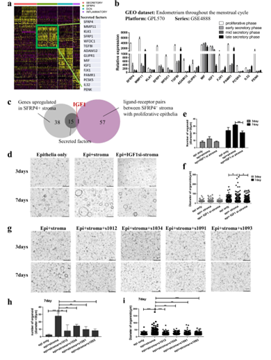
2022年9月27日,浙江大學鄒曉暉團隊在Cell Discovery(IF=38)在線發表題為“SFRP4+ stromal cell subpopulation with IGF1 signaling in human endometrial regeneration”的研究論文,該研究表明SFRP4 +具有IGF1信號傳導的基質細胞亞羣在人子宮內膜再生中的作用。該研究解剖了全層子宮組織的主要細胞類型(上皮細胞、基質細胞、內皮細胞和免疫細胞)的細胞異質性,以及整個月經週期人類子宮細胞的細胞羣結構。
該研究發現了一個在月經週期人子宮內膜再生階段高度富集的SFRP4+間質細胞亞羣,SFRP4+間質細胞在體外可顯著增強人子宮內膜上皮樣器官的增殖,並在體內通過IGF1信號通路促進子宮內膜上皮腺的再生和全層內膜損傷。作者的全層子宮組織細胞圖譜揭示了人類子宮內膜每月再生過程中的細胞異質性、細胞羣結構和細胞間通信,為人類子宮內膜再生的生物學和治療子宮內膜損傷和宮內粘連的再生醫學的發展提供了深刻的見解。

人的子宮器官,特別是全層子宮內膜,是受精和胚胎髮育所必需的。人的子宮內膜主要由子宮內膜上皮細胞和基質細胞組成,具有顯著的可塑性,可反覆損傷和再生。在月經週期內反覆損傷和無疤痕修復的高度動態特性使其成為研究組織再生的理想模型。人子宮內膜全層損傷或功能障礙可引起宮內粘連、流產和子宮因子不孕。由於作者對在月經週期中負責無疤痕子宮內膜再生的細胞羣的分子特徵的不完全理解,阻礙了針對宮內粘連、流產和不孕症疾病的新再生技術的開發。

SFRP4+基質細胞通過再生IGF1信號通路促進體外子宮內膜上皮樣器官增殖(圖源自Cell Discovery )在組織發育、體內平衡、再生和疾病進展過程中,組織微環境是必不可少的。單細胞分析已越來越多地用於剖析細胞異質性和研究動態細胞羣結構及其在發育、組織穩態和病理學等生物過程中的調節。類器官技術已越來越多地用於研究組織微環境內的細胞間相互作用。因此,在本研究中,作者剖析了全層子宮組織主要細胞類型的細胞異質性,確定了一個 SFRP4+間質細胞亞羣,在月經週期的子宮內膜再生階段富集作為潛在的再生細胞羣,並確定 SFRP4+基質細胞在體外可顯著增強人子宮內膜上皮類器官的增殖。此外,本研究發現通過體內胰島素樣生長因子1(IGF1)信號通路促進子宮內膜上皮腺體的再生和全層子宮內膜損傷。該研究的全層子宮組織細胞圖譜揭示了人類子宮內膜每月再生過程中的細胞異質性、細胞羣結構及其通信,這為人類子宮內膜再生的生物學和針對子宮內膜損傷和宮內粘連的再生醫學治療的發展提供了深刻的見解。參考消息:https://www.nature.com/articles/s41421-022-00438-7