資本“跑”了,麪館“涼”了_風聞
开菠萝财经-开菠萝财经官方账号-2022-10-17 22:01

開菠蘿財經(kaiboluocaijing)原創
作者 | 金璵璠
編輯 | 艾小佳
你上一次聽到頭部新式麪館宣佈融資是何時?
很多人的回答恐怕是,一年前。
回想2021年,麪館是最吸睛的餐飲賽道,六大面館“新貴”
(和府撈麪、遇見小面、五爺拌麪、馬記永、陳香貴、張拉拉)
把門店瘋狂複製進核心商圈,融資消息滿天飛,個個估值瘋狂漲。
轉過年的2022年,它們的擴張步伐和融資速度明顯變慢。
開菠蘿財經根據公開信息統計這六大面館“新貴”截至發稿的門店數,並對照去年的數據得出結論:張拉拉手撕牛肉麪
(下稱張拉拉)
、陳香貴蘭州牛肉麪
(下稱陳香貴)
以及遇見小面的門店數,不增反降;馬記永蘭州牛肉麪
(下稱馬記永)
、和府撈麪和五爺拌麪的門店數雖然在增加,但開店速度大不如前。
餐飲賽道投資人李蔡對開菠蘿財經形容,六大面館“新貴”去年“開店熱”,今年“閉店潮”,“有的是疫情影響下的批量關店,有的是大舉擴張後的門店調整”。
去年不斷刷新融資記錄的麪館“新貴”,今年僅有的兩則好消息依然停留在年初:1月,背靠絕味食品、估值一度達70億元的和府撈麪,傳聞計劃赴境外上市;2月,馬記永披露了新一輪融資。
讓麪館失寵的,不只是疫情。有連鎖麪館創始人和行業人士道出了深層原因:今年投資人“清醒”了,發現麪館的成長性配不上高估值,市場價格恢復到正常水平。
這帶來的結果是,去年越是搶手的“新貴”,今年的處境反而越尷尬,如果繼續融資,估值可能縮水,如果不融,可能扛不下去。
這碗麪的生意,還值錢嗎?
網紅麪館:
去年融資多瘋狂,今年就有多平靜
在麪館“新貴”狂奔的路上,首先按下暫停鍵的,是外部資本輸血。
今年上半年,鮮有資本光顧頭部麪館
,“新貴”陣營裏只有兩則好消息:和府撈麪將境外上市的消息不脛而走,馬記永披露了Pre-A輪融資。到下半年,麪館賽道徹底進入沉寂期。
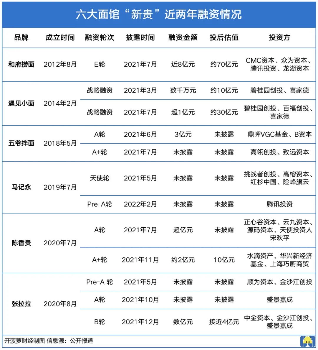
把時間撥回到2021年,彼時的麪館“新貴”輪番披露融資消息。
遇見小面、五爺拌麪、陳香貴,均在半年內連融兩輪。成立時間最短的張拉拉簡直“融資機器”附體,一年內連融3輪。資歷最老、跑了10年的和府撈麪更是完成近8億元的E輪融資。在對手的襯托下,去年只融了一輪的馬記永顯得動作有些慢。

快速融資的麪館“新貴”,個個都經歷了估值飆漲。
比如,“過億”融資後,陳香貴的估值接近10億元;遇見小面的估值從約10億漲到約30億元,平均一家店值2000萬;和府撈麪創下中國連鎖麪館中最高融資記錄、估值達到70億元。
當時,不論是估值被推高的速度,還是以千萬為計量單位的單店估值,都讓人以為這會是一條飛速成長的賽道。
可轉眼到2022年,麪館“新貴”就失速了。可能有聲音説,疫情影響下,不止連鎖麪館,整個餐飲市場也沒有太多好消息。這句話只對了一半。
今年上半年,因為北京、上海等一線城市疫情出現反覆,餐飲行業融資降温。但隨着疫情好轉,粉面、茶飲、咖啡、火鍋、新中式烘焙這些熱門賽道的融資再次重啓。以粉面賽道為例,從湖北走出來的牛肉麪品牌馬香遠、西北風味麪館大師兄以及肥腸粉品牌甘食記、羊肉粉面品牌耍羊氣、新疆米粉品牌疆小駱,都完成了新一輪融資。

“今年粉面賽道的投融資並沒有完全冷卻,地方特色品牌還是相對火熱的。”李蔡告訴開菠蘿財經。
而去年最搶手的麪館“新貴”,今年為什麼多數被“打入冷宮”?
“越是麪館中的‘新貴’,擊鼓傳花的估值遊戲就越難繼續。”某蘭州牛肉麪連鎖品牌創始人林樊告訴開菠蘿財經。
他表示,對一個餐飲項目,去年以前,投資人一般採用2倍PS市銷率
(估值/銷售額)
計算估值,優質一些的項目可以給到5倍PS。但是照去年的市場情況,當一個項目的A輪估值“炒”到10個億,一家店的估值幾千萬,PE市盈率
(估值/利潤)
和PS的計算方法都失效了。因為項目是虧損的,估值也遠遠高於銷售額。
今年仍然有投資機構在看連鎖麪館項目,只是更“清醒”了,市場價格也恢復到了正常水平。越是麪館“新貴”,反而今年融資越不容易,“因為如果繼續融資,就會觸發‘反稀釋’,如果不融,公司經營可能會出現危機”,林樊説道。
在百聯諮詢創始人莊帥看來,估值高本身不是問題。他打了個比方,如果估值以每年50%的速度飆漲,可項目的成長性遠遠低於這個速度,投資人自然難以接受。
一句話總結就是,麪館“新貴”的成長性,也就是未來的成長空間,配不上高估值。
麪館新貴的“尷尬”:
店開不下去,規模上不去
就像有新茶飲品牌對標星巴克一樣,麪館“新貴”描繪的是一個類似於“中國麥當勞”的故事。為什麼這個故事去年被“瘋狂跟投”,今年就“沒人買單”了?
資本去年投資熱情高漲,是相信這個故事有足夠肥沃的土壤,而且時機已經成熟。
吃麪,本身剛需高頻,當面食實現了標準化,資本認為這是一個典型的有品類、無品牌的賽道。麪館“新貴”中,遇見小面主打重慶小面,其餘的口味“全國普適”,張拉拉、馬記永、陳香貴是蘭州牛肉麪;和府撈麪是新中式湯麪;五爺拌麪則是全國拌麪
(包括四川擔擔麪、宜賓燃面、北京炸醬麪、武漢熱乾麪、新疆拉條子等)
的集合體。
雖然麪館“新貴”當下只有幾十家店,但資本“賭”的是,藉着商場渠道的紅利,跑出萬店規模。機會窗口期出現在2020年疫情之後,一批批個體餐飲倒閉,商場騰出大量黃金位置,同時降了租金。“這種階段很好談估值,哪怕銷售額不高”,莊帥分析。
資本看中的是擴張速度,所以麪館“新貴”都在承諾一個顛覆性的開店節奏。例如,根據各家此前的表態,到2021年年底,遇見小面承諾開到200家店,一度“平均兩天開1家店”的和府撈麪承諾開到450家,五爺拌麪表示要開到1500家。
但因為種種原因,拿到投資後的麪館“新貴”並沒有完成計劃。
開菠蘿財經結合品牌官方微信小程序、大眾點評、第三方查詢平台,得出一組數據,張拉拉、陳香貴、遇見小面、馬記永、和府撈麪和五爺拌麪,當前的全國門店數分別是57家、116家、139家、218家、358家、1126家。

對比去年與今年的門店數變化,可以將6個品牌分為兩個梯隊。
第二梯隊的張拉拉、陳香貴和遇見小面,門店不增反降。其中,張拉拉去年年底時稱“簽約100家門店”,目前營業門店只有57家;陳香貴品牌介紹中稱去年年底門店“200+”,當前門店數減少到116家;遇見小面則從去年7月的150家,減少到139家。
第一梯隊的馬記永、和府撈麪和五爺拌麪,門店數在增加,但擴張速度明顯放緩。
例如,和府撈麪在2021年6月時的門店數超過340家,為完成年度KPI,需要在6個月內開店110家以上,但15個月過去了,門店只增到358家。
不但直營模式的和府撈麪如此,走加盟路線的五爺拌麪也沒完成KPI。根據窄門餐眼的數據,2021年12月底,五爺拌麪有948家門店,當前增加到1126家,依然沒有完成2021年“突破1500家門店”的計劃。
新零售專家鮑躍忠總結規律,“今年還在擴張的品牌,門店數量已經穩定在百家以上乃至上千家,反之,收縮中的品牌即便門店數過百,很多店也還沒過穩定期。”
門店永遠是麪館的核心戰場。“疫情背景下,餐飲品牌的經營者會減緩擴張計劃,既然跑不出規模,把重點門店的銷售額做上去,單店模型跑得通也可以。”某連鎖麪館供應商王洋説。
不過,據李蔡調研,多家麪館“新貴”今年的單店模型很難再給投資人呈現持續的增長,消費“峯值”基本停留在去年下半年,與融資的“高光時刻”一致。
去年下半年的訂單“峯值”,與早期疫情過後釋放的“報復性消費”,以及用户對新式麪館的“嚐鮮性消費”有關,進入2022年,這兩部分消費在減弱、乃至消失。
某面館“新貴”一家北京門店的店長陳高向開菠蘿財經透露,他負責的門店,訂單的高峯出現在去年7月,隨後的第三季度比較平穩,四季度進入低谷期,到今年上半年都相對低迷。
“第一波疫情結束後,人們的確湧入購物中心,啓動了一輪短暫的報復性消費。”莊帥表示,但當疫情常態化,大眾消費變得更加理性。
除了以二線城市為主陣地的五爺拌麪客單價在20元上下,其他的麪館“新貴”都在35元-50元區間,遇見小面、馬記永、陳香貴是35元-40元,張拉拉、和府撈麪高到40元-50元。
這樣的定價比街邊小店高出一大截。以競爭最激烈的牛肉麪為例進行對比,在一線城市,一碗牛肉麪的價格在20元上下;在蘭州本地,吃一碗牛肉麪,只需要花七八塊,“肉蛋雙飛
(加一份牛肉,加一個雞蛋)
”也不過20元。
如果説,以前很多消費者對幾十元錢還不太敏感,那麼今年,消費者對各種“消費刺客”的複雜情緒,已經從識別防範到了主動反擊。在李蔡看來,麪館“刺客”會讓用户的“嚐鮮性消費”更早“涼涼”。
連鎖麪館被高估了嗎?
10月上旬,開菠蘿財經探訪了麪館“新貴”們開在北京的部分門店,發現個別門店已經停止營業。
例如,陳香貴的一家門店已經撤店、商場正在重新招商;張拉拉的一家門店雖然招牌還在,但已不再營業。開菠蘿財經從兩家店附近的外賣員口中得知,這兩家店“搬走了”,“已經停業兩個多月了”。

曾經的陳香貴門店正在招商中
開菠蘿財經攝

一家張拉拉門店招牌還在,但已經停業
開菠蘿財經攝
這兩家麪館均位於大型購物中心的“美食城”裏。探店時正值工作日中午12時左右,開菠蘿財經注意到,同一商城、同一樓層的其它快餐店吸引了眾多顧客。
閉店可能有種種原因,可能是被商場“新陳代謝”,也可能是為盲目擴張買單。
在購物中心開店,除了租金,還要經過商業性的考核,“如果一家店通不過考核,會被‘趕出去’”,王洋表示。
除五爺拌麪大部分門店開在辦公場所和住宅區以外,其他麪館“新貴”的選址,多集中在一線、新一線城市裏人流集中的核心商圈、寫字樓等。在李蔡看來,從這一年的發展來看,麪館“新貴”低估了在購物中心做生意的難度,房租佔比20%-30%,人力成本20%左右,算上食材和營銷成本,前期盈利很難。
“現在大多數投資人都‘清醒’了”,林樊對開菠蘿財經説,因為發現連鎖麪館是一門很難靠燒錢燒出規模的生意,不是燒錢越多、開店越多,模型就能跑得通,帶來的邊際效應反而是遞減的,“決定模型的,是產品和服務能否讓消費者買單”。
在麪館“新貴”尤其是牛肉麪品牌的主戰場上海,李蔡觀察到,同樣的“新陳代謝”也在發生。去年年中,他曾嚐鮮過多個麪館“新貴”的麪食,與一些消費者溝通後發現,“一二線城市的人可能會因為新鮮感進店,比如,感受在麪館裏看書,體驗‘免費續面’,或是品牌背後有某個大廠的投資,但表示後續會復購的比例比較低”。他總結,不高的性價比、“相對普通”的口味以及到店的便捷性,很難讓人愛上這碗四五十塊的麪條。
在莊帥看來,這背後是因為麪館“新貴”低估了賽道的競爭難度。
麪館市場有明顯的南北差異。“南方市場的特點是,麪館的成長性偏弱,教育成本較高。”莊帥認為,在北方,雖然吃麪的市場更大、受眾更廣,無需消費者教育成本,但市場競爭異常激烈。和隨處可見的街邊小店拼性價比、賽口味,標準化的連鎖麪館不夠有優勢。
當疫情進入常態化,麪館“新貴”開始寄希望於外賣,將其抬到較高的位置上,但外賣的貢獻度也是被高估的。
陳高對開菠蘿財經説,他所在店裏的食客,以附近辦公樓裏的上班族為主,外賣不但單量非常少,“還經常接到‘麪條坨了’的投訴”。林樊介紹,品牌的外賣佔比只有10%左右。
除五爺拌麪外,其他的基本以湯麪為主。在莊帥看來,湯麪為主的產品佈局決定了堂食佔比偏高,因為麪條在外賣中的口感還原度不如堂食。
在被低估的因素中,還有這場疫情。
“中式麪館跑出自己的‘麥當勞’,還有很長的路要走。”林樊表示,但疫情當下,麪館“新貴”更要考慮生存問題。在王洋的描述裏,麪館新貴的處境是,“扛得下去就有活下去的希望,扛不下來品牌倒閉都不是稀罕事”。
怎麼能活得更好,無外乎開源、節流兩條路。
在門店的堂食和外賣之外,“開源”能產生銷售額的第三市場。麪館“新貴”的標配是,推出毛利較高的燒烤、滷味,進入袋裝、罐裝食品的零售市場。一些麪館也開始搞“副業”,例如馬記永開酒館,和府撈麪賣酒飲和咖啡。
“節流”則是從房租、人力和物料方面下手。陳高透露,去年門店租金水漲創高,今年所在的商場租金降了,拉麪師傅的工資也有回落。
要知道,資本去年追投麪館“新貴”時,有媒體報道,一大批拉麪師傅從甘肅遷徙到麪館“新貴”聚集的上海,月工資從5千元漲到萬元以上。“今年‘新貴’開店少,拉麪師傅自然沒那麼‘貴’了”,林樊瞭解到,還有面館“新貴”嘗試過把拉麪師傅換掉,用半乾面的機器面取代手工現拉麪。
在其他餐飲品類的襯托下,麪館這門主食生意被認為更容易標準化、連鎖化。投資人把“資本燒錢、快速開店”的商業模式複製進來,期待頭部選手創造下一個神話。
一年後,“當投資人拉長週期去評估,會發現過去對面館生意的評估,在很多方面都過於樂觀了”,莊帥表示。
但麪館的故事遠沒講完。王洋認為,和當年的茶飲行業類似,去年的“麪館熱”當然存在泡沫,資本熱情消退也是必然,不過,拉長時間去看,經過資本鯰魚效應的賽道會更有活力。