美國觀察|蘭德報告:大國戰略競爭的最新框架【走出去智庫】_風聞
走出去智库-走出去智库官方账号-2022-12-14 18:49

走出去智庫觀察
****近日,蘭德公司發佈報告《理解戰略競爭的新時代》(Understanding a New Era of Strategic Competition)認為,美國在全球戰略競爭中處於領先地位,根本原因是其在經濟和科技方面的實力,未來更要加強前沿技術的發展。
走出去智庫(CGGT)觀察到,雖然今年美國參眾兩院分別通過了各自********的“2022年美國競爭法案”,但內容仍存在分歧****。而蘭德的報告回顧了大國競爭和對抗的歷史案例、國家力量和競爭力的文獻以及對戰略目標的評估,為美國相關政府部門********提供了一個有效的大國戰略競爭的最新框架。****
今天,走出去智庫(CGGT)刊發蘭德報告《理解戰略競爭的新時代》的主要內容,供關注美國戰略競爭的讀者參閲。****
正 文
CGGT,CHINA GOING GLOBAL THINKTANK
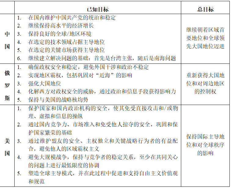
大國競爭:美國、中國和俄羅斯的目標
競爭不是偶然產生的,它們是大國利益和目標衝突的產物,競爭的主要內容包括對國際體系及其機構、規則、規範、進程和非正式聯盟領導權的爭奪、主要地緣政治行為體的價值取向和基於實際利益的結盟以及在關鍵的新興技術領域的領導權。

評估大國國際地位和影響力的四個主要類別
通過歷史研究以及對各種競爭行為效果的評估表明,國際地位和影響力的四個類別對於確定競爭中的相對成功尤為關鍵。下面列出了這四個類別,以及對評估該類別特別有用的具體、可衡量的幾個指標。
一、經濟態勢和參與。這一類別是指在關鍵經濟類別中的相對競爭地位,這一類包括國家貿易比例、外國直接投資(FDI)和經濟援助。
二、關鍵盟友和夥伴的結盟。競爭成功的第二個主要國際決定因素是,一個大國在多大程度上得到了其他國家的積極或默示支持和地緣政治聯繫。這一類包括為研究制定的各種結盟指數。
三、意識形態和範式的影響。競爭的第三個國際決定因素是一個大國對支配主流範式的思想、規則、規範和機構施加主導性影響的程度。這一類別包括公眾對大國的態度、在國際機構中的作用以及意識形態親和力的指數等。
四、軍事接觸和態勢。國際競爭地位的第四大類指標是大國的全球和區域軍事態勢和軍事參與程度。這一類包括基地建設、准入協議、軍事演習和訓練任務等。
有助於形成長期軍事優勢的三個關鍵因素
一、決定性的技術。鑑於美國的整體軍事優勢,美國的競爭對手一直在尋求各種形式的萬金油或一攬子技術來消除美國的優勢。俄羅斯和中國已經為這樣的目標投資於各種形式的信息戰,最引人注目的是中國正在開發的“系統破壞”、“信息化戰爭”概念,美國國防政策的一個主要目標必須是建立抵禦這種以信息系統為重點的攻擊的能力。

信息戰是美國最可能的弱點軍事領域,攻擊者將尋求破壞美國的“系統中的系統”,方法是利用以下組合來分裂和矇蔽信息的收集、交換和分析,具體包括:一般網絡能力;電子戰;虛假信息和感知操縱技術;攻擊美國的天基監視和信息傳輸能力(包括GPS定位系統)。
二、新的戰爭方式。戰爭的特點可能正在發生重大轉變,越來越強調信息攻擊、無人駕駛系統(包括蜂羣概念)和人工智能驅動的決策。無論是否發生全面轉型,這些能力在未來幾十年的戰爭中都將發揮越來越重要的作用。俄羅斯和中國都在這些類別中的許多方面進行了大量投資,目的是要超越美國的軍事主導地位——以全新的作戰方式超越美國當前一代軍事系統和作戰理念的優勢。如果美國沒有跟上步伐就有可能看到其軍事優勢在向這些新的戰鬥方式的過渡中被削弱,具體包括:

激增的無人駕駛系統——成羣的無人機可能對現有的軍事系統構成重大威脅;先進的解密技術——對事件信息的有效性產生根本性懷疑的技術;虛擬社會戰爭——全面攻擊敵人的國內信息網絡,其物聯網、關鍵基礎設施、通信和算法決策過程,癱瘓其社會和軍事反應能力。
****三、21世紀的作戰理念。通常情況下,國家並不是通過單個技術的進步來實現軍事優勢的,他們是通過掌握一些綜合的軍事方法或作戰概念。目前,軍事競爭的大部分焦點是在特定技術領域或作戰系統的淨平衡。然而,最終它們的效果將通過作戰概念來過濾,對概念思維的強調需要和軍事系統一樣重視,具體包括:
系統的概念——在1991年的 “沙漠風暴 “行動中,美國採用了一種綜合的多領域方法,取得了毀滅性的效果;未來的概念——今天正在開發的大多數作戰概念都有許多相同的基本原則:許多領域系統的整體整合、分散和隱蔽、信息攻擊的主導作用,以及無人駕駛系統的日益增長的作用。掌握這些新興的戰略和作戰概念,並轉移投資以獲得所需的系統,將是衡量競爭優勢的一個關鍵因素。
當前所有的主要趨勢線——俄羅斯的“新一代戰爭”、美國的“多域作戰”、中國的“信息化戰爭”都是在説明通過攻擊一套全面的軍事和非軍事目標來達到決定性的效果。新技術正在提供一種能力,可以在相對不受懲罰的情況下進入敵人的家園。鑑於美國在社會和軍事上對先進信息網絡的高度依賴,以及它最近在國內信息復原力方面缺乏投資,美國可能特別容易受到這種形式的攻擊。
確定國家優先事項
本報告的研究表明了對美國競爭優勢有重大價值的優先投資領域。這些建議的基本主題是,投資於競爭實力的基本國家基礎與投資於向外的權利運用同樣重要。
一、研究確定的國家優先事項包括以下內容:
1. 保持經濟和財政實力和靈活性
2. 保持在新興技術和產業中的領先優勢或領先份額
3. 保護美國國土的信息環境
4. 開發工具和技術以參與與對手的持續競爭
5. 保持美國在全球機構中的領先影響
二、在國防投資方面確定了以下優先領域:
1. 避免前沿技術在軍事上的應用嚴重滯後
2. 避免易受產生決定性軍事效果的一攬子新技術和作戰概念的影響
3. 投資于軍事和準軍事能力,以便在重大戰爭的門檻下進行競爭
4. 投資和促進政策,以維持和深化聯盟關係
5. 發展概念和聯合部隊的能力,以便在短期和長期內實現區域突發事件和遠程力量投射任務的特定目標
來源:元戰略
免責聲明:本文僅代表原作者觀點,不代表走出去智庫立場。