打破“地域緊箍咒”,新疆米粉接棒螺螄粉出圈_風聞
红餐网-红餐网官方账号-做餐饮,上红餐!2022-12-21 14:48
近年來,米粉賽道中一個較為明顯的趨勢是地方米粉品牌陸續崛起。這些地方米粉品牌在各自的區域蓬勃發展,還逐步打破了米粉賽道的“地域緊箍咒”,開始跨地區發展,進擊全國市場。
比如,在發展勢頭較為良好的新疆米粉賽道中,已有啊臻味道米粉、吳佳拌米粉、辣風芹、約粉、玲玲米粉、久久辣米粉等50餘個新疆米粉品牌在新疆快速拓展。
紅餐品牌研究院近期推出的《中國米粉品類發展報告2022》顯示,啊臻味道米粉、吳佳拌米粉、辣風芹門店均超過200家,其中七成以上的門店位於新疆。值得留意的是,上述品牌近年來逐步往其他地區拓展,在甘肅、陝西、四川、廣東等地均有一定的門店佈局。
另外,新疆米粉品牌花小小還把新疆米粉帶出了新疆,佔位一線、新一線市場,在開業的三年間開出了430家門店。
新疆米粉的興起一方面與其極具記憶點的爆辣口味有關。另外,新疆米粉起源於貴州,改良於新疆,兼顧南北口味差異,這一特點為其走向全國奠定了基礎。同時,小紅書、抖音、快手等平台中有大量美食博主分享吃新疆米粉或分享其製作過程,加之新疆米粉的零售產品在各大電商平台上火熱銷售,進一步助推了新疆米粉的熱度。
這股風潮也與新疆米粉產業的成熟有關。新疆米粉主要由米粉和米粉醬構成。隨着我國複合調味品的生產工藝日漸成熟,新疆的調味品龍頭企業如新疆西爾丹食品有限公司、新疆笑廚食品有限公司等紛紛入局米粉醬料賽道,助力新疆米粉的標準化生產。

花小小新疆炒米粉的創始人趙剛表示,新疆米粉品類屬性清晰明確,認知成熟,具備記憶點,炒制時產生的鍋氣使其更具價值感,快餐特質明顯。在供需兩端的共振之下,新疆米粉有望成為繼螺螄粉之後,米粉賽道的下一個爆品。
江西米粉近年來也頗為出圈,以李大叔南昌拌粉、子固路老南昌拌粉為首的江西米粉品牌提供辣風味的拌粉,配以牛肉、豬耳朵、牛肚等澆頭,且提供雞蛋肉餅湯、香菇肉餅湯等瓦罐湯產品。這類品牌還推出了“拌粉+瓦罐湯”套餐,套餐價格在15~40元之間,價值感十足。
目前,一些品牌已有不錯的市場表現,比如李大叔南昌拌粉開出了344家門店,覆蓋80餘個城市;子固路老南昌拌粉有着278家門店,覆蓋50餘個城市。
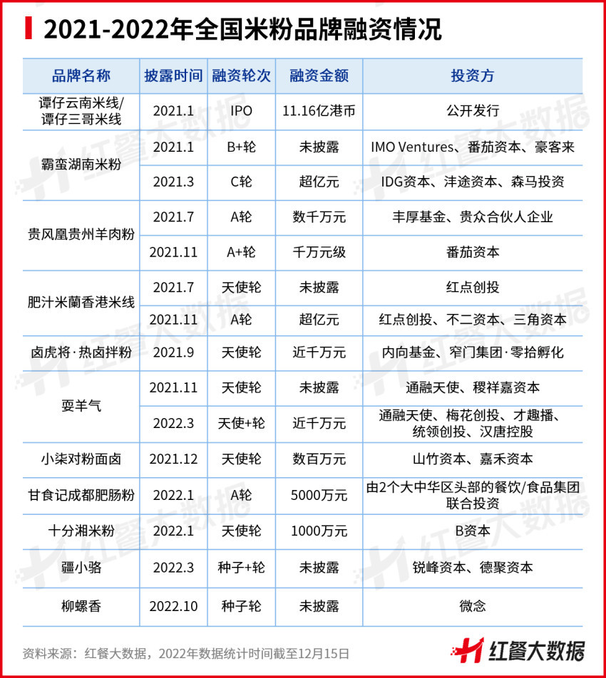
港式米線亦表現亮眼,其代表品牌肥汁米蘭香港米線,不到半年就拿下了兩輪融資,估值一度近10億元,隨後在市場上引發了一波跟風創業潮。同時,2021年10月,港式米線代表譚仔國際成功上市,進一步助推了這個細分品類的熱度。

此外,貴州米粉、成都肥腸粉等地方特色米粉也開始嶄露頭角,均有一些代表品牌在過去兩年中獲得融資,加速崛起。