新冠感染醫保能報銷嗎?怎麼報?多地明確_風聞
心之龙城飞将-2022-12-31 22:46
央視新聞2022年12月31日 13:30:58 來自北京市91人蔘與22評論在過去三年中,國家對於新冠感染者採取“先救治、後結算”的方式,在基本醫保、大病保險、醫療救助綜合保障後,個人負擔部分由財政給予補助。
今年3月,國家醫保局印發通知要求,一是按程序將新冠病毒抗原檢測試劑及相應檢測項目臨時性納入本省份基本醫保醫療服務項目目錄。參保人在定點基層醫療機構發生的相關費用按統籌地區現行規定支付,在定點零售藥店購買檢測試劑的費用,可使用個人賬户支付;二是及時調整納入醫保支付範圍的新冠治療用藥。
半年後,首個國產新冠口服藥阿茲夫定片等共343種藥品正式通過形式審查,納入《2022年國家基本醫療保險、工傷保險和生育保險藥品目錄調整通過形式審查的申報藥品名單》。
隨着對新型冠狀病毒感染實施“乙類乙管”,此前納入醫保的新冠藥以及住院診療的費用還能報銷嗎?為應對疫情新形勢,安徽、福建晉江等地明確新冠就診醫保報銷比例,北京、陝西等地將新冠治療藥品臨時納入醫保報銷範圍。
安徽:新冠感染門診費用報銷比例統一為70%
據安徽省醫療保障局消息,12月29日,安徽省醫療保障局、安徽省財政廳、安徽省衞生健康委員會聯合發佈關於做好新型冠狀病毒感染門診救治保障工作的緊急通知,明確參保人員新冠感染在統籌區域內普通門(急)診治療時,發生的符合新冠病毒肺炎診療方案及其他規定的醫藥費用,納入基本醫保統籌基金支付範圍,不設起付線、報銷限額,報銷比例統一為70%。
已開通基本醫保統籌基金結算服務的定點醫療機構,臨時全部納入新冠感染門診統籌結算範圍;統一啓用“新冠門診(1102)”醫療類別,結算新冠感染的門診費用。
詳情↓

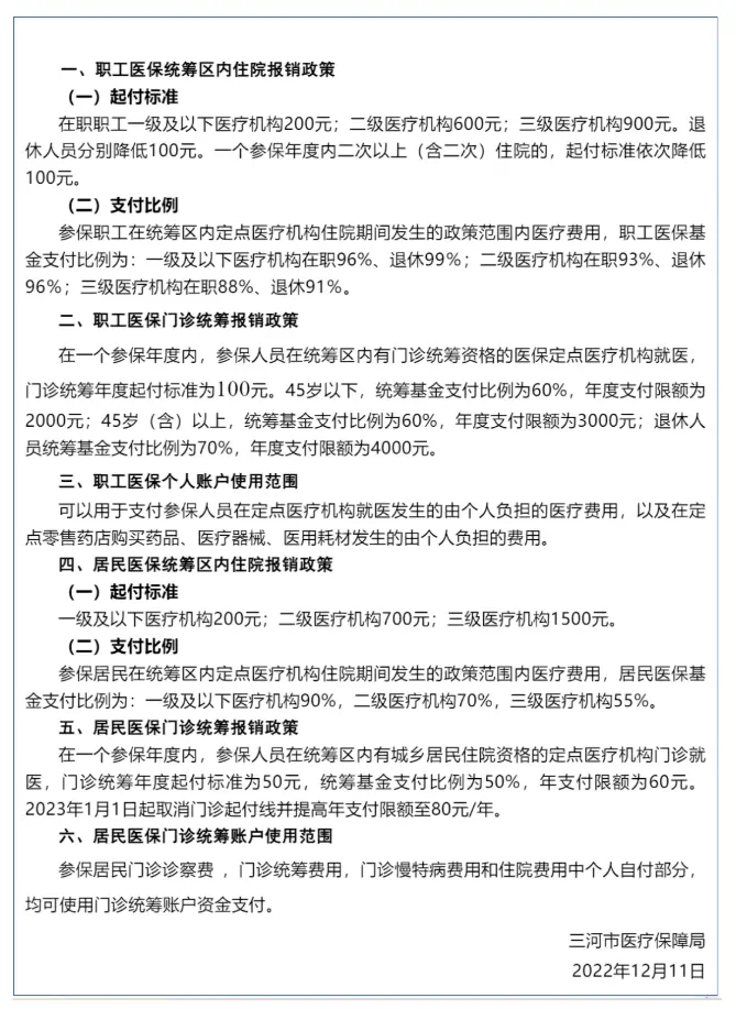
河北三河發佈新冠病毒感染者醫保報銷政策明白紙
據“文明三河”公眾號消息,三河市醫療保障局12月11日發佈《新冠病毒感染者醫保報銷政策明白紙》,明確職工醫保門診統籌年度起付標準為100元,45歲以下,統籌基金支付比例為60%,年度支付限額為2000元;45歲(含)以上,統籌基金支付比例為60%,年度支付限額為3000元;退休人員統籌基金支付比例為70%,年度支付限額為4000元。
居民醫保門診統籌報銷政策為在一個參保年度內,參保人員在統籌區內有城鄉居民住院資格的定點醫療機構門診就醫,門診統籌年度起付標準為50元,統籌基金支付比例為50%,年支付限額為60元。2023年1月1日起取消門診起付線並提高年支付限額至80元/年。
另外,職工、居民醫保統籌區內住院報銷也有相應規定。詳情↓

福建晉江:門診、住院皆可報銷
據晉江新聞網消息,福建省晉江市對感染新冠後醫保報銷事項發了通知:門診方面,參保人員若在醫保定點基層醫療機構就醫,可享受普通門診待遇。在鄉鎮衞生院(社區衞生服務中心)就診,報銷比例為70%,最高支付限額420元;在全市定點村級醫療機構就診,報銷比例為50%,最高支付限額50元(單次限報銷10元)。住院方面,在市外省內定點醫療機構發生的醫療費用基本醫保按市內報銷額度的80%報銷,在省外定點醫療機構發生的醫療費用基本醫保按市內報銷額度的60%報銷。
山東:新冠症狀網上問診納入醫保報銷
據山東省醫療保障局網站12月28日消息,山東省醫療保障局、山東省衞生健康委員會近日聯合發佈《關於做好新型冠狀病毒感染互聯網醫療保障服務工作的通知》,指出新冠相關症狀互聯網診察費納入基本醫療保險支付範圍,與線下報銷政策一致。醫保部門要及時結算支付“互聯網+”醫療費用,加強智能審核,促進醫保基金合理規範使用。
北京:奈瑪特韋片/利托那韋片及其他6個藥品臨時納入醫保
為了應對疫情新形勢,北京市醫保局經國家醫保局批准,將複方氨酚烷胺膠囊、複方氨酚甲麻口服液、小兒氨酚黃那敏顆粒、氨咖黃敏膠囊、氯芬黃敏片、氨溴特羅口服溶液6個藥品臨時納入北京市醫療保險、工傷保險藥品報銷範圍,報銷比例按照甲類藥品執行。自2022年12月18日起執行,有效期至2023年3月18日。
另外,為加大對新冠感染後可能發展成重症、危重症病人的救治,近日,奈瑪特韋片/利托那韋片也已納入北京市醫保藥品報銷範圍,北京社區醫院的報銷比例為90%。
陝西:234種新冠用藥臨時納入醫保
據“健康陝西發佈”12月22日消息,12月21日,陝西省醫療保障局、陝西省衞生健康委員會、國家税務總局陝西省税務局三家單位聯合發佈《關於進一步做好當前疫情防控醫療保障工作的通知》,將確診和疑似患者使用《陝西省衞生健康委 陝西省中醫藥管理局關於印發陝西省新冠病毒感染中醫藥預防方案(第三版)和治療方案(試行第四版)的通知》(陝衞中醫發〔2022〕53號)中推薦的107種中成藥及省藥監局、省衞健委組織專家遴選的對新冠病情針對性強、治療效果較明顯的兩類127種藥物臨時納入醫保支付範圍,醫保支付至2023年6月30日,保障確診和疑似患者用藥。
湖北:36種新冠用藥臨時納入醫保
湖北省醫療保障局12月29日消息,經國家醫療保障局批准,自2022年12月29日起,小兒氨酚黃那敏顆粒、複方福爾可定糖漿等36種新冠病毒用藥臨時納入湖北省醫療保險報銷範疇,報銷比例按照甲類藥品執行。
雲南:41個藥品已臨時納入醫保
雲南省醫療保障局12月30日消息,《雲南省新冠病毒感染者用藥目錄(試行第一版)》中“桑菊銀翹散”等41個藥品已臨時納入醫保支付範圍,按甲類藥品管理,進一步滿足民眾就醫購藥需求,減輕新冠感染患者費用負擔。

廣西:15種新冠用藥可刷醫保
據廣西新聞網消息,為進一步保障羣眾的用藥需求,自治區醫療保障局將外感風痧顆粒等15種藥品臨時納入全區基本醫療保險基金支付範圍,按醫保甲類藥品報銷,自12月22日起執行,有效期至明年3月22日。
