杭州市住保房管局:符合條件的三孩家庭限購住房套數增加1套
None

杭州市住房保障和房產管理局17日發佈《關於進一步促進房地產市場平穩健康發展的通知》以及政策解答。根據《通知》,符合條件的三孩家庭,在本市限購範圍內限購的住房套數增加1套;報名參加新建商品住房公開搖號銷售時,參照“無房家庭”優先搖號。

《通知》原文:
為認真貫徹落實黨中央、國務院決策部署,堅持“房子是用來住的、不是用來炒的”定位,支持剛性和改善性住房需求,促進房地產市場平穩健康發展,現就有關事項通知如下:
一、優化二手住房交易政策
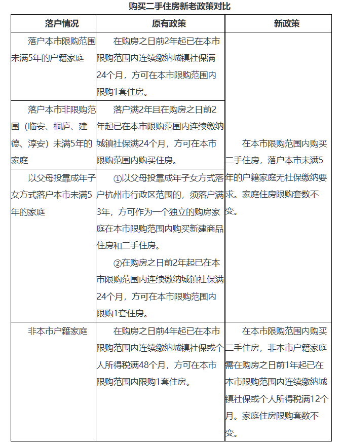
在本市限購範圍內購買二手住房,落户本市未滿5年的户籍家庭無社保繳納要求;非本市户籍家庭需在購房之日前1年起已在本市限購範圍內連續繳納城鎮社保或個人所得税滿12個月。
二、進一步完善税收調節
本市限購範圍內,個人轉讓家庭唯一住房,增值税徵免年限由5年調整到2年。
三、更好滿足三孩家庭購房需求
符合條件的三孩家庭,在本市限購範圍內限購的住房套數增加1套;報名參加新建商品住房公開搖號銷售時,參照“無房家庭”優先搖號。
本通知自發布之日起施行。原有政策與本通知不一致的,以本通知為準。

政策解答:
一、出台《關於進一步促進房地產市場平穩健康發展的通知》(以下簡稱本《通知》)的目的是什麼?
**答:**為認真貫徹落實黨中央、國務院決策部署,堅持“房子是用來住的、不是用來炒的”定位,支持剛性和改善性住房需求,促進房地產市場平穩健康發展。
二、如何優化二手住房政策?
**答:**在本市限購範圍內購買二手住房,一是對落户本市未滿5年的户籍家庭取消了“在購房之日前2年起已在本市限購範圍內連續繳納城鎮社保滿24個月”的規定;
二是對非本市户籍家庭,將原“在購房之日前4年起已在本市限購範圍內連續繳納城鎮社保或個人所得税滿48個月”的規定調整為“在購房之日前1年起已在本市限購範圍內連續繳納城鎮社保或個人所得税滿12個月”。

三、如何進一步完善税收調節?
**答:**對本市限購範圍內,個人轉讓家庭唯一住房(家庭成員範圍包括本人、配偶以及未成年子女,下同),增值税徵免年限由5年調整到2年。即限購範圍內,個人轉讓家庭唯一住房,購房年限不足2年的,按照5%的徵收率全額繳納增值税,購房年限在2年以上的(含2年),免徵增值税;個人轉讓非家庭唯一住房,增值税免徵年限仍為5年。
免徵年限的起算時點以個人購買住房取得的不動產權證或契税完税證明上註明的時間按“孰先”原則確定。
四、如何理解“符合條件的三孩家庭”?
**答:**本《通知》中的“符合條件的三孩家庭”是指經杭州市衞生健康委員會認定的,同一對夫妻(至少一方為杭州户籍)2021年5月31日(含)後生育三孩的家庭。即申請人雙方應具有合法的夫妻關係,已共同生育或依法收養三個子女(指現有子女數),其中第三個子女的出生或收養日期應在2021年5月31日(含)以後。
五、購房時購房人需要提交“符合條件的三孩家庭”的書面證明嗎?
答:“符合條件的三孩家庭”經杭州市衞生健康委員會依據相關規定,依託大數據平台,結合家庭生育登記、出生信息、領養信息等實施核查。購房人在辦理購房手續時,無需提交“符合條件的三孩家庭”的書面證明,只需授權相關單位查詢本人在衞生健康部門登記的相關生育信息。核查結果將通過相關係統平台或短信方式及時告知。如果購房人對數據自動核查結果有疑義的,可在指定時間內向屬地衞生健康局進一步反映核實。
六、何時開始執行三孩家庭優先購房政策?
**答:**三孩家庭購買新建商品住房的,自本《通知》發佈之日起領取預售證的項目開始執行;購買二手住房的,自本《通知》發佈之日起執行。