光大、民生信用卡中心被罰80萬,持卡人稱遭暴力催收
None
6月2日,中國光大銀行信用卡中心、中國民生銀行信用卡中心因信用卡催收嚴重不審慎分別領到80萬元罰單。
記者調查發現,被處罰的兩家銀行信用卡中心2021年投訴量居高不下,眾多持卡人稱遭遇其暴力催收。
違規催收遭重罰
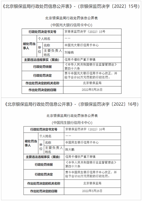
6月2日,中國銀行保險監督管理委員會北京監管局(以下簡稱北京銀保監局)連發兩張罰單:
中國光大銀行信用卡中心(以下簡稱光大信用卡中心)因信用卡催收嚴重不審慎,被責令改正,並給予合計80萬元罰款的行政處罰,處罰日期為今年5月26日。
中國民生銀行信用卡中心(以下簡稱民生信用卡中心)也於同日受到責令改正、罰款80萬元的處罰,違規事由和光大信用卡中心如出一轍。

記者注意到,北京銀保監局處罰的依據是《銀行業監督管理法》第四十六條,該條款規定:“銀行業金融機構有下列情形之一,由國務院銀行業監督管理機構責令改正,並處20萬元以上50萬元以下罰款……”
一位銀行業人士對記者表示,80萬的罰款金額超過了該條款規定的罰款上限,説明兩家銀行信用卡中心存在多項違法違規行為,情節比較嚴重。
暴力催收投訴多
今年3月,銀保監會發布了《關於2021年第四季度銀行業消費投訴情況的通報》。通報顯示,銀保監會及其派出機構接收並轉送的銀行業消費投訴中,涉及信用卡業務的投訴最為集中,佔投訴總量的比重為49.6%。
記者統計發現,2021年,光大信用卡消費投訴量達到了14967件,在股份制銀行中排名首位,其中有兩個季度高居投訴榜首。民生信用卡全年投訴量超過1.3萬件,居股份制銀行第五位。
到底是什麼違規行為引發大量投訴呢?
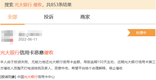
記者6月13日在黑貓投訴平台以“光大銀行 催收”為關鍵詞進行檢索,共找到853條相關投訴。其中,多位消費者投訴稱光大信用卡中心催收違規,包括委託外包公司暴力催收、泄露個人信息、電話短信威脅、電話騷擾等。

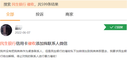
民生信用卡在該平台上有近600條催收投訴。消費者駱小姐5月28日投訴稱,自己在和銀行協商好分期還款後,一大早收到兩條催收短信,內容為“你已被我行正式列為起訴人員,開庭文書將快遞發送户籍地址,請下午3點前處理可撤案”。多數投訴人反映,民生信用卡中心催收人員採取上門恐嚇、連續打電話等方式催收。

記者調查發現,信用卡違規催收已成為消費者投訴重災區,這一點也可以從廣東銀保監局發佈的廣東銀行業2021年投訴數據中得到驗證。通報顯示,2021年該局共收到投訴16436件,其中轉送信用卡投訴數量10492件,信用卡業務投訴主要集中在協商還款、反映催收及徵信糾紛、息費及定價爭議等問題,佔比分別為60.67%、19.78%和17.33%。
規範信用卡催收
今年1月1日,中國銀行業協會下發的《信用卡催收⼯作指引(試行)》(以下簡稱《指引》)開始執行。
《指引》明確,催收人員未經債務⼈同意,嚴禁在晚10點後⾄早8點前進⾏電話、外訪催收,通話頻次要控制在合理及必需的範圍內。
《指引》要求,嚴禁對與債務無關的第三⼈進行催收或騷擾,聯繫第三⼈不得透露債務⼈的詳細欠款信息和欠款金額,但可詢問債務⼈的聯繫信息,或請其代為轉告債務⼈與銀行聯繫;當第三⼈明確要求不得聯繫時,經確認其為無關第三⼈,則催收⼈員應限制後續聯繫⾏為。
5月19日,銀保監會發布《銀行保險機構消費者權益保護管理辦法(徵求意見稿)》,對催收行為做了禁止性規定,不得存在:未經法定程序或消費者同意,向不具有償債義務人員告知具體債務信息和個人敏感信息;冒用行政機關、司法機關等名義實施催收;採取暴力、恐嚇、欺詐、威脅等不正當手段;採用其他違法違規和違背公序良俗的手段進行催收。
北京兩高律師事務所律師董正偉接受記者採訪時表示:催收機構冒充公檢法人員催收,給借款人親戚朋友打電話和發短信,惡意騷擾等催收行為屬於軟暴力催收,是監管部門明確禁止的違法行為。如果消費者遇到假冒公檢法催收或者上門催收行為,可以要求催收人員提供詳細工作單位、聯繫方式,及時保留證據,然後向監管機構投訴或者報警。