湘雅二院持續自查自糾:15名醫護人員違規被罰,取消兩主任醫生醫療資質
None
近日,上游新聞記者從接近湘雅二醫院人士處獲悉,9月2日,中南大學湘雅二醫院內部下發文件,決定對該院心血管內科醫生譚某某、產科醫生朱某某等15名工作人員給予諸如取消該院醫療資質等處分。 9月5日下午,湘雅二醫院門診辦工作人員介紹,譚某某、朱某某在整個9月份已無門診,“具體情況不清楚”。

湘雅二醫院的處罰決定。 圖片來源/知情者供圖
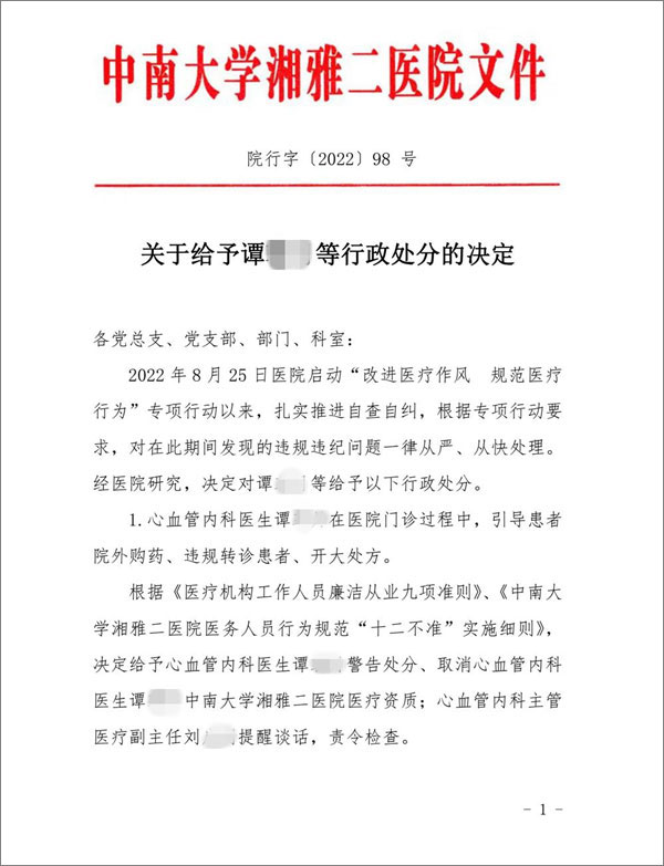
上游新聞記者獲取的中南大學湘雅二醫院編號為院行字(2022)98號《關於給予譚某某等行政處分的決定》(以下簡稱《決定》)文件提到,2022年8月25日醫院啓動“改進醫療作風、規範醫療行為”專項行動以來,紮實推進自查自糾,根據專項行動要求,對在此期間發現的違規違紀問題一律從嚴、從快查處。
《決定》稱,心血管內科醫生譚某某在醫院門診過程中,引導患者院外購藥,違規轉診患者、開大處方。根據《醫療機構工作人員廉潔從業九項準則》《中南大學湘雅二醫院醫院醫務工作人員行為規範“十二不準”實施細則》,決定給予譚某某警告處分、取消譚某某中南大學湘雅二醫院醫療資質;心血管內科主管醫療副主任劉某某提醒談話,責令檢查。
《決定》提到,產科醫生朱某某多點執業,在醫院門診過程中介紹患者外院就診和檢查。根據《醫療機構工作人員廉潔從業九項準則》《中南大學湘雅二醫院醫院醫務工作人員行為規範“十二不準”實施細則》,決定取消朱某某中南大學湘雅二醫院醫療資質;婦產科副主任、產科副主任(主持工作)黃某提醒談話,責令檢查。
上游新聞記者從長沙某婦產醫院官網《專家風采》一欄瞭解到,朱某某曾任中南大學湘雅二醫院婦產科主任,畢業於中南大學湘雅醫學院,一直留校在湘雅二醫院婦產科從事臨牀、科研和教學工作近50餘年。長沙某婦產醫院康先生介紹,朱教授有時星期一坐診、有時星期三坐診。
此外,《決定》還提到感染科、血液內科、外科樓藥房等多名醫療工作人員存在違規行為,並給予提醒談話、責令檢查等處分。
“有聽説過此事,但這個《決定》沒有公開。”一名湘雅三醫院心血管醫生告訴上游新聞記者,早年曾與譚某某開過幾次會,“印象是老實、不愛説話。”湘雅二醫院網上掛號資料介紹,此次被處分的譚某某、朱某某均系該院主任醫生。
9月5日下午,上游新聞記者多次致電中南大學黨委宣傳部主要負責人電話,對方稱正在開會掛斷電話,隨後記者發去短信希望進行採訪,截至發稿未獲回覆。
(上游新聞記者 蕭鵬)