胖東來召回8.5元玉米
None

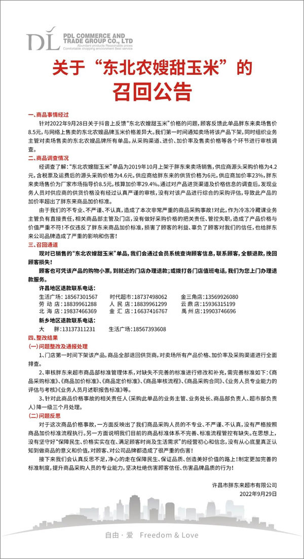
繼東方甄選下架6元玉米後,9月29日,胖東來在其微信公眾號“新鄉胖東來超市”發佈公告召回定價為8.5元的“東北農嫂甜玉米”。
此前因有顧客反映胖東來所售東北農嫂玉米標價貴引起網友關注,同時據公告內容顯示,東北農嫂玉米收購價為4.6元。此前,東北農嫂曾在某平台公開宣稱,“東方甄選賣6元一根的玉米,在東北農嫂只賣3.6元”引發網友熱議。

None

繼東方甄選下架6元玉米後,9月29日,胖東來在其微信公眾號“新鄉胖東來超市”發佈公告召回定價為8.5元的“東北農嫂甜玉米”。
此前因有顧客反映胖東來所售東北農嫂玉米標價貴引起網友關注,同時據公告內容顯示,東北農嫂玉米收購價為4.6元。此前,東北農嫂曾在某平台公開宣稱,“東方甄選賣6元一根的玉米,在東北農嫂只賣3.6元”引發網友熱議。
