2023年,狂飆的新茶飲供應鏈還能躺贏嗎?_風聞
红餐网-红餐网官方账号-做餐饮,上红餐!02-17 17:35
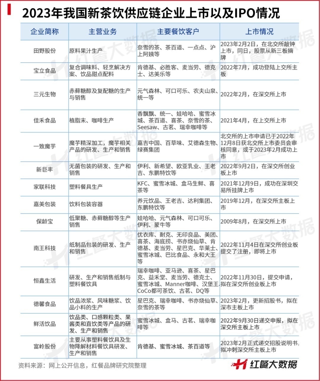
2022年新茶飲市場增長放緩,內卷激烈,但新茶飲品牌背後的“上游公司”就像淘金路上的“賣水人”一樣,集體在悶頭髮財,多家企業還成功登陸了資本市場。
前不久,賣原料果汁給奈雪的茶、滬上阿姨的田野股份,在北交所敲鐘上市;在此之前,2022年7月,為肯德基、必勝客、麥當勞提供調味料的寶立食品,成功登陸A股市場;2022年2月,給元氣森林提供赤蘚糖醇的三元生物,在深交所上市。
更早以前,給CoCo都可、滬上阿姨、古茗、益禾堂、蜜雪冰城等茶飲連鎖品牌提供植脂末的佳禾食品,早已在2021年4月搶跑上市。
還有一批新茶飲的供應商正在衝刺IPO,比如以瑞幸咖啡、星巴克為最大客户,製造風味糖漿、飲品小料的德馨食品,以及服務蜜雪冰城、古茗、瑞幸的飲品配料製造商鮮活飲品等供應商均已提交了上市申請。
連那些為新茶飲品牌做環保紙袋、杯子與吸管的供應商,也被新茶飲高漲的潮水推到了台前。比如賣杯子給瑞幸咖啡、喜茶的恆鑫生活,已經提交了上市申請;南王科技則已過會(尚未發行股票)。
茶飲供應商IPO的火熱態勢與新茶飲品牌端目前只有奈雪的茶成功IPO的現狀,形成了鮮明的對比。
供應鏈企業集中上市對下游茶飲品牌有什麼影響?對整個產業鏈又會產生哪些影響?未來,新茶飲的供應鏈發展有哪些趨勢?今天,觀察君就來深入探討一番。

從籍籍無名到嶄露頭角
新茶飲供應鏈集體火出圈
過去數年間,茶飲供應鏈企業見證了中國新茶飲賽道的崛起,也享受到了賽道爆發式增長帶來的紅利。如今,他們不再低調,越來越多的茶飲供應鏈企業選擇站在了“聚光燈”之下。

從2021年開始,謀求上市的茶飲供應鏈企業逐漸變多。
觀察君初步統計發現,新茶飲領域至今已有近10家供應鏈企業成功上市,還有數家正在衝刺IPO,其中九成以上IPO都發生在近兩年內。這些企業的主營業務集中在乳製品、原料果汁、小料、代糖、環保紙袋、杯子與吸管等領域。
下面,觀察君先從最近上市的一家企業説起。
2月2日,新茶飲供應商田野創新股份有限公司(簡稱“田野股份”)在北交所敲鐘上市。田野股份成立於2007年,主要從事熱帶果蔬原料製品的研發、生產和銷售,產品包括原料果汁、速凍果蔬、鮮果等。在北交所上市之前,田野股份已於2015年在新三板掛牌,北交所上市同日,其股票從新三板摘牌。
據瞭解,田野股份原來是農夫山泉、可口可樂、娃哈哈等食品飲料大廠的供應商,後來隨着新茶飲市場的爆發,逐漸與茶飲大客户深度綁定。其招股書顯示,來自奈雪的茶、茶百道、1點點和滬上阿姨這四大連鎖品牌的收入佔其總營收的56%以上。

△圖片來源:攝圖網
時間往前倒推到2022年7月,為肯德基、必勝客、麥當勞、德克士、漢堡王、達美樂等連鎖餐企提供調味料的寶立食品,也成功登陸A股市場,在上海證券交易所主板發行上市。
公開資料顯示,寶立食品成立於2001年,目前主要產品包括複合調味料、輕烹解決方案和飲品甜點配料等。百勝中國是其最大客户,2021年來自百勝的業務營收佔其總營收的比重超過了20%。

△圖片來源:寶立食品官網
為元氣森林、可口可樂、農夫山泉、統一等品牌提供代糖產品的三元生物,也於2022年2月在深交所上市。
三元生物主要從事赤蘚糖醇及復配糖的生產與銷售。相比傳統的蔗糖等甜味劑,赤蘚糖醇的熱量極低。在元氣森林“0糖”概念的推動下,近幾年赤蘚糖醇市場呈現爆發式增長。三元生物成了其中的最大受益者,發展迅速。公司營收從2017年的1.21億元增長至2021年16.75億元。
成功搶跑上市的還有佳禾食品,2021年4月,其作為“植脂末第一股”登陸資本市場。主要為CoCo都可、滬上阿姨、古茗、蜜雪冰城等品牌提供植脂末產品。作為茶飲、烘焙的上游供應商,佳禾食品近年來藉助新茶飲的東風持續增長。
此外,還有一批新茶飲供應商正在衝刺IPO。比如生產飲品濃漿、風味糖漿、飲品小料的德馨食品,於2023年2月更新了招股書,繼續推進上交所主板上市進程。

△圖片來源:德馨食品官網
據其招股書,報告期內,其前五大客户貢獻了接近一半的銷售收入,其中包括星巴克、瑞幸咖啡、蜜雪冰城、書亦燒仙草、7分甜。2021年,瑞幸咖啡超越星巴克成為德馨食品的第一大客户。2022年上半年,蜜雪冰城則超越星巴克和瑞幸咖啡,成為了德馨食品的第一大客户,其貢獻的收入佔德馨食品2022年上半年銷售收入的14.24%。
2022年10月,主要從事飲品類、口感顆粒類、果醬類和直飲類等產品的研發、生產和銷售的鮮活飲品,也遞交了招股書,擬於深交所主板上市。鮮活飲品從事的業務,屬於新茶飲供應鏈的核心環節。他們的產品優勢在於易保存、易運輸,且價格低廉。
其招股書顯示,鮮活飲品已與蜜雪冰城、書亦燒仙草、CoCo都可、古茗、滬上阿姨、7分甜、樂樂茶、冰雪時光、吾飲良品等新茶飲企業,以及瑞幸咖啡和盒馬鮮生等企業建立了長期合作關係。

△圖片來源:鮮活飲品官網
伴隨着新茶飲行業的快速發展,除了原料果汁、小料、糖等食材供應商大賺,給新茶飲品牌提供包裝、杯子、吸管的供應商,過去一年,也紛紛迎來了他們的高光時刻。
2022年11月,研發、生產、銷售紙製與塑料餐飲具的恆鑫生活,提交上市申請,擬在深交所創業板上市。招股書顯示,其2021年一年進賬7.19億元。其客户包括瑞幸咖啡、喜茶、星巴克、益禾堂、麥當勞、蜜雪冰城、Manner咖啡等。
同樣生產紙製品包裝的南王科技,早在2021年6月就提交了上市申請,於2022年8月過會,距離上市越來越近了。其服務的知名企業也不少,餐飲領域的客户有海底撈、書亦燒仙草、肯德基、麥當勞、星巴克、華萊士、蜜雪冰城等。
此外,還有給肯德基、蜜雪冰城、茶百道等提供刀叉勺、杯盤碗、吸管等塑料制、紙製餐飲具的富嶺股份,2023年2月初也更新了招股書,擬在深交所主板上市。

新茶飲供應商主動擁抱資本
從一些新茶飲供應鏈企業謀求上市的舉動來看,如今已經有越來越多的茶飲供應鏈企業在主動擁抱資本。
觀察君梳理新茶飲供應鏈的融資事件後發現,過去幾年,尤其是2021年之前,新茶飲供應商們一直都是“默默無聞”,鮮見融資新聞。那時的資本更加專注在消費者市場“一日千里”的新茶飲品牌,很少投資其背後的供應鏈企業。
不過,現在的情況已經有所轉變。2022年,也有多家新茶飲供應商獲得融資。比如專注飲品定製服務的日遠飲品,生產植脂末和植物奶粉的方德食品,提供減糖產品的愛樂甜等,其中融資次數最多的為乳品深加工企業塞尚乳業,一年之內竟連獲4輪融資。

沙利文發佈的《2022中國新茶飲供應鏈白皮書》指出,過去部分新茶飲供應鏈企業習慣使用自有資金進行擴張,而不習慣對接投融資機構,機構對供應鏈企業也相對陌生,因此相比融資頻繁的新茶飲品牌,供應鏈企業的融資事件偏少。
不過隨着2021年佳禾食品等企業的成功上市,越來越多的新茶飲供應鏈企業也開始接觸投資機構。
在觀察君看來,資本對新茶飲供應鏈企業“另眼相看”的根本原因,則在於新茶飲連鎖化的加速成熟。

△圖片來源:攝圖網
眾所周知,“無茶飲不連鎖”,因為具有一定的零售產業特性,標準化程度高,開店門檻低,能夠快速複製,新茶飲的連鎖化率近幾年迅速提升。中國連鎖經營協會發布的《2022新茶飲研究報告》指出,2020-2022年,新茶飲的連鎖化率從41.2%提升到55.2%,同期餐飲業連鎖化率從15%提升到20.7%,對比很明顯。
上下游是一個相互促進的過程,一方面,早期像肯德基、麥當勞、星巴克等連鎖化程度高的餐飲品牌為一批供應商的崛起提供了條件;另一方面,這些供應商又為茶飲品牌的連鎖化發展提供了基礎。
同時,品牌連鎖化提升,也能反過來推動上游供應鏈市場進行變革。因為隨着品牌的發展壯大,他們對供應商們的工業化生產能力、研發能力、物流效率等方面也提出了更高的要求。
在這個相互促進的過程中,一些大型的供應鏈企業發展速度比原來快很多倍。一些優秀的企業也逐漸發展成為自己所在領域的頭部,並有了在二級市場上尋求資本關注的底氣。
番茄資本創始人卿永在接受界面新聞採訪時説,資本對純餐飲的投資興趣不再似2021年那般火熱,反而對餐飲供應鏈服務企業以及具備食品屬性的新餐飲更感興趣。他所在的機構就投資了不少餐飲供應鏈企業,比如新茶飲領域的塞尚乳業。
在他看來,餐飲與供應鏈價值的變化,是基於產業變化而帶來的。餐飲連鎖化率的提升釋放出了餐飲連鎖品牌的投資價值,同時也釋放出了餐飲供應鏈本身的資本化價值。
由此來看,隨着我國餐飲行業連鎖化進程的進一步加速,餐飲供應鏈還將持續受到資本市場的青睞。
值得一提的是,2023年年初,一份“IPO紅綠燈”行業審核標準的細則在網上流傳開來。一些業內人士表示,若其內容屬實,除了對茶飲連鎖企業的上市進程或會造成一些影響之外,恐怕也會或多或少影響新茶飲供應鏈企業。
細則中提到,相對傳統、行業壁壘較低的大眾消費類企業,比如食品企業,以及快消餐飲連鎖企業,都屬於限制類申報企業。也就是説,這類企業上市的審批標準和流程或將更為嚴格。
這裏面有兩種隱憂,一種是供應鏈企業本身上市或面臨更嚴監管;另一種則是下游的新茶飲品牌A股上市或受限,亦會進一步影響上游供應鏈企業的業績增長。
不過總體來看,監管更嚴格或能更好驅動行業良性發展,不管是對下游新茶飲品牌,還是新茶飲供應鏈企業,這都是一個加強內功修煉、夯實企業護城河的契機。

新茶飲供應商集體冒頭背後的焦慮
新茶飲供應商之所以集體冒頭,觀察君認為主要源於兩方面的焦慮:
其一:新茶飲市場規模快速增長,供應商擔心錯過紅利。
過去幾年,新茶飲市場高速增長,很多上游供應商們的訂單量不斷增長,業績也持續上漲。與此同時,茶飲供應商們也感受到了產能不足的掣肘。
擴大產能和物流網絡,以便覆蓋更多的客户和地域成了茶飲供應商們發展的當務之急。這時候誰先上市誰就具有先發優勢。

企業上市帶來的好處顯而易見,最直接的就是能募集大量資金,從容應對危機,也為進一步發展備好糧草;其次,增加股東的資產流動性,為企業和股東創造財富;還可以提高企業的知名度,吸引人才,為持續發展注入新動力。
就比如田野股份,據其招股説明書,公司擬募集資金1.8億元將用於海南自貿港智能工廠(一期)建設項目和海南達川熱帶特色產業擴產項目。恆鑫生活的招股書同樣顯示,其募投資金也將用於擴產和補流。企業擴產的意願和決心較強烈。
其二:新茶飲激烈內卷延續到上游,供應商擔心被市場淘汰。
飲品供應實際是一個高度分散的行業,NFC果汁、植脂末這樣的原材料廠商遍佈全國,這意味着供應端的競爭亦在不斷加劇。在這個背景之下,除了把規模做大,供應鏈企業還需要有獨特的企業優勢,才能實現較好的利潤空間,不被市場淘汰。
伴隨着高速增長,新茶飲行業內卷激烈,同質化嚴重,產品本身技術壁壘不高,持續推新成品牌續命常態。
因此,創新能力也成為供應鏈公司跑出來的關鍵。比如塞尚乳業開創了“厚乳”產品系列之後,便在業內脱穎而出。若是一家供應鏈企業一直沒有創新,那麼它很可能就會被市場淘汰。
除此之外,他們也面臨着被拋棄的隱憂。比如不少企業有“大客户依賴症”,比如德馨食品2019-2021年前五大客户的銷售收入佔比分別為55.16%、50.91%和54.17%。恆鑫生活也存在着大客户過於集中的隱憂。
這意味着一旦大客户出現異動,這些企業勢必面臨營收危機。同時,議價權也容易被單一大客户把持着。
另一個潛在的風險,則是可能被自己的客户拋棄。
隨着新茶飲市場競爭不斷加劇,以及實現盈利的考慮,頭部品牌如喜茶、奈雪、蜜雪冰城等都在逐漸向上遊滲透,建立起自己的供應鏈體系。
比如蜜雪冰城2021年8月成立的重慶雪王農業有限公司,就主要佈局上游莊園,以此控制原料品質、壓縮成本。喜茶如今在廣東湛江、江門兩處已運營數百畝香水檸檬生產基地。此外還佈局了草莓基地、自建茶園,並且和果汁廠直接合作完成鮮榨果汁的生產。這無疑會對其現有的供應商鮮活飲品造成壓力。
總的來説,雖然這些隱憂會對供應鏈企業造成一定的壓力,但同時也會給他們帶來不斷進步、不斷發展的動力,譬如近年來越來越多的茶飲供應鏈企業紛紛登陸資本市場便是一大進步。

新茶飲產業鏈迎來發展新契機
作為新茶飲產業鏈中的重要一環,茶飲供應商的集中崛起,會對整個產業鏈產生“蝴蝶效應”,各個環節將面臨新的發展機遇。
(1)新茶飲品牌的連鎖化率將進一步提升
上述我們提到,上游供應端和下游品牌端是一個互相成就的過程,茶飲品牌的連鎖化率越高,供應鏈企業越有成長性。那麼反過來,供應鏈企業崛起,意味着供應端變得更強,能為品牌賦能更多,又能進一步促進品牌的規模化發展。

紅餐大數據顯示,目前蜜雪冰城的門店數已達23487家。古茗、書亦燒仙草、茶百道、滬上阿姨的門店數跟隨其後。雖然過去的2022年,疫情對餐飲業造成了一定的衝擊,但滬上阿姨、茶百道和古茗仍保持了“一年千店”的增長,主要源自他們在供應鏈上的不斷髮力。
最近,古茗公佈了最新戰略計劃:2023年要新增3000+門店,總門店數量將會突破1萬家。古茗如今加足馬力“搶”市場,重點開拓此前未涉及的“長江以北”,其底氣就是深耕多年的供應鏈。
據媒體報道,為啓動門店加速計劃,古茗對供應鏈進行了精細化升級,包括配送頻次、倉儲基地精細劃分、自研“傻瓜式”定配系統等。
當下,繼“野蠻擴張”之後,新茶飲已經步入存量競爭的下半場,越來越多品牌開啓做強品牌力的精細化運營階段,基於供應鏈的建設情況進行規模擴張。
而隨着上游供應鏈企業的日益壯大,品牌的經營環節更少、效率更高,也推動着新茶飲行業的品質連鎖化程度不斷提升。
(2)用資本綁定上下游,協同作戰成趨勢
未來新茶飲的競爭就是供應鏈的競爭,這已經成為了行業的共識。
就像一位新茶飲品牌創始人所説,供應鏈就是加盟品牌的靈魂。很多茶飲品牌都開放加盟,如果自己在供應鏈上(價格、配送能力等)沒有明顯優勢,加盟商就可能自己上阿里巴巴採購原料,這是無法避免的。
如果競爭對手在供應鏈上有特別的優勢,品牌力和自己的品牌相當,那加盟商很可能就會趁着重新裝修的時候翻盤去做其他品牌了。
這是很多加盟品牌面臨的現實問題,也是為什麼越來越多品牌積極地參與上游供應鏈建設的原因。
滬上阿姨相關負責人就表示,隨着實體經濟逐漸回暖,消費者對於茶飲的質價比需求日益凸顯。“茶飲品牌要做出更好喝、更健康的飲品,價格也要更具有競爭力,供應鏈方面進行反向定製是極為重要的措施之一。”
如何讓自己的供應鏈更穩定更有競爭力,除了自主建設之外,近兩年來,亦有不少茶飲品牌選擇入股供應鏈企業,以達到這一目標。

△圖片來源:攝圖網
比如2021年末,奈雪的茶出資3864萬元收購田野股份4.4%的股份,滬上阿姨也認購了其100萬股;乳業品牌認養一頭牛完成B輪融資,在其股東名單中出現了古茗的身影;書亦燒仙草亦投資了植脂末和植物奶粉生產商方德食品;喜茶入股焙炒咖啡服務商“少數派咖啡”,持股12%。
對企業來説,資本一度是它們跑馬圈地、快速擴張的彈藥。但在當下,更多企業則選擇用資本去綁定上下游,讓單打獨鬥,變成上下游協同作戰。
因此,除了茶飲品牌注資茶飲上游企業之外,隨着供應鏈企業的崛起,茶飲品牌亦可以吸引供應鏈企業入資,這對雙方都有好處。
供應鏈企業或可以擺脱“大客户依賴症”,開發第二增長曲線。比如寶立食品、佳禾食品等都通過向C端品牌投資,不斷拓展業務能力。而對於一些資金實力不強的餐飲品牌來説,又能很好地建立自身的供應鏈優勢。
(3)上下游結合更緊密,全產業鏈路效率提升
在盤點供應鏈企業的融資信息時,觀察君看到,上市公司嘉美包裝對日遠飲品進行了投資。背後體現的是嘉美對打造全產業鏈的中國飲料服務平台戰略的推進。
也就是説,除了上、下游企業開啓了雙向奔赴的協同作戰模式之外,供應鏈企業之間的整合也正在發生,優秀的供應商開始致力於打造綜合供應能力。
可以預見,伴隨着新茶飲行業的蓬勃發展,整個新茶飲產業鏈上下游的聯動融合將日趨緊密。企業都將更加重視精細化管理,通過數字化賦能,最終實現全產業鏈路的降本增效。
新茶飲行業的數字化轉型本來就走在整個餐飲行業的前列,而數字化運營當下已經成為頭部品牌的“新王牌”。在下游更高的線上化、數字化水平的倒逼之下,供應鏈企業的數字化運營能力也將得到進一步提升,這將為產業規模化帶來更廣闊的想象空間。
結語
茶飲品牌經歷過3年疫情的捶打,基本功變強了;疫情的陰霾慢慢消散,春節前後眾多城市的茶飲店迎來不同程度的爆單;供應商們集體崛起……
種種跡象表明,新茶飲市場將迎來新一輪增長,毫無疑問,激烈內卷也將依舊,但相比競爭,上下游協同合作的相生,才是新茶飲進一步發展的大勢所趨。