江蘇一中學要求學生向班主任交6500元培養費,教育局已介入調查_風聞
这真的很不合理-03-24 10:26
據上游新聞相關報道,有多名家長向記者反應,江蘇省連雲港灌雲高級中學城西分校在從民辦學校轉為公立學校後,校方仍要求每名學生需要向班主任每學期交6500元的培養費。

報道原文鏈接:《江蘇一公立中學要求學生向班主任私人賬户交6500元培養費 官方介入調查》
根據報道中的描述,該校始建於2004年5月,原名為灌雲縣外國語學校。2006年2月8日起由灌雲縣教育局接管,該校是集初中、高中於一體的民營化中學。
之後由於2021年12月,連雲港公示的《連雲港市規範民辦義務教育發展實施方案》,該校進入了民轉公的序列,並最終在2022年5月18日完成,學校名字也從灌雲高級中學城西分校初中部分,改為灌雲縣城西實驗學校,舉辦單位為灌雲縣教育局。
同時該校也被灌雲縣事業單位登記管理局認定為差額撥款事業單位。這意味着這所學校如今是徹徹底底的公立學校。

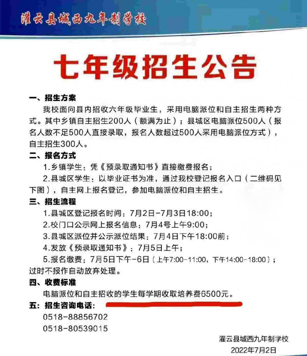
然而,在學校民轉公之後,學校在2022年7月的招生公告上,其收費標準中仍然規定,電腦排位和自主招收的學生每學期收取培養費6500元。(根據國家要求,義務教育全面納入財政保障範圍,公辦義務教育學校是不收取學費、雜費。)

很多學生的家長也向記者反應,學校要求每名學生每學期要交6500元的培養費,這些費用不匯入學校賬户,而是全部打入班主任的私人銀行卡里。
除了培養費6500元外,還要交學雜費等各類費用,學費數目也在逐年增加。再加上學校不開發票和收據,也沒有説明費用名目,這讓很多家長十分不滿。

家長向記者提供的付費明細
記者嘗試聯繫該校校長,然而對方在聽清事情來由之後就掛斷了電話。
記者又聯繫到了灌雲縣教育局,教育局的工作人員則表示,目前民轉公中還存在一些問題,領導們還在協商。對於向班主任私人賬户繳納培養費的情況,灌雲縣教育局和連雲港市教育局工作人員均表示不清楚,需以灌雲縣委、縣政府回覆為主。
目前,灌雲縣宣傳部相關工作人員回應稱,此事已向灌雲縣教育局反饋,教育局正在調查瞭解中。
一些大V都呼籲相關部門可以好好調查一下,畢竟這筆學費數目不小,問題可能也比想象中的嚴重。



不知道大家怎麼看這事。