屁大點事,但賊有趣!庫洛用户協議因出現“米哈”被網友發現抄襲_風聞
手谈姬-手谈姬官方账号-不是很懂二刺螈。03-24 07:52
庫洛遊戲最近經常出現在手談姬的視野裏。一方面,其新作《鳴潮》將於4月20日開啓新一輪測試(怎麼不給手談姬資格)。另一方面,廣西騰訊認繳出資,成為了庫洛的第三大股東(怎麼不來投資廣西老表手談姬)。

而庫洛以前的作品《戰雙帕彌什》想必也有很多姬友聽過或玩過。
昨天,庫洛又整了個新產品,其前不久內測的**遊戲社區“庫街區”**正式公測,並登錄了AppStore。

其實吧,很多遊戲公司都有自己的社區,一般用於增加用户活躍和粘性,解決用户提出的疑問等,因此裏面的內容大差不差,基本是用户的交流,或者是官方的活動與通告。


使用門檻也很低,只要註冊一下就可以發言了。

庫街區本身沒什麼問題,然而有玩家註冊時,翻看庫街區的《用户協議》卻發現了微妙的地方。

上面太長了,手談姬幫姬友們聚焦一下。
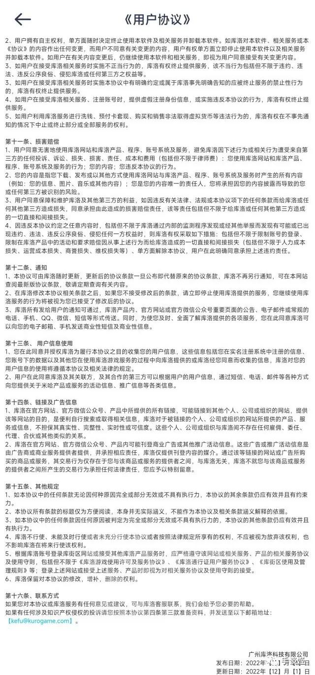
讓我們仔細看第十三條用户信息使用這部分內容,在第2點中,協議如此寫道:用户在此同意庫洛及其合作的第三方可以根據用户的信息,通過短信、電話、郵件等各種方式向您提供關於米哈產品或服務的活動信息,推廣信息等各類信息。

嗯?米哈產品是個什麼東東?

眾所周知,中文裏並沒有米哈這個名詞,不過倒是有一家前面忘了中間忘了後面忘了的遊戲公司叫米哈遊。
於是網友們秉承着吃瓜不嫌麻煩的原則,跑去米哈遊的遊戲社區米遊社看了看用户協議,果然,在第十條用户信息使用的第2點中如此着:用户在此同意米哈遊及其合作的第三方可以根據用户的信息,通過短信、電話、郵件等各種方式向您提供關於米哈產品或服務的活動信息,推廣信息等各類信息。。

所以前因後果就很好猜了。
估計是庫洛做協議的員工偷懶,直接照抄友商的協議,然後用word一類的工具統一把米哈遊替換成庫洛,完事了。未曾想米哈遊的員工犯了點小錯誤,在此條説明中打漏了一個遊字,導致米哈沒有被成功替換。而庫洛的員工估計也沒在替換後仔細閲讀全文,這便鬧出了笑話,被網友們抓個現行。
這操作跟小學生抄作業不小心把同學名字也抄了,考試抄題目不小心把錯誤答案也抄了一模一樣。
庫洛:你自己檢查了嗎?
米哈遊:檢查了。
庫洛:感覺怎麼樣?
米哈遊:我去除了大部分用户協議的錯誤,但是我保留了一部分,我覺得保留了一部錯誤,才知道你是抄我的。

庫洛:

所以米庫這事兒,歸根結底還是米哈遊的鍋,你是故意的,還是不小心的呢?米哈遊少了遊不就成米哈沒油了嗎?下次記得要把協議寫好了哈!(狗頭)

還有網易你也是,注意點,寫那麼多自己名字幹嘛!

事已至此,想説自己沒抄那就是在侮辱玩家們的智商。好在庫洛的公關還是聰明的,不到1天便發佈了道歉聲明,並且沒有甩鍋給臨時工,直接承認是員工錯了,也承認抄了米哈遊,正聯繫對方要道歉。

玩家見你認錯,有些會批評一下,大多數還是調侃嘲笑一番,便散了,畢竟確實是件小事兒。
總之,遊戲廠商們都長點心吧。
晚安。
