露營經濟還能“紅”多久?這裏有100個典型案例告訴你!_風聞
文化产业评论-文化产业评论官方账号-08-22 11:15
近期,國務院辦公廳轉發國家發改委“關於恢復和擴大消費20條措施”。措施中提出,將支持經營主體開發森林人家、林間步道、健康氧吧、星空露營、汽車旅館等產品,打造一批美麗田園、景觀農業、農耕體驗、野外探險、户外運動、研學旅行等新業態。”而在微度假的消費熱點中,露營無疑是一匹黑馬。據業內預測,預計2023年中國露營旅遊總規模有望突破1700億。
作者|小軍哥(文化產業評論作者、三川匯文旅體研究院研究員)
編審| 時光
編輯| 半島
來源| 文化產業評論
露營是一種微度假的旅行活動,也是跨界融合的消費新業態。
相較於發達國家,我國露營旅遊產業發展起步較晚。從2013年國家層面正式提出露營旅遊概念,到2016年首個《休閒露營地建設與服務規範》國標出台;從2020年開始逐漸嶄露頭角,再到如今持續升温和規模擴容,僅僅10年就完成了政策引導、建設規範和市場培育等三個重要發展階段。
可查數據顯示,截至目前,全國露營地服務相關企業已突破10萬家。其中,2020年註冊量達1.07萬家,2021年這一數字飆升至2.3萬家。着行業的快速發展與壯大,2022年註冊量更是高達3.54萬家。**僅2023年一季度,又有1.31萬家露營相關企業註冊誕生。**據預計,到2023年底,這一數字將進一步增長至約15萬家左右。

根據勁旅諮詢發佈的《2022中國文旅露營產業融合發展研究報告》,預計今年,**中國露營市場總規模預計可達1781.4億元,約為2019年的9倍。其中,露營營地市場規模將達到417.0億元。**另據艾媒諮詢預估,2025年中國露營經濟核心市場規模將上升至2483.2億元,帶動市場規模將攀升至14402.8億元,並呈總體穩定的發展態勢。

近日,文化產業評論(ID:whcypl)對國內近百個露營營地的典型案例進行了系統梳理,並就不同類型的露營地打開方式、商業模式和運營特點進行了詳細分析,旨在為各地文旅部門及業內決策者提供參考和借鑑。
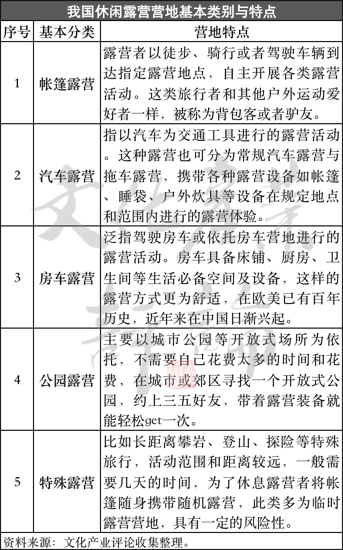
國內露營營地基本類別與特點
露營營地與傳統自發性“野營”活動截然不同,它具備了嚴格的行業規範化要求。根據2022年文旅部等十四部門印發《關於推動露營旅遊休閒健康有序發展的指導意見》,露營旅遊休閒是指在户外使用自備或租賃設備以休閒遊憩、運動娛樂、自然教育等為主要目的,在有明確範圍和相應設施的營地場所(露營營地)駐留的活動。
根據2016年出台的《休閒露營地建設與服務規範》及近年來的建設實踐,**可以將休閒露營地分為五個主要類型:帳篷露營地、汽車露營地、房車露營地、公園露營地和特殊露營地。**這些類型既根據不同的交通工具進行劃分,又根據依託載體和旅行活動的不同而有所區別(詳見下表)。

**一是按可進入性劃分:**又可分為汽車(自駕車)露營地、房車(旅居車)露營地、騎行露營地、徒步式露營地、船入式露營地、飛入式露營地等。以自駕車旅居車營地為例,自2021年中國旅遊車船協會開展全國自駕車旅居車營地等級認定工作以來,三批次共認定20家5C級自駕車旅居車營地、37家4C級自駕車旅居車營地。

**二是按地理環境劃分:**又可分為公園露營地、山地露營地、濱水露營地、森林露營地、海濱露營地、草原露營地、沙漠露營地、星空露營地、鄉野露營地等。例如,雲南昆明中國兵器房車温泉露營地、四川甘孜318新都橋汽車高原露營地、海口假日海灘露營地、內蒙阿拉善古烏日斯草原房車露營地等等。

**三是按露營(住宿)載體劃分:**可分為帳篷露營地、房車露營地、酒店露營地(露營酒店)、樹屋露營地等。**其中,露營酒店和樹屋露營地通常又被稱之為輕奢型和精緻型露營。**例如,諾爾丹營地建在甘南地區海拔3200米的桑科草原,曾位列康泰納什《Traveller》中國酒店熱榜,也曾入選美國《國家地理》雜誌世界十大最佳野趣營地。

**四是按照區位功能劃分,**也可分為城市型營地、近郊型營地、過境型營地、景區型營地、度假型營地、基地型營地及鄉村型營地等。其中,城市露營正日益成為一種流行的休閒方式,為城市居民尋找露營體驗提供了捷徑。例如,杭州市51Camp首座城市營地,位於西湖區西溪首座,佔地面積1000平方米,分為:沙灘區、叢林區、咖啡區、清吧區、露天觀影區等特色主題打卡區。

此外,行業監測表明,近年來國內露營市場持續升温,不同層次的遊客在選擇營地環境和功能時有着各自的偏好。**監測數據顯示,2021至2022年,超過一半的國內露營遊客更傾向於選擇草地型和湖畔型露營營地,而僅有大約9%的露營者偏愛沙漠型露營營地。**平均而言,每位露營者體驗過2至3個不同類型的露營營地。而年輕羣體更傾向選擇多元素融合露營營地。

露營營地盈利模式及運營策略
作為旅遊行業的新興業態,露營營地經營者是如何盈利的呢?好的露營地又是如何進行市場運營的呢?下面將與您一同探討這些問題。
據中國旅遊車船協會發布的《中國自駕車、旅居車與露營旅遊發展報告(2022-2023)》披露,我國自駕車旅居車營地側重提供“住宿、餐飲”等服務,而帳篷露營地則更注重多元化體驗和服務項目的平衡發展。**從營業收入結構來看,主要包括以下九種盈利模式:**營地門票及露營位出租、住宿服務、餐飲服務、休閒體驗活動、特色商品零售、跨界合作項目以及其他服務收入。
從門票及營位出租收入來看,自駕車旅居車營地佔比8.4%,帳篷等露營地收入佔23.6%,表明帳篷等露營地更依賴於門票及營位出收入。與營地住宿收入相比,自駕車旅居車營地佔42.5%高於露營地的營收佔比20.7%,説明自駕車旅居車營地更側重於住宿服務部分的營收。在餐飲收入方面,自駕車旅居車營地(23.6%)和露營地(20.5%)的比例相近,兩者在餐飲方面的收入佔比相當。

數據分析結果可見,自駕車旅居車營地和帳篷等露營地盈利並不像我們想象的那樣可觀。在涉及到盈利的九個領域中,兩大營地主要依靠住宿、餐飲和營位出租這三個方面的經營收入來支持。**具體而言,帳篷露營地的營業收佔總營業收入的比例達到了65.5%,而自駕車旅居車營地更是高達74%。**顯然,這種傳統的複合盈利模式已經不能保證露營經濟的穩定與可持續發展。
為解決露營地市場面臨的季節性強、經營收入彈性弱、淡季成本支出高等問題,各地積極尋找新的經營模式和創新路徑,**如創新的“露營+”模式、構建綜合體的露營微度假場所,以及將露營與文旅業態相結合等。**這樣的疊加探索不僅催生了多樣化運營策略,同時也極大地擴展了露營場景消費潛力,為露營地旅遊產業的轉型升級提供了更多的可能性。
**一是“營地+景區”巧讓客流為留客。**對露營地而言,依託景區建設營地可分流景區客流,對客户羣體的精準營銷;對景區來説,營地不僅可起到分流遊客的作用,還能有效留住過夜遊客,實現增收盈利目標。**目前,“營地+景區”由兩個階段構成,即1.0和2.0階段。**前者輔之基礎的帳篷營地,接收散客與小團體;後者除了原有的景區資源外,更注重服務體驗和活動體驗,將營地打造成為度假區和景區的特色品牌。

二是“營地+體育”旅體融出高效益。“營地+户外運動”作為自駕車旅居車營地發展方向,近年來已經成為“營地+”最成熟的跨界模式。**通過引入户外運動活動和體育賽事項目,不僅能夠形成較高辨識度的營地品牌,還能帶動其周邊產品成為主要消費熱點,為營地帶來可觀的盈利增長點。**例如,安徽省途居黃山房車露營地通過創新“營地+體育運動+旅遊休閒+户外體驗+研學教育”等模式,年接待遊客約30萬人次,實現營業收入約1700萬元。

**三是“營地+樂園”催生核心吸引力。**這種模式實質上是將營地特色露營體驗與主題化的樂園遊玩體驗融為一體,從而創造出營地複合性的核心吸引力。**在這裏既有樂園“玩”的樂趣,也有營地“宿”的體驗,同時還兼顧不同客羣的需求。**拿珠海橫琴星樂度·露營小鎮來説,該營地以“露營+”為概念,形成了集特色住宿、奇趣遊樂、户外運動、拓展教育、特色美食於一體的微度假目的地。2018年運營以來,累計接待遊客超過150萬。

四是“營地+農莊”鄉村休閒新業態。“營地+農莊”是郊外露營地賦能鄉村旅遊休閒度假產業的一種創新模式。通過盤活農業農村農事等優勢資源,不僅豐富了營地特色體驗業態,還實現了農業增值和農民增收。**其商業形式主要依託主題農場、休閒莊園、農業基地等載體,拓展農事體驗、創意田園、親子研學等休閒度假產品。**例如,上海前小桔創意農場的HES營地,就是一個“學在農場、玩在農場、樂在農場、實踐在農場”的特色營地。

除了上述提到的四種主要融合模式之外,還有諸如“營地+主題研學”“營地+演藝”“露營+劇本殺”“露營+飛盤”“露營+音樂節”等N種融合玩法不斷湧現。未來隨着不斷創新和融合發展,“營地+”的組合將會變得更加豐富多元,為露營旅遊增添更多時尚新元素。
結語
從小眾愛好變為旅遊業的“新寵”,我國露營經濟經歷了從“野蠻生長”到規範化發展的過程。當前,露營行業正處在市場起伏期和可持續發展的關鍵期,傳統的運營模式和盈利痛點逐漸浮現出來。為此,在破解同質化、碎片化和單一化等問題的同時,需要進一步增強服務設施和產業鏈賦能的力度,多措並舉提升露營產品品質,推動露營地向多元化、精緻化和品牌化方向轉型升級,助力露營經濟從一時的“網紅”走向長期的繁榮。
參考資料:
1.攜程旅行:《2020“寶藏露營地”露營主題口碑榜》。
2.勁旅諮詢:《2022中國文旅露營產業融合發展研究報告》。
3.美學內閣(莫克力):《中國自駕車、旅居車與露營旅遊發展報告(2022-2023)》。
4.十四部門印發《關於推動露營旅遊休閒健康有序發展的指導意見》。